电脑桌面
添加学科云到电脑桌面
安装后可以在桌面快捷访问

湘教版初中数学八年级下册知识点-《图形与坐标》全章复习与巩固(基础)知识讲解.docx

湘教版初中数学八年级下册知识点-《图形与坐标》全章复习与巩固(基础)知识讲解.docx_第1页
1/7
湘教版初中数学八年级下册知识点-《图形与坐标》全章复习与巩固(基础)知识讲解.docx_第2页
2/7
湘教版初中数学八年级下册知识点-《图形与坐标》全章复习与巩固(基础)知识讲解.docx_第3页
3/7
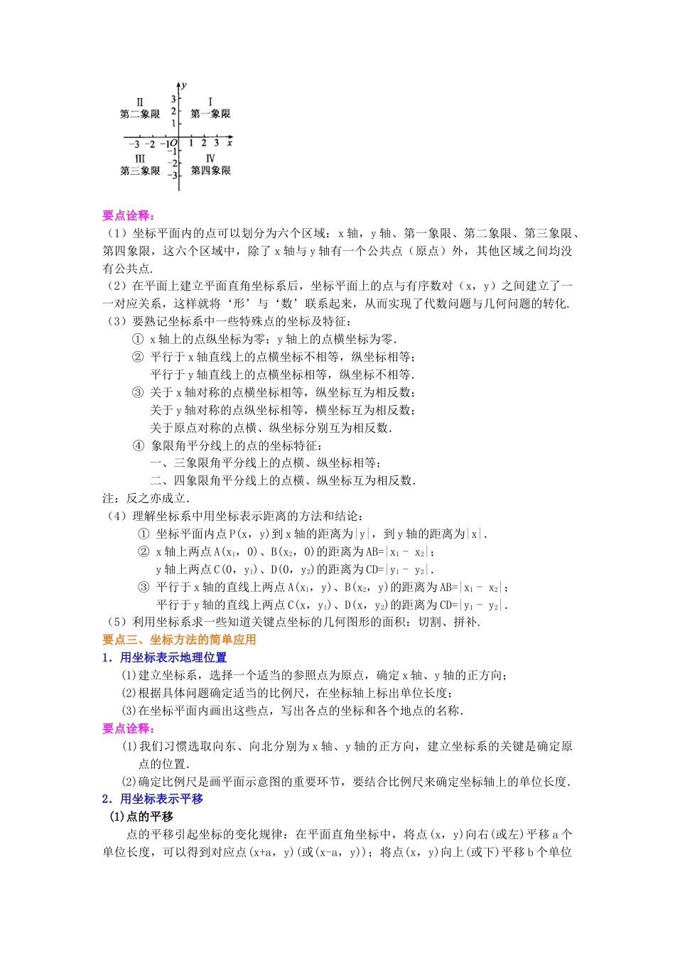
《图形与坐标》全章复习与巩固(基础)知识讲解责编:杜少波【学习目标】1. 理解平面直角坐标系及象限的概念,并会在坐标系中根据点的坐标描出点的位置、由点的位置写出它的坐标;2. 掌握用坐标系表示物体位置的方法及在物体平移变化前后点坐标的变化;3. 通过学习平面直角坐标系的基础知识,逐步理解平面内的点与有序实数对之间的一一对应关系,进而培养数...

1、当您付费下载文档后,您只拥有了使用权限,并不意味着购买了版权,文档只能用于自身使用,不得用于其他商业用途(如 [转卖]进行直接盈利或[编辑后售卖]进行间接盈利)。
2、本站所有内容均由合作方或网友上传,本站不对文档的完整性、权威性及其观点立场正确性做任何保证或承诺!文档内容仅供研究参考,付费前请自行鉴别。
3、如文档内容存在违规,或者侵犯商业秘密、侵犯著作权等,请点击“违规举报”。

1.电子资料成功下载后不支持退换,如发现资料有内容错误问题请联系客服,如若属实,我们会补偿您的损失

2.压缩包下载后请先用软件解压,再使用对应软件打开;软件版本较低时请及时更新

3.资料下载成功后可在60天以内免费重复下载


湘教版初中数学八年级下册知识点-《图形与坐标》全章复习与巩固(基础)知识讲解.docx

阳光教育+ 关注
实名认证
内容提供者

中小学原创教育资源发布!

确认删除?
回到顶部
QQ客服
  • 天空点击这里给我发消息