电脑桌面
添加学科云到电脑桌面
安装后可以在桌面快捷访问

人教版七年级下册-同步练习-第十章综合训练.docx

人教版七年级下册-同步练习-第十章综合训练.docx_第1页
1/6
人教版七年级下册-同步练习-第十章综合训练.docx_第2页
2/6
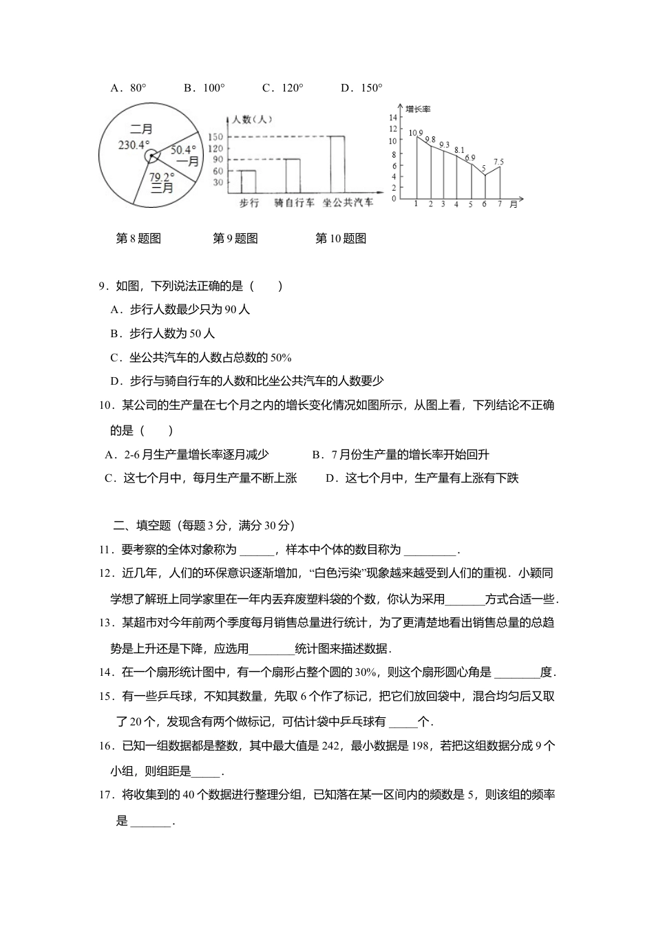
人教版七年级下册-同步练习-第十章综合训练.docx_第3页
3/6
第十章综合训练一、选择题:(每小题 3 分,满分 30 分)1 .调查下面问题,应该进行抽样调查的是()A.调查某校七(2 )班同学的体重情况B.调查我省中小学生的视力近视情况C.调查某校七(5 )班同学期中考试数学成绩情况D.调查某中学全体教师家庭的收入情况2.实验中学初三年级进行了一次数学测验,参考人数共 540 人,为了了解这次数学测验...

1、当您付费下载文档后,您只拥有了使用权限,并不意味着购买了版权,文档只能用于自身使用,不得用于其他商业用途(如 [转卖]进行直接盈利或[编辑后售卖]进行间接盈利)。
2、本站所有内容均由合作方或网友上传,本站不对文档的完整性、权威性及其观点立场正确性做任何保证或承诺!文档内容仅供研究参考,付费前请自行鉴别。
3、如文档内容存在违规,或者侵犯商业秘密、侵犯著作权等,请点击“违规举报”。

1.电子资料成功下载后不支持退换,如发现资料有内容错误问题请联系客服,如若属实,我们会补偿您的损失

2.压缩包下载后请先用软件解压,再使用对应软件打开;软件版本较低时请及时更新

3.资料下载成功后可在60天以内免费重复下载


人教版七年级下册-同步练习-第十章综合训练.docx

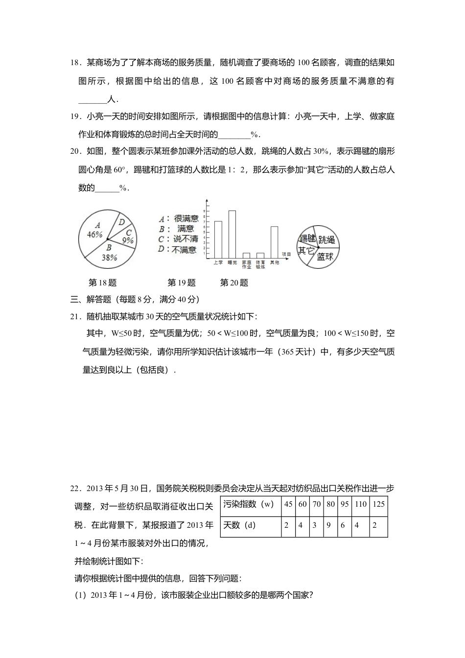
学易优+ 关注
实名认证
内容提供者

学易优精品资源

确认删除?
回到顶部
QQ客服
  • 天空点击这里给我发消息