电脑桌面
添加学科云到电脑桌面
安装后可以在桌面快捷访问

湘美版四年级美术上册-表格式教案-《跟奶奶学手艺》(教案).doc

湘美版四年级美术上册-表格式教案-《跟奶奶学手艺》(教案).doc_第1页
1/4
湘美版四年级美术上册-表格式教案-《跟奶奶学手艺》(教案).doc_第2页
2/4
湘美版四年级美术上册-表格式教案-《跟奶奶学手艺》(教案).doc_第3页
3/4
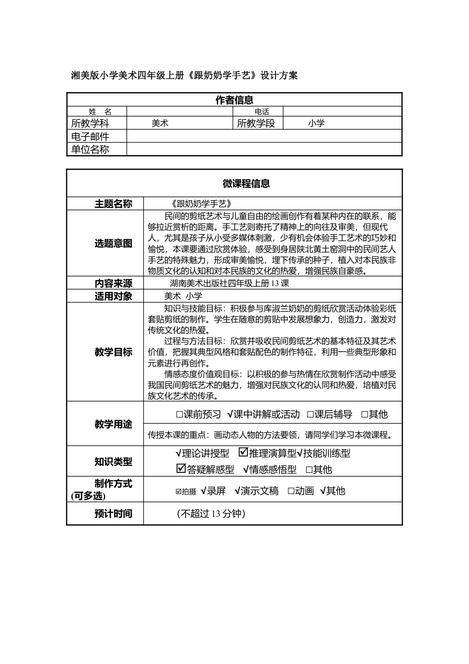
湘美版小学美术四年级上册《跟奶奶学手艺》设计方案作者信息姓 名电话所教学科美术所教学段小学电子邮件单位名称 微课程信息主题名称《跟奶奶学手艺》选题意图民间的剪纸艺术与儿童自由的绘画创作有着某种内在的联系,能够拉近赏析的距离。手工艺则寄托了精神上的向往及审美,但现代人,尤其是孩子从小受多媒体刺激,少有机会体验手工艺术的巧妙和愉悦,...

1、当您付费下载文档后,您只拥有了使用权限,并不意味着购买了版权,文档只能用于自身使用,不得用于其他商业用途(如 [转卖]进行直接盈利或[编辑后售卖]进行间接盈利)。
2、本站所有内容均由合作方或网友上传,本站不对文档的完整性、权威性及其观点立场正确性做任何保证或承诺!文档内容仅供研究参考,付费前请自行鉴别。
3、如文档内容存在违规,或者侵犯商业秘密、侵犯著作权等,请点击“违规举报”。

1.电子资料成功下载后不支持退换,如发现资料有内容错误问题请联系客服,如若属实,我们会补偿您的损失

2.压缩包下载后请先用软件解压,再使用对应软件打开;软件版本较低时请及时更新

3.资料下载成功后可在60天以内免费重复下载


湘美版四年级美术上册-表格式教案-《跟奶奶学手艺》(教案).doc

爱学习驿站+ 关注
实名认证
内容提供者

爱学习驿站

确认删除?
回到顶部
QQ客服
  • 天空点击这里给我发消息