电脑桌面
添加学科云到电脑桌面
安装后可以在桌面快捷访问

《用一元一次不等式解决问题(2)》教学设计(1)-苏科版数学七年级下册.doc

《用一元一次不等式解决问题(2)》教学设计(1)-苏科版数学七年级下册.doc_第1页
1/3
《用一元一次不等式解决问题(2)》教学设计(1)-苏科版数学七年级下册.doc_第2页
2/3
《用一元一次不等式解决问题(2)》教学设计(1)-苏科版数学七年级下册.doc_第3页
3/3
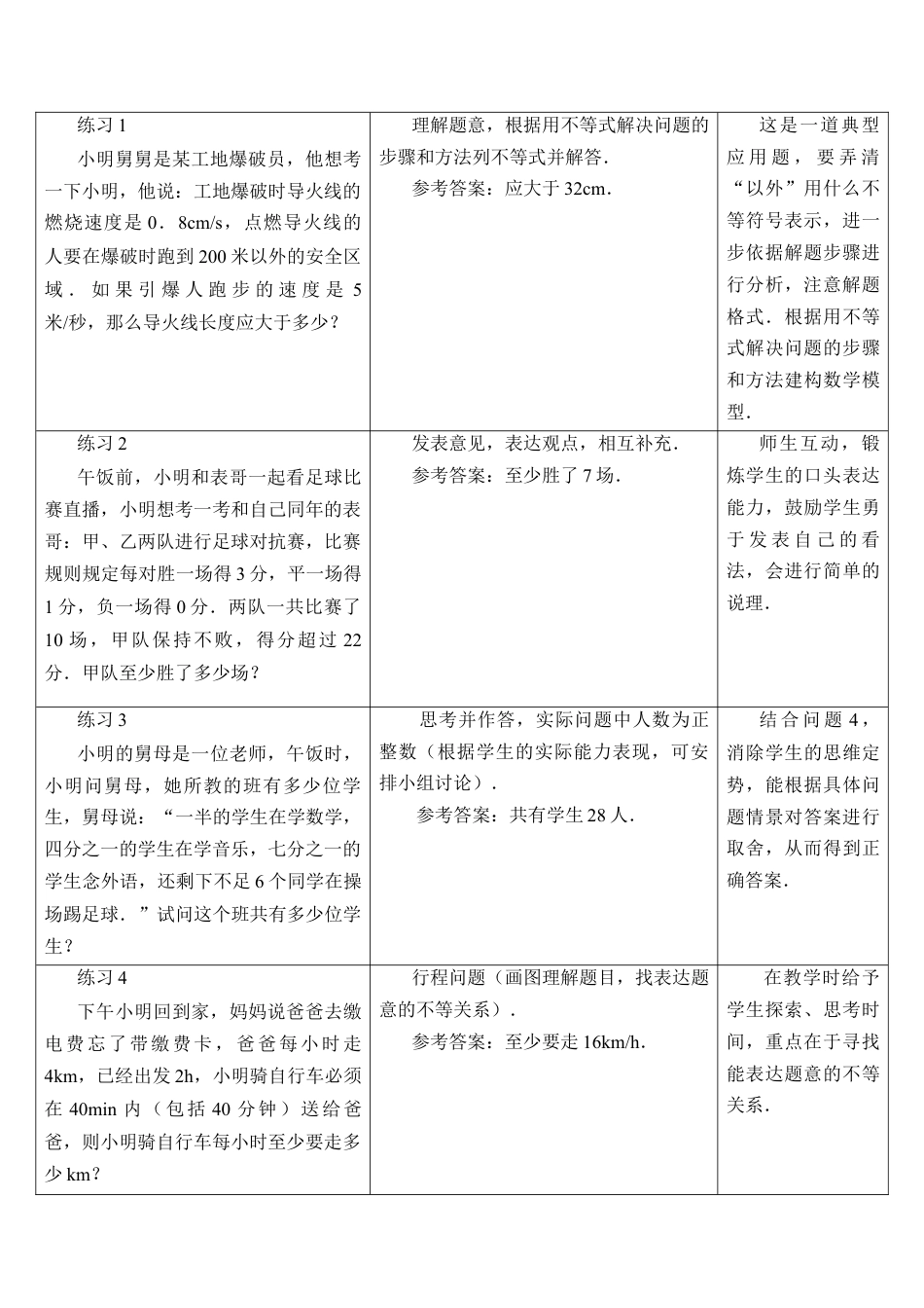
11.5 用一元一次不等式解决问题(2)教学目标1.会用一元一次不 等式描述现实生活中数量之间的不等关系,解决一些实际问题;2.初步体会一元一次不等式的应用价值,发展学生分析问题和解决问题的能力.教学重点列不等式解决实际问题.教学难点找出不等关系并用不等式表示出来.教学过程(教师)学生活动设计思路新课引入——情景导入:问题 3星期六的早...

1、当您付费下载文档后,您只拥有了使用权限,并不意味着购买了版权,文档只能用于自身使用,不得用于其他商业用途(如 [转卖]进行直接盈利或[编辑后售卖]进行间接盈利)。
2、本站所有内容均由合作方或网友上传,本站不对文档的完整性、权威性及其观点立场正确性做任何保证或承诺!文档内容仅供研究参考,付费前请自行鉴别。
3、如文档内容存在违规,或者侵犯商业秘密、侵犯著作权等,请点击“违规举报”。

1.电子资料成功下载后不支持退换,如发现资料有内容错误问题请联系客服,如若属实,我们会补偿您的损失

2.压缩包下载后请先用软件解压,再使用对应软件打开;软件版本较低时请及时更新

3.资料下载成功后可在60天以内免费重复下载


《用一元一次不等式解决问题(2)》教学设计(1)-苏科版数学七年级下册.doc

星辰资料铺+ 关注
实名认证
内容提供者

星辰资料铺

确认删除?
回到顶部
QQ客服
  • 天空点击这里给我发消息