电脑桌面
添加学科云到电脑桌面
安装后可以在桌面快捷访问

小学语文五年级下册 8 红楼春趣 精华版教案(2026春).docx

小学语文五年级下册 8 红楼春趣 精华版教案(2026春).docx_第1页
1/3
小学语文五年级下册 8 红楼春趣 精华版教案(2026春).docx_第2页
2/3
小学语文五年级下册 8 红楼春趣 精华版教案(2026春).docx_第3页
3/3
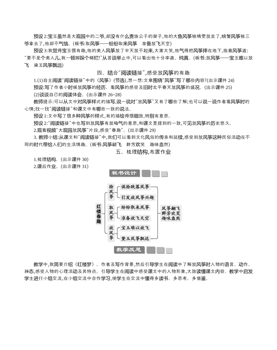
核心素目养标文化自信:走近古典名著,感受中古典名著的魅力国,同中文化认华,提升文化自信。言用语运:以主读为,以代。文短读讲长教,住中心人物抓,找出描玉和黛玉等人的句子写宝,住言、作和抓语动神描态写,体人物的性格特点。会思能力维:通文过学习课,了解我古代小通人物的外貌、言、作和神塑造人物形象的方法国说过语动态,以及通几方面人物形象行析的方法。...

1、当您付费下载文档后,您只拥有了使用权限,并不意味着购买了版权,文档只能用于自身使用,不得用于其他商业用途(如 [转卖]进行直接盈利或[编辑后售卖]进行间接盈利)。
2、本站所有内容均由合作方或网友上传,本站不对文档的完整性、权威性及其观点立场正确性做任何保证或承诺!文档内容仅供研究参考,付费前请自行鉴别。
3、如文档内容存在违规,或者侵犯商业秘密、侵犯著作权等,请点击“违规举报”。

1.电子资料成功下载后不支持退换,如发现资料有内容错误问题请联系客服,如若属实,我们会补偿您的损失

2.压缩包下载后请先用软件解压,再使用对应软件打开;软件版本较低时请及时更新

3.资料下载成功后可在60天以内免费重复下载


小学语文五年级下册 8 红楼春趣 精华版教案(2026春).docx

您可能关注的文档

确认删除?
回到顶部
QQ客服
  • 天空点击这里给我发消息