电脑桌面
添加学科云到电脑桌面
安装后可以在桌面快捷访问

沪教版初中数学六年级下册-第06讲 圆的周长(十一大题型)(含解析).docx

沪教版初中数学六年级下册-第06讲 圆的周长(十一大题型)(含解析).docx_第1页
1/35
沪教版初中数学六年级下册-第06讲 圆的周长(十一大题型)(含解析).docx_第2页
2/35
沪教版初中数学六年级下册-第06讲 圆的周长(十一大题型)(含解析).docx_第3页
3/35
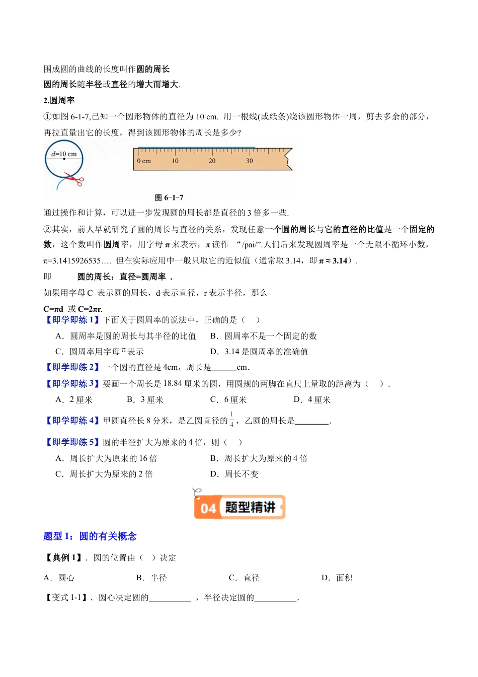
第 06 讲 圆的周长(十一大题型)学习目标1.了解圆的有关概念,如圆心、半径、直径等;2.学习圆的对称性;3. 掌握圆周率的概念,圆的周长及其应用.知识点 1 圆的有关概念问题:如何画一个圆呢?你能想到哪些方法?可以利用圆形的物品如杯子、盘子等直接画圆;还可以用圆规来画圆(图 6-1-1)(1)把圆规的两脚分开,使两脚间的距离等于圆的半径长度;(2...

1、当您付费下载文档后,您只拥有了使用权限,并不意味着购买了版权,文档只能用于自身使用,不得用于其他商业用途(如 [转卖]进行直接盈利或[编辑后售卖]进行间接盈利)。
2、本站所有内容均由合作方或网友上传,本站不对文档的完整性、权威性及其观点立场正确性做任何保证或承诺!文档内容仅供研究参考,付费前请自行鉴别。
3、如文档内容存在违规,或者侵犯商业秘密、侵犯著作权等,请点击“违规举报”。

1.电子资料成功下载后不支持退换,如发现资料有内容错误问题请联系客服,如若属实,我们会补偿您的损失

2.压缩包下载后请先用软件解压,再使用对应软件打开;软件版本较低时请及时更新

3.资料下载成功后可在60天以内免费重复下载


沪教版初中数学六年级下册-第06讲 圆的周长(十一大题型)(含解析).docx

您可能关注的文档

确认删除?
回到顶部
QQ客服
  • 天空点击这里给我发消息