电脑桌面
添加学科云到电脑桌面
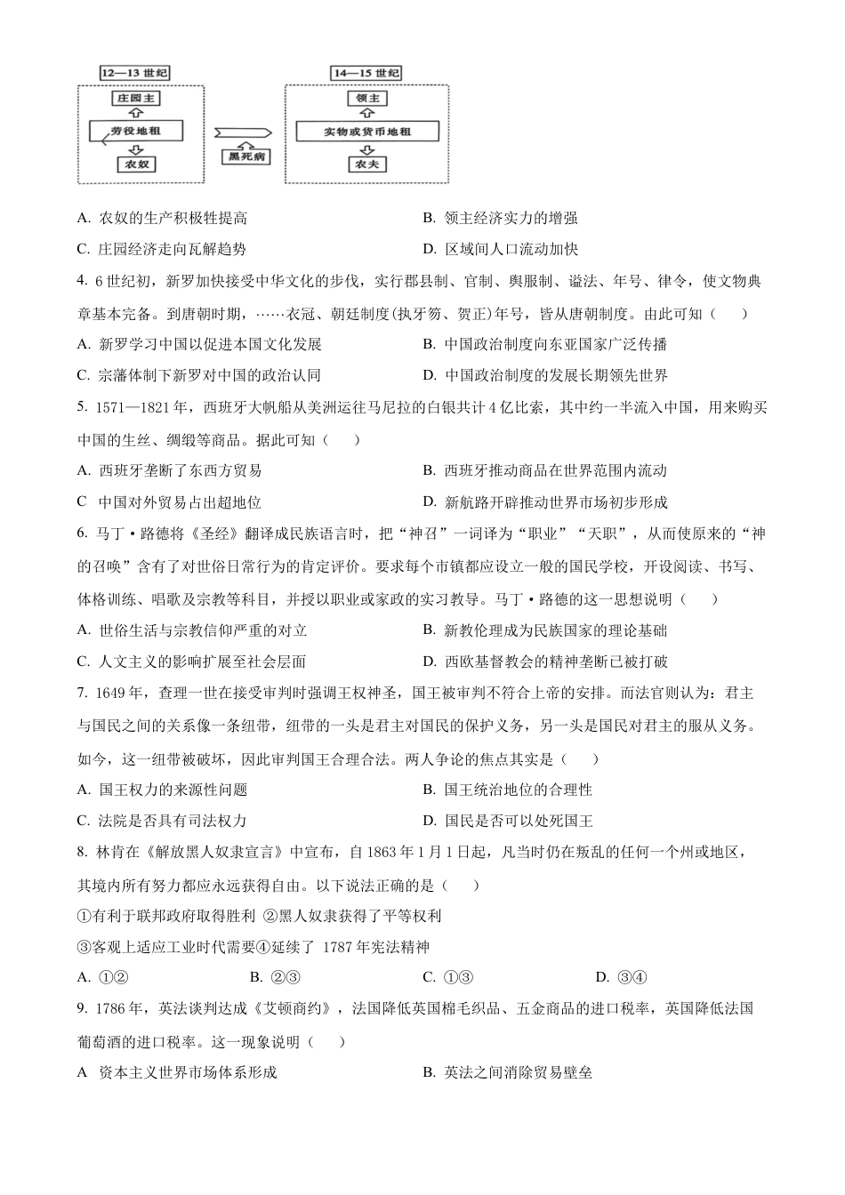
安装后可以在桌面快捷访问

辽宁省沈阳市省五校协作体2023-2024学年高一下学期期末联考历史试题(原卷版).docx

辽宁省沈阳市省五校协作体2023-2024学年高一下学期期末联考历史试题(原卷版).docx_第1页
1/7
辽宁省沈阳市省五校协作体2023-2024学年高一下学期期末联考历史试题(原卷版).docx_第2页
2/7
辽宁省沈阳市省五校协作体2023-2024学年高一下学期期末联考历史试题(原卷版).docx_第3页
3/7
按秘密级事项管理2023-2024 学年度(下)沈阳市五校协作体期末考试高一年级历史试卷考试时间:75 分钟 分数: 100 分注意事项:1.答卷前,考生须在答题卡和试题卷上规定的位置,准确填写本人姓名、准考证号,并核对条码上的信息。确认无误后,将条形码粘贴在答题卡上相应位置。2.考生须在答题卡上各题目规定答题区域内答题,超出答题区域书写的答案无效...

1、当您付费下载文档后,您只拥有了使用权限,并不意味着购买了版权,文档只能用于自身使用,不得用于其他商业用途(如 [转卖]进行直接盈利或[编辑后售卖]进行间接盈利)。
2、本站所有内容均由合作方或网友上传,本站不对文档的完整性、权威性及其观点立场正确性做任何保证或承诺!文档内容仅供研究参考,付费前请自行鉴别。
3、如文档内容存在违规,或者侵犯商业秘密、侵犯著作权等,请点击“违规举报”。

1.电子资料成功下载后不支持退换,如发现资料有内容错误问题请联系客服,如若属实,我们会补偿您的损失

2.压缩包下载后请先用软件解压,再使用对应软件打开;软件版本较低时请及时更新

3.资料下载成功后可在60天以内免费重复下载


辽宁省沈阳市省五校协作体2023-2024学年高一下学期期末联考历史试题(原卷版).docx

您可能关注的文档

确认删除?
回到顶部
QQ客服
  • 天空点击这里给我发消息