电脑桌面
添加学科云到电脑桌面
安装后可以在桌面快捷访问

四川南充市西充中学2025-2026学年高一下学期4月月考化学试卷(18-21班含答案.docx

四川南充市西充中学2025-2026学年高一下学期4月月考化学试卷(18-21班含答案.docx_第1页
1/15
四川南充市西充中学2025-2026学年高一下学期4月月考化学试卷(18-21班含答案.docx_第2页
2/15
四川南充市西充中学2025-2026学年高一下学期4月月考化学试卷(18-21班含答案.docx_第3页
3/15
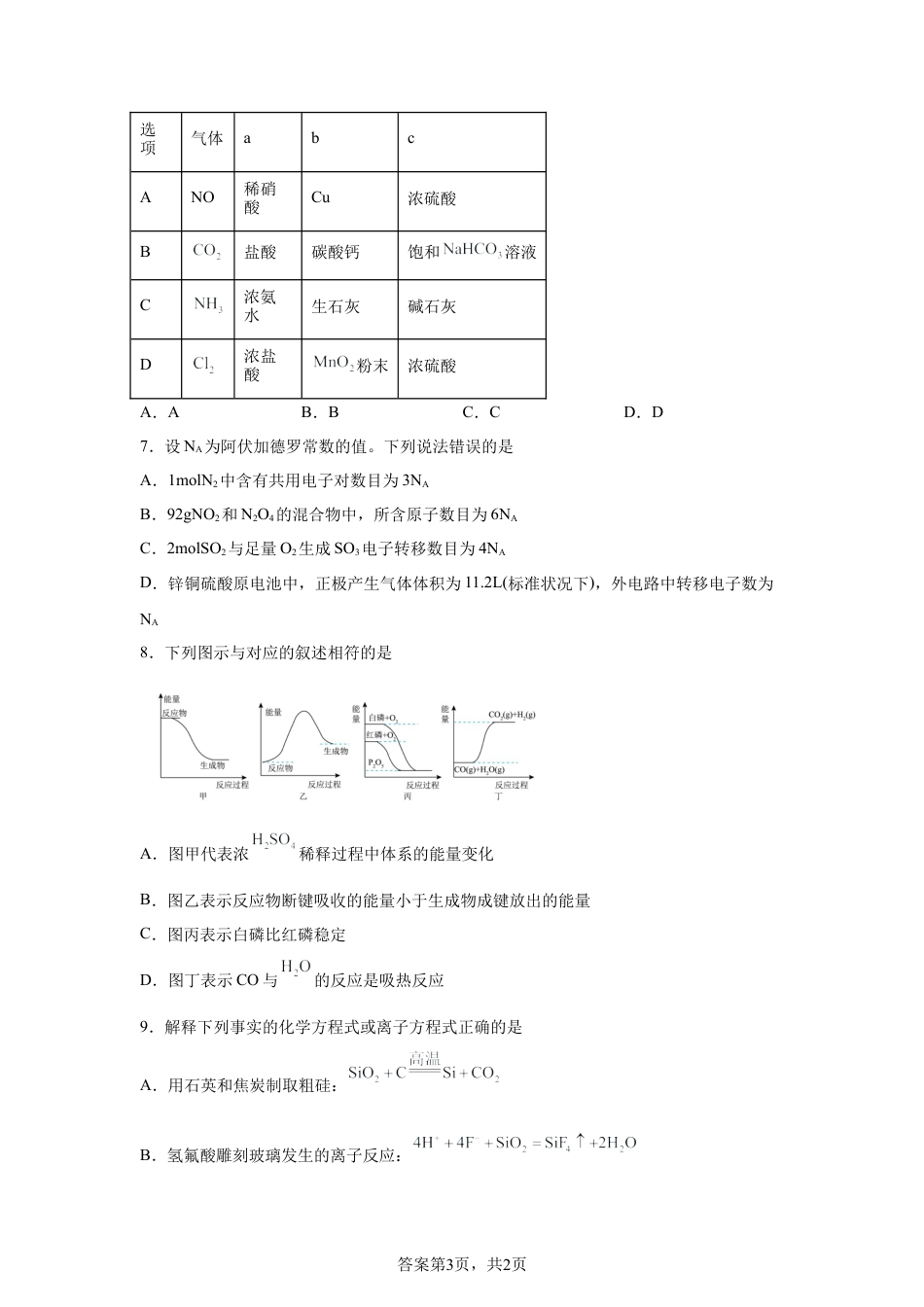
答案第1页,共2页西充中学高 2025 级 4 月月考化学试卷(18-21 班)时间:75 分钟 满分:100 分注意事项:1.本试卷分Ⅰ卷(选择题)和Ⅱ卷(非选择题)两部分。2.本堂考试 75 分钟,满分 100 分。3.答题前,考生务必先将自己的姓名、学号填写在答卷上,并使用 2B 铅笔填涂。4.考试结束后,将答题卡交回。可能用到的相对原子质量:H-1 C-12 N-14...

1、当您付费下载文档后,您只拥有了使用权限,并不意味着购买了版权,文档只能用于自身使用,不得用于其他商业用途(如 [转卖]进行直接盈利或[编辑后售卖]进行间接盈利)。
2、本站所有内容均由合作方或网友上传,本站不对文档的完整性、权威性及其观点立场正确性做任何保证或承诺!文档内容仅供研究参考,付费前请自行鉴别。
3、如文档内容存在违规,或者侵犯商业秘密、侵犯著作权等,请点击“违规举报”。

1.电子资料成功下载后不支持退换,如发现资料有内容错误问题请联系客服,如若属实,我们会补偿您的损失

2.压缩包下载后请先用软件解压,再使用对应软件打开;软件版本较低时请及时更新

3.资料下载成功后可在60天以内免费重复下载


四川南充市西充中学2025-2026学年高一下学期4月月考化学试卷(18-21班含答案.docx

您可能关注的文档

智程教育+ 关注
实名认证
内容提供者

提供中小学学科教研,教学资源如课件、练习、试卷真题等

确认删除?
回到顶部
QQ客服
  • 天空点击这里给我发消息