电脑桌面
添加学科云到电脑桌面
安装后可以在桌面快捷访问

六年级下册语文试题-期末检测题 部编版(含答案).doc

六年级下册语文试题-期末检测题 部编版(含答案).doc_第1页
1/6
六年级下册语文试题-期末检测题 部编版(含答案).doc_第2页
2/6
六年级下册语文试题-期末检测题 部编版(含答案).doc_第3页
3/6
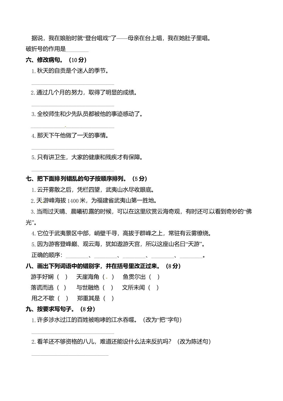
期末检测题 一、 下面加点字的读音完全正确的一项是()。(2 分)A.野蛮(mán )叛乱(pàn )混乱(hún )日晷(guǐ)B.缰 绳( jiāng ) 黑莓(méi )潺潺(chún )渲染(xuàn)C.喧器(xuān )犬牙(quǎn )疲惫(bèi )蓄养(chù)D.眩晕(xuàn ) 荒 唐( huāng ) 简陋(lòu )刨虫子(páo)二、看拼音写...

1、当您付费下载文档后,您只拥有了使用权限,并不意味着购买了版权,文档只能用于自身使用,不得用于其他商业用途(如 [转卖]进行直接盈利或[编辑后售卖]进行间接盈利)。
2、本站所有内容均由合作方或网友上传,本站不对文档的完整性、权威性及其观点立场正确性做任何保证或承诺!文档内容仅供研究参考,付费前请自行鉴别。
3、如文档内容存在违规,或者侵犯商业秘密、侵犯著作权等,请点击“违规举报”。

1.电子资料成功下载后不支持退换,如发现资料有内容错误问题请联系客服,如若属实,我们会补偿您的损失

2.压缩包下载后请先用软件解压,再使用对应软件打开;软件版本较低时请及时更新

3.资料下载成功后可在60天以内免费重复下载


六年级下册语文试题-期末检测题 部编版(含答案).doc

您可能关注的文档

爱学习驿站+ 关注
实名认证
内容提供者

爱学习驿站

确认删除?
回到顶部
QQ客服
  • 天空点击这里给我发消息