电脑桌面
添加学科云到电脑桌面
安装后可以在桌面快捷访问

八年级道德与法治下册期中模拟预测卷(部编版)(一)(原卷版).docx

八年级道德与法治下册期中模拟预测卷(部编版)(一)(原卷版).docx_第1页
1/6
八年级道德与法治下册期中模拟预测卷(部编版)(一)(原卷版).docx_第2页
2/6
八年级道德与法治下册期中模拟预测卷(部编版)(一)(原卷版).docx_第3页
3/6
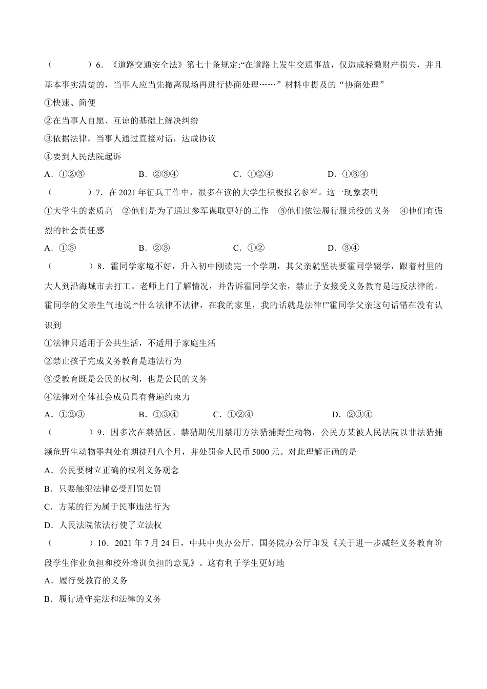
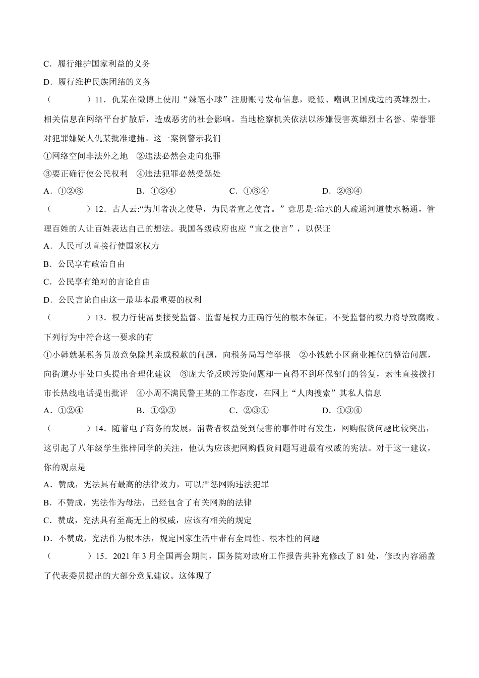
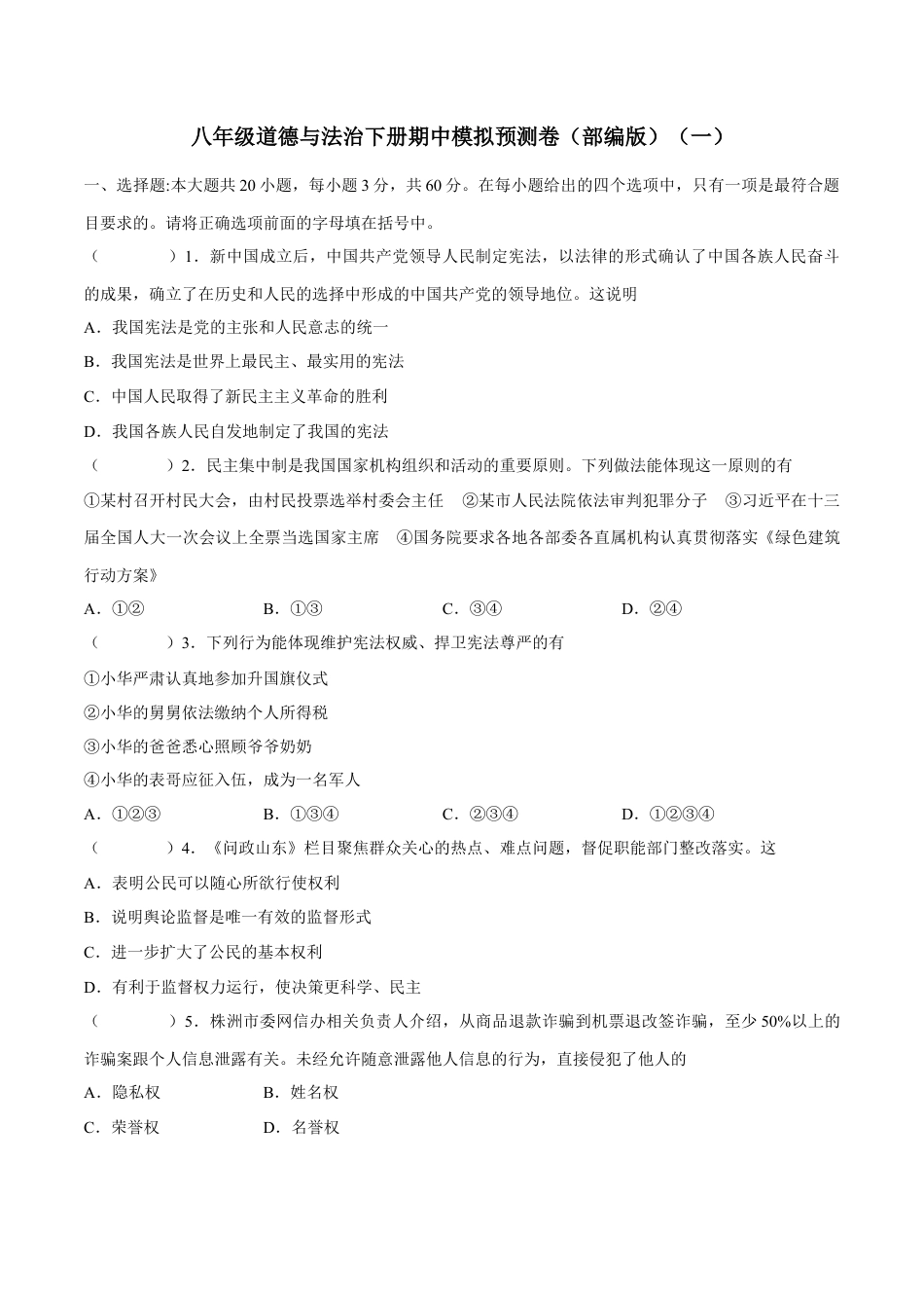
八年级道德与法治下册期中模拟预测卷(部编版)(一)一、选择题:本大题共 20 小题,每小题 3 分,共 60 分。在每小题给出的四个选项中,只有一项是最符合题目要求的。请将正确选项前面的字母填在括号中。( )1.新中国成立后,中国共产党领导人民制定宪法,以法律的形式确认了中国各族人民奋斗的成果,确立了在历史和人民的选择中形成的中国共产...

1、当您付费下载文档后,您只拥有了使用权限,并不意味着购买了版权,文档只能用于自身使用,不得用于其他商业用途(如 [转卖]进行直接盈利或[编辑后售卖]进行间接盈利)。
2、本站所有内容均由合作方或网友上传,本站不对文档的完整性、权威性及其观点立场正确性做任何保证或承诺!文档内容仅供研究参考,付费前请自行鉴别。
3、如文档内容存在违规,或者侵犯商业秘密、侵犯著作权等,请点击“违规举报”。

1.电子资料成功下载后不支持退换,如发现资料有内容错误问题请联系客服,如若属实,我们会补偿您的损失

2.压缩包下载后请先用软件解压,再使用对应软件打开;软件版本较低时请及时更新

3.资料下载成功后可在60天以内免费重复下载


八年级道德与法治下册期中模拟预测卷(部编版)(一)(原卷版).docx

您可能关注的文档

爱学习驿站+ 关注
实名认证
内容提供者

爱学习驿站

确认删除?
回到顶部
QQ客服
  • 天空点击这里给我发消息