电脑桌面
添加学科云到电脑桌面
安装后可以在桌面快捷访问

人教版七年级下册-二元一次方程知识点总结.docx

人教版七年级下册-二元一次方程知识点总结.docx_第1页
1/3
人教版七年级下册-二元一次方程知识点总结.docx_第2页
2/3
人教版七年级下册-二元一次方程知识点总结.docx_第3页
3/3
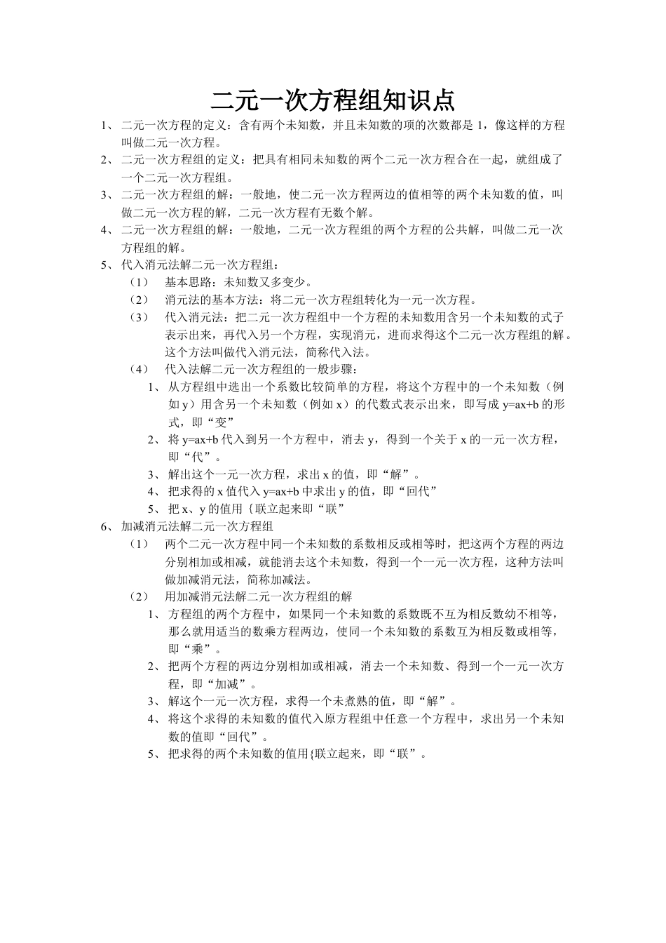
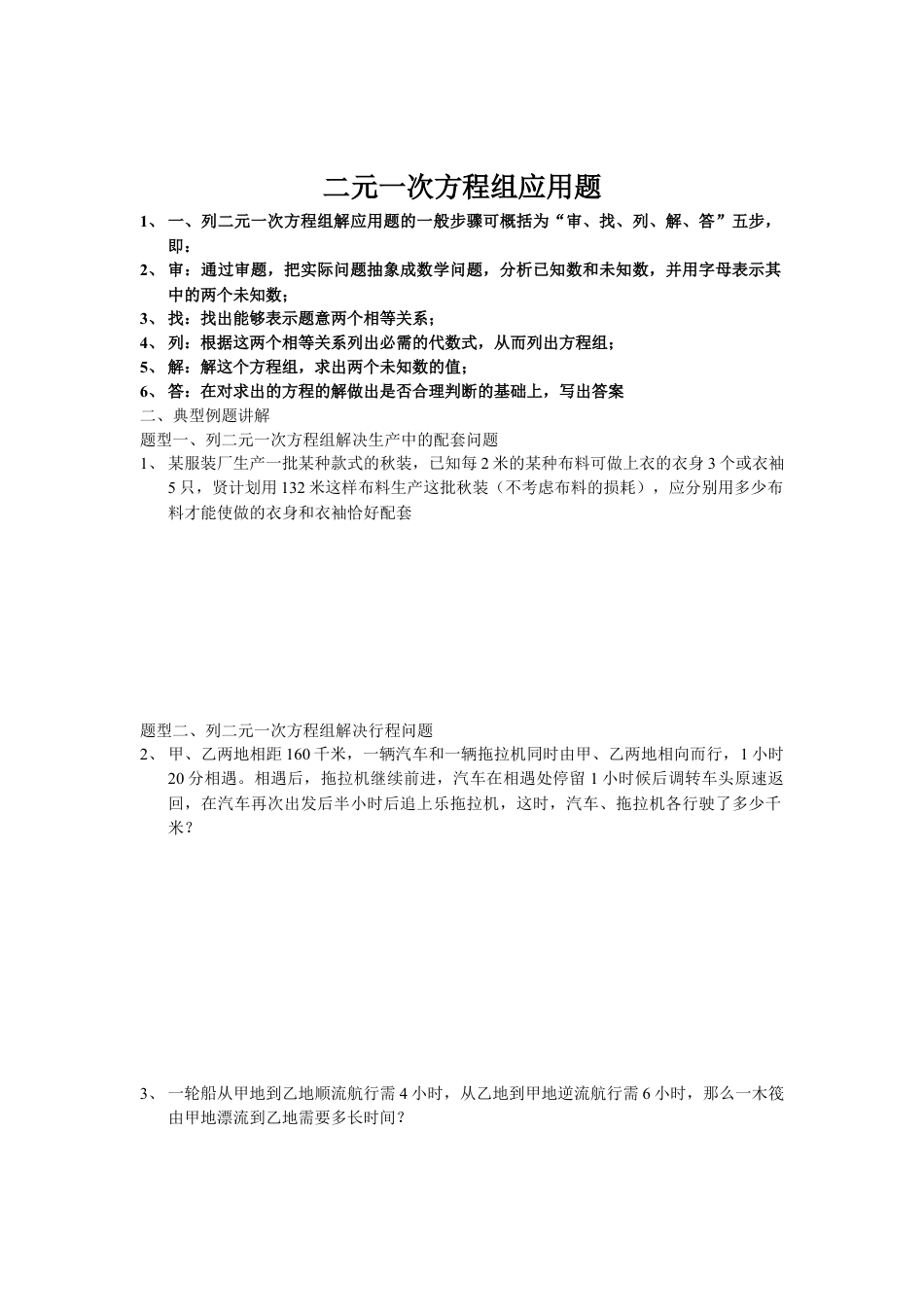
二元一次方程组知识点1、 二元一次方程的定义:含有两个未知数,并且未知数的项的次数都是 1,像这样的方程叫做二元一次方程。2、 二元一次方程组的定义:把具有相同未知数的两个二元一次方程合在一起,就组成了一个二元一次方程组。3、 二元一次方程组的解:一般地,使二元一次方程两边的值相等的两个未知数的值,叫做二元一次方程的解,二元一次方程...

1、当您付费下载文档后,您只拥有了使用权限,并不意味着购买了版权,文档只能用于自身使用,不得用于其他商业用途(如 [转卖]进行直接盈利或[编辑后售卖]进行间接盈利)。
2、本站所有内容均由合作方或网友上传,本站不对文档的完整性、权威性及其观点立场正确性做任何保证或承诺!文档内容仅供研究参考,付费前请自行鉴别。
3、如文档内容存在违规,或者侵犯商业秘密、侵犯著作权等,请点击“违规举报”。

1.电子资料成功下载后不支持退换,如发现资料有内容错误问题请联系客服,如若属实,我们会补偿您的损失

2.压缩包下载后请先用软件解压,再使用对应软件打开;软件版本较低时请及时更新

3.资料下载成功后可在60天以内免费重复下载


人教版七年级下册-二元一次方程知识点总结.docx

学易优+ 关注
实名认证
内容提供者

学易优精品资源

确认删除?
回到顶部
QQ客服
  • 天空点击这里给我发消息