电脑桌面
添加学科云到电脑桌面
安装后可以在桌面快捷访问

第2课 抗美援朝-八年级历史下册同步课课练(含答案).docx

第2课 抗美援朝-八年级历史下册同步课课练(含答案).docx_第1页
1/6
第2课 抗美援朝-八年级历史下册同步课课练(含答案).docx_第2页
2/6
第2课 抗美援朝-八年级历史下册同步课课练(含答案).docx_第3页
3/6
第 2 课 抗美援朝1、朝鲜战争爆发后,周恩来总理向世界人民宣告:“中国人民决不能容忍外国的侵略,也不能听任帝国主义者对自己的邻人肆行侵略而置之不理。”中国人民进行伟大的抗美援朝战争的根本原因是A.朝鲜内战爆发,侵略者越过“三八线”B.中国的安全受到严重威胁C.美国第七舰队入侵中国台湾海峡D.肃清阻碍社会主义建设的外国侵略势力2、《英...

1、当您付费下载文档后,您只拥有了使用权限,并不意味着购买了版权,文档只能用于自身使用,不得用于其他商业用途(如 [转卖]进行直接盈利或[编辑后售卖]进行间接盈利)。
2、本站所有内容均由合作方或网友上传,本站不对文档的完整性、权威性及其观点立场正确性做任何保证或承诺!文档内容仅供研究参考,付费前请自行鉴别。
3、如文档内容存在违规,或者侵犯商业秘密、侵犯著作权等,请点击“违规举报”。

1.电子资料成功下载后不支持退换,如发现资料有内容错误问题请联系客服,如若属实,我们会补偿您的损失

2.压缩包下载后请先用软件解压,再使用对应软件打开;软件版本较低时请及时更新

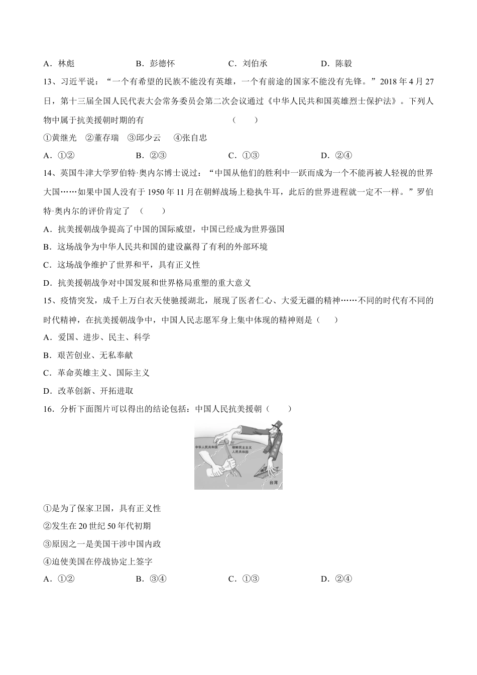
3.资料下载成功后可在60天以内免费重复下载


第2课 抗美援朝-八年级历史下册同步课课练(含答案).docx

爱学习驿站+ 关注
实名认证
内容提供者

爱学习驿站

确认删除?
回到顶部
QQ客服
  • 天空点击这里给我发消息