电脑桌面
添加学科云到电脑桌面
安装后可以在桌面快捷访问

内蒙古自治区巴彦淖尔市2023-2024学年高一下学期期末考试政治试题.docx

内蒙古自治区巴彦淖尔市2023-2024学年高一下学期期末考试政治试题.docx_第1页
1/9
内蒙古自治区巴彦淖尔市2023-2024学年高一下学期期末考试政治试题.docx_第2页
2/9
内蒙古自治区巴彦淖尔市2023-2024学年高一下学期期末考试政治试题.docx_第3页
3/9
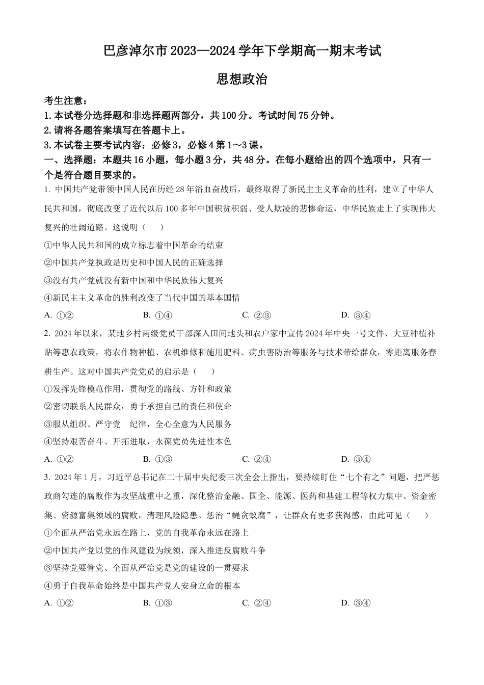
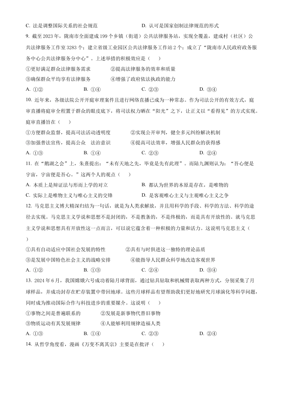
巴彦淖尔市 2023—2024 学年下学期高一期末考试思想政治考生注意:1.本试卷分选择题和非选择题两部分,共 100 分。考试时间 75 分钟。2.请将各题答案填写在答题卡上。3.本试卷主要考试内容:必修 3,必修 4 第 1~3 课。一、选择题:本题共 16 小题,每小题 3 分,共 48 分。在每小题给出的四个选项中,只有一个是符合题目要求的。1. 中...

1、当您付费下载文档后,您只拥有了使用权限,并不意味着购买了版权,文档只能用于自身使用,不得用于其他商业用途(如 [转卖]进行直接盈利或[编辑后售卖]进行间接盈利)。
2、本站所有内容均由合作方或网友上传,本站不对文档的完整性、权威性及其观点立场正确性做任何保证或承诺!文档内容仅供研究参考,付费前请自行鉴别。
3、如文档内容存在违规,或者侵犯商业秘密、侵犯著作权等,请点击“违规举报”。

1.电子资料成功下载后不支持退换,如发现资料有内容错误问题请联系客服,如若属实,我们会补偿您的损失

2.压缩包下载后请先用软件解压,再使用对应软件打开;软件版本较低时请及时更新

3.资料下载成功后可在60天以内免费重复下载


内蒙古自治区巴彦淖尔市2023-2024学年高一下学期期末考试政治试题.docx

您可能关注的文档

星辰资料铺+ 关注
实名认证
内容提供者

星辰资料铺

确认删除?
回到顶部
QQ客服
  • 天空点击这里给我发消息