电脑桌面
添加学科云到电脑桌面
安装后可以在桌面快捷访问

北京版小学数学六年级下册-本册知识清单.docx

北京版小学数学六年级下册-本册知识清单.docx_第1页
1/12
北京版小学数学六年级下册-本册知识清单.docx_第2页
2/12
北京版小学数学六年级下册-本册知识清单.docx_第3页
3/12
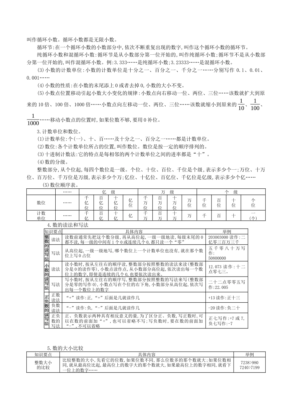
总 复 习1.数 与 代 数一、数的认识(一)1.整数(1)整数的意义:像-3、-2、-1、0、1、2、3 这样的数称为整数。整数的个数是无限的,没有最小的整数,也没有最大的整数。(2)整数的分类:整数{正整数0 }自然数负整数(3)自然数:自然数的意义:在数物体时,用来表示物体的个数的 0、1、2、3、4……叫作自然数。自然数的特点:自然数的个数是无限的。最小的自然...

1、当您付费下载文档后,您只拥有了使用权限,并不意味着购买了版权,文档只能用于自身使用,不得用于其他商业用途(如 [转卖]进行直接盈利或[编辑后售卖]进行间接盈利)。
2、本站所有内容均由合作方或网友上传,本站不对文档的完整性、权威性及其观点立场正确性做任何保证或承诺!文档内容仅供研究参考,付费前请自行鉴别。
3、如文档内容存在违规,或者侵犯商业秘密、侵犯著作权等,请点击“违规举报”。

1.电子资料成功下载后不支持退换,如发现资料有内容错误问题请联系客服,如若属实,我们会补偿您的损失

2.压缩包下载后请先用软件解压,再使用对应软件打开;软件版本较低时请及时更新

3.资料下载成功后可在60天以内免费重复下载


北京版小学数学六年级下册-本册知识清单.docx

您可能关注的文档

学易优+ 关注
实名认证
内容提供者

学易优精品资源

确认删除?
回到顶部
QQ客服
  • 天空点击这里给我发消息