电脑桌面
添加学科云到电脑桌面
安装后可以在桌面快捷访问

浙教版七年级数学下册-知识点总结-第01讲 平行与三线八角(核心考点讲与练)-(解析版).docx

浙教版七年级数学下册-知识点总结-第01讲 平行与三线八角(核心考点讲与练)-(解析版).docx_第1页
1/25
浙教版七年级数学下册-知识点总结-第01讲 平行与三线八角(核心考点讲与练)-(解析版).docx_第2页
2/25
浙教版七年级数学下册-知识点总结-第01讲 平行与三线八角(核心考点讲与练)-(解析版).docx_第3页
3/25
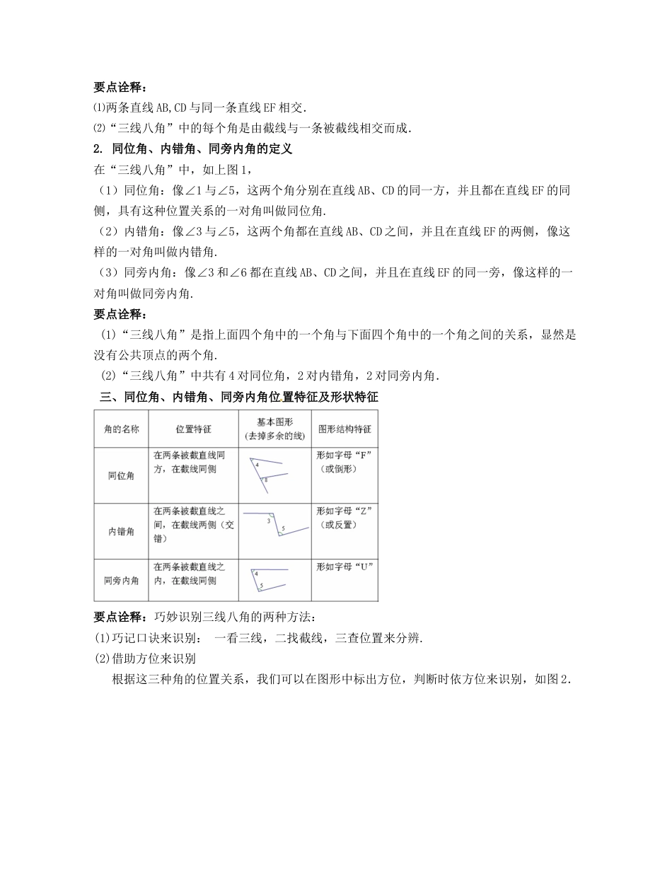
第 01 讲 平行与三线八角(核心考点讲与练)一、平行线的定义及画法1.定义:在同一平面内,不相交的两条直线叫做平行线,如果直线 a 与 b 平行,记作 a∥b.要点诠释:(1)平行线的定义有三个特征:一是在同一个平面内;二是两条直线;三是不相交,三者缺一不可;(2)有时说两条射线平行或线段平行,实际是指它们所在的直线平行,两条线段不相交并...

1、当您付费下载文档后,您只拥有了使用权限,并不意味着购买了版权,文档只能用于自身使用,不得用于其他商业用途(如 [转卖]进行直接盈利或[编辑后售卖]进行间接盈利)。
2、本站所有内容均由合作方或网友上传,本站不对文档的完整性、权威性及其观点立场正确性做任何保证或承诺!文档内容仅供研究参考,付费前请自行鉴别。
3、如文档内容存在违规,或者侵犯商业秘密、侵犯著作权等,请点击“违规举报”。

1.电子资料成功下载后不支持退换,如发现资料有内容错误问题请联系客服,如若属实,我们会补偿您的损失

2.压缩包下载后请先用软件解压,再使用对应软件打开;软件版本较低时请及时更新

3.资料下载成功后可在60天以内免费重复下载


浙教版七年级数学下册-知识点总结-第01讲 平行与三线八角(核心考点讲与练)-(解析版).docx

爱学习驿站+ 关注
实名认证
内容提供者

爱学习驿站

确认删除?
回到顶部
QQ客服
  • 天空点击这里给我发消息