电脑桌面
添加学科云到电脑桌面
安装后可以在桌面快捷访问

11.3公式法-平方差公式 教案-冀教版七年级数学下册.doc

11.3公式法-平方差公式 教案-冀教版七年级数学下册.doc_第1页
1/4
11.3公式法-平方差公式 教案-冀教版七年级数学下册.doc_第2页
2/4
11.3公式法-平方差公式 教案-冀教版七年级数学下册.doc_第3页
3/4
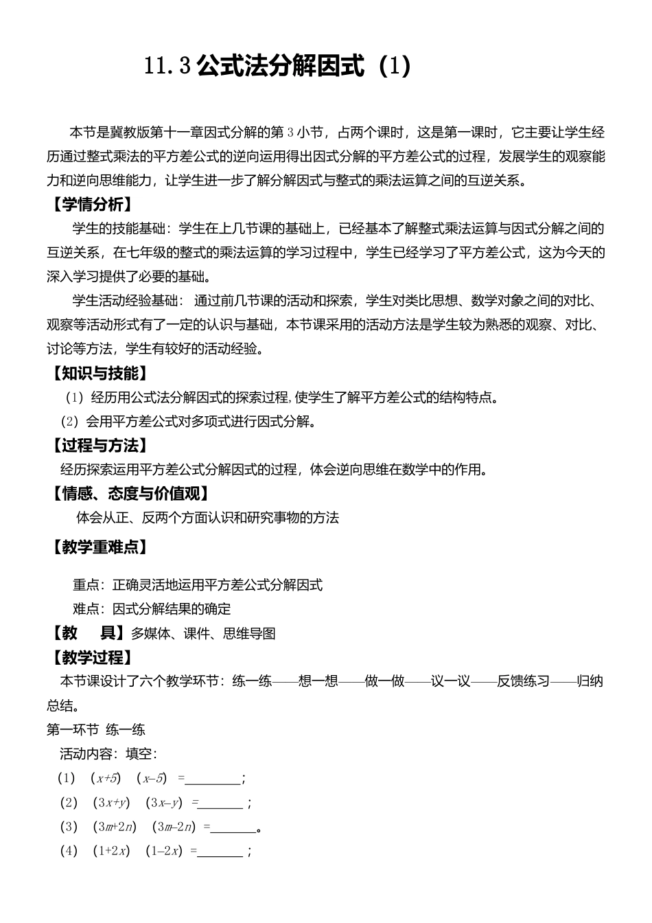
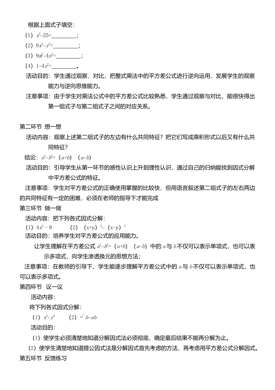
11.3 公式法分解因式(1) 本节是冀教版第十一章因式分解的第 3 小节,占两个课时,这是第一课时,它主要让学生经历通过整式乘法的平方差公式的逆向运用得出因式分解的平方差公式的过程,发展学生的观察能力和逆向思维能力,让学生进一步了解分解因式与整式的乘法运算之间的互逆关系。【学情分析】学生的技能基础:学生在上几节课的基础上,已经基本了...

1、当您付费下载文档后,您只拥有了使用权限,并不意味着购买了版权,文档只能用于自身使用,不得用于其他商业用途(如 [转卖]进行直接盈利或[编辑后售卖]进行间接盈利)。
2、本站所有内容均由合作方或网友上传,本站不对文档的完整性、权威性及其观点立场正确性做任何保证或承诺!文档内容仅供研究参考,付费前请自行鉴别。
3、如文档内容存在违规,或者侵犯商业秘密、侵犯著作权等,请点击“违规举报”。

1.电子资料成功下载后不支持退换,如发现资料有内容错误问题请联系客服,如若属实,我们会补偿您的损失

2.压缩包下载后请先用软件解压,再使用对应软件打开;软件版本较低时请及时更新

3.资料下载成功后可在60天以内免费重复下载


11.3公式法-平方差公式 教案-冀教版七年级数学下册.doc

阳光教育+ 关注
实名认证
内容提供者

中小学原创教育资源发布!

确认删除?
回到顶部
QQ客服
  • 天空点击这里给我发消息