电脑桌面
添加学科云到电脑桌面
安装后可以在桌面快捷访问

鲁教版(五四制)数学七年级下册第十章 不等式与不等式组(必备知识+11题型+分层检测)(复习讲义)(学生版).docx

鲁教版(五四制)数学七年级下册第十章 不等式与不等式组(必备知识+11题型+分层检测)(复习讲义)(学生版).docx_第1页
1/19
鲁教版(五四制)数学七年级下册第十章 不等式与不等式组(必备知识+11题型+分层检测)(复习讲义)(学生版).docx_第2页
2/19
鲁教版(五四制)数学七年级下册第十章 不等式与不等式组(必备知识+11题型+分层检测)(复习讲义)(学生版).docx_第3页
3/19
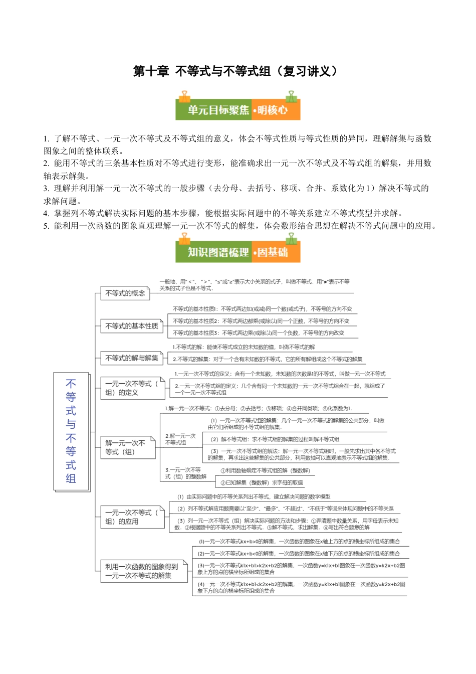
第十章 不等式与不等式组(复习讲义)1. 了解不等式、一元一次不等式及不等式组的意义,体会不等式性质与等式性质的异同,理解解集与函数图象之间的整体联系。2. 能用不等式的三条基本性质对不等式进行变形,能准确求出一元一次不等式及不等式组的解集,并用数轴表示解集。3. 理解并利用解一元一次不等式的一般步骤(去分母、去括号、移项、合并、系数...

1、当您付费下载文档后,您只拥有了使用权限,并不意味着购买了版权,文档只能用于自身使用,不得用于其他商业用途(如 [转卖]进行直接盈利或[编辑后售卖]进行间接盈利)。
2、本站所有内容均由合作方或网友上传,本站不对文档的完整性、权威性及其观点立场正确性做任何保证或承诺!文档内容仅供研究参考,付费前请自行鉴别。
3、如文档内容存在违规,或者侵犯商业秘密、侵犯著作权等,请点击“违规举报”。

1.电子资料成功下载后不支持退换,如发现资料有内容错误问题请联系客服,如若属实,我们会补偿您的损失

2.压缩包下载后请先用软件解压,再使用对应软件打开;软件版本较低时请及时更新

3.资料下载成功后可在60天以内免费重复下载


鲁教版(五四制)数学七年级下册第十章 不等式与不等式组(必备知识+11题型+分层检测)(复习讲义)(学生版).docx

您可能关注的文档

星辰资料铺+ 关注
实名认证
内容提供者

星辰资料铺

确认删除?
回到顶部
QQ客服
  • 天空点击这里给我发消息