电脑桌面
添加学科云到电脑桌面
安装后可以在桌面快捷访问

湘美版四年级美术上册-表格式教案-乘风破浪0(教案).doc

湘美版四年级美术上册-表格式教案-乘风破浪0(教案).doc_第1页
1/5
湘美版四年级美术上册-表格式教案-乘风破浪0(教案).doc_第2页
2/5
湘美版四年级美术上册-表格式教案-乘风破浪0(教案).doc_第3页
3/5
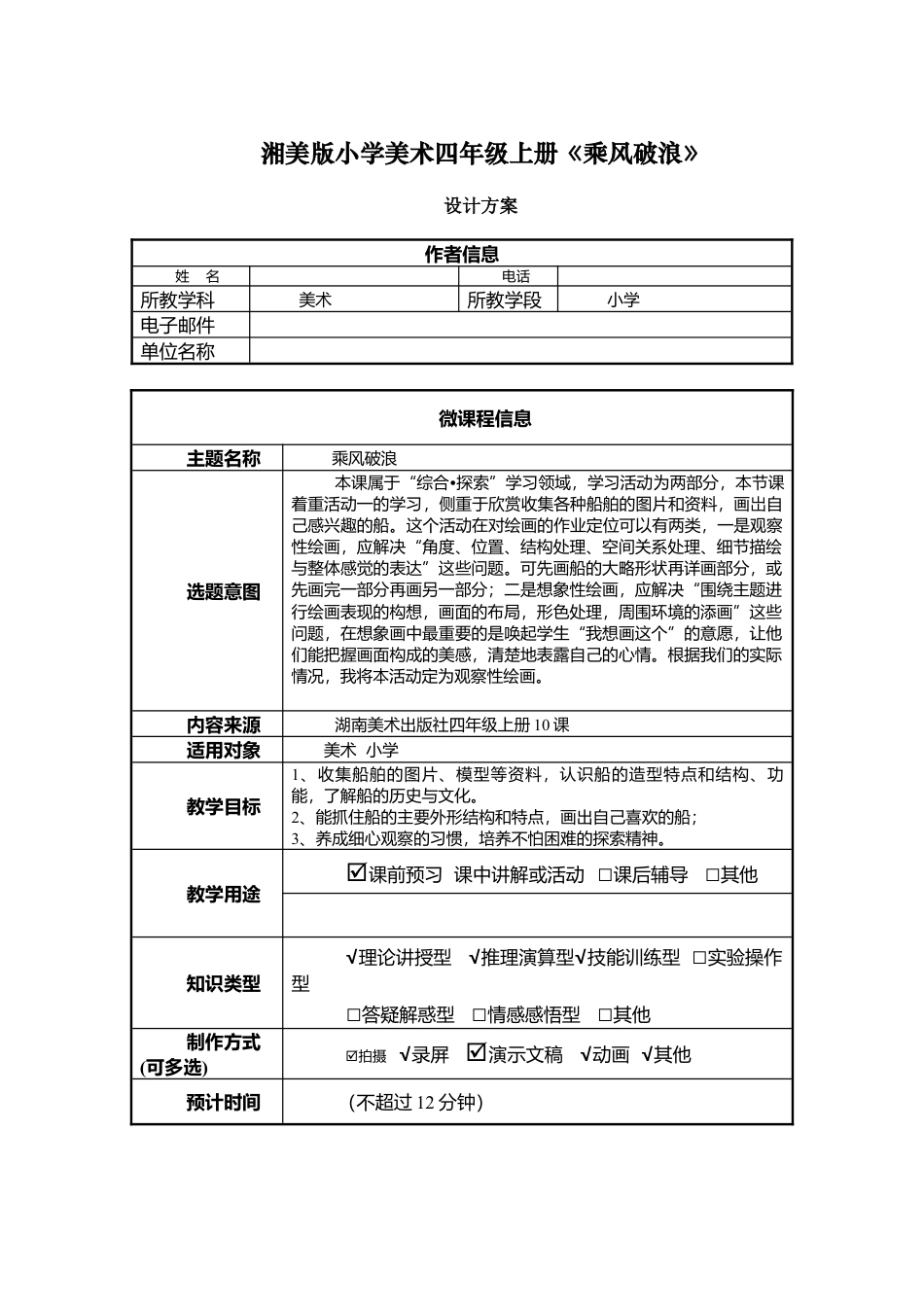
湘美版小学美术四年级上册《乘风破浪》设计方案作者信息姓 名电话所教学科美术所教学段小学电子邮件单位名称 微课程信息主题名称乘风破浪选题意图本课属于“综合•探索”学习领域,学习活动为两部分,本节课着重活动一的学习,侧重于欣赏收集各种船舶的图片和资料,画岀自己感兴趣的船。这个活动在对绘画的作业定位可以有两类,一是观察性绘画,应解决“...

1、当您付费下载文档后,您只拥有了使用权限,并不意味着购买了版权,文档只能用于自身使用,不得用于其他商业用途(如 [转卖]进行直接盈利或[编辑后售卖]进行间接盈利)。
2、本站所有内容均由合作方或网友上传,本站不对文档的完整性、权威性及其观点立场正确性做任何保证或承诺!文档内容仅供研究参考,付费前请自行鉴别。
3、如文档内容存在违规,或者侵犯商业秘密、侵犯著作权等,请点击“违规举报”。

1.电子资料成功下载后不支持退换,如发现资料有内容错误问题请联系客服,如若属实,我们会补偿您的损失

2.压缩包下载后请先用软件解压,再使用对应软件打开;软件版本较低时请及时更新

3.资料下载成功后可在60天以内免费重复下载


湘美版四年级美术上册-表格式教案-乘风破浪0(教案).doc

爱学习驿站+ 关注
实名认证
内容提供者

爱学习驿站

确认删除?
回到顶部
QQ客服
  • 天空点击这里给我发消息