八年级体育课教案第一周 课堂常规及注意事项(室内----第 1 课时)教学目标:通过学习使学生了解上体育课应注意什么,怎样上好每一节体...
第十一周 技巧 跳跃练习 教学目标:通过体操运动(1)促进身体全面发展,增进健康。 (2)促进心理发展。 (3)促进社会适应能力的发...
田径体育选项课上课进度表及目录课 次 主 要 内 容页码11.介绍田径运动及本学期教学内容、要求、考核办法2.跨栏跑: 学习摆动腿技术...
高中体育课《合作跑》教学设计 一、指导思想和理论依据 本课以新课程标准为指针,坚持健康第一、安全第一的指导思想,以启发思维、观察体...
高中体育课教案教学内容 一、投掷:投准二、跑:变向跑(沿圆圈跑)教学目标1.认知目标:理解投掷的基本技术原理和变向跑的技术要素。2....
第一周第 1 课时:理论课---运动损伤的预防及处理教学任务:1、了解运动损伤的概念及发生原因;2、对常见的运动损伤掌握简易的处理方法。...
高中体育课教案关岭民族高级中学:鲍安华教学内容篮球:1.原地双手胸前传接球; 2.行进间运球教学目标1. 认知目标:通过教学,使学生...
王楼中学高一年级《体育与健康》课教案第 课 时 授课老师:教学内容走:⑴普通走⑵特殊形式走; 基本体操:队列练习。教学目标1、 认...
体育与健康基础知识教案上体育课必须自觉遵守的条例1. 学生上体育课必须穿着适宜于体育运动的服装,鞋子,不得携带与体育课无关的影响安...
第一周第 1 课时:理论课---运动损伤的预防及处理教学任务:1、了解运动损伤的概念及发生原因;2、对常见的运动损伤掌握简易的处理方法。...
1年级:高二 班级: 第 1 周 第 2 次课 教师:李维维教材1、基本体操:队列练习 2、健身练习 教学目标1.认知目标:体会原地队列...
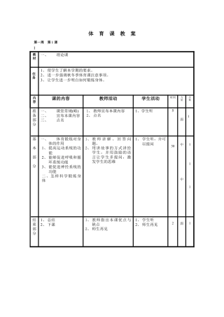
体 育 课 教 案第一周 第1课I教材一、理论课 任务1、 使学生了解本学期的要求。2、 进一步强调秋冬季体育课注意事项。3、 让学生...
第一学期温州中学高二体育课教案三级跳远课的设想一.指导思想根据高中学生思想较成熟,对运动技术的掌握能力增强,对自身运动项目具有一定...
大学体育与健康羽毛球教案1.复习羽毛球上网和正手后退基本步法。 教学 2.学习击打平高球的基本理论与基本技术。 内容 3.分组合作:...

