电脑桌面
添加学科云到电脑桌面
安装后可以在桌面快捷访问

2025重庆康德半期考试生物答案.pdf

2025重庆康德半期考试生物答案.pdf_第1页
1/3
2025重庆康德半期考试生物答案.pdf_第2页
2/3
2025重庆康德半期考试生物答案.pdf_第3页
3/3
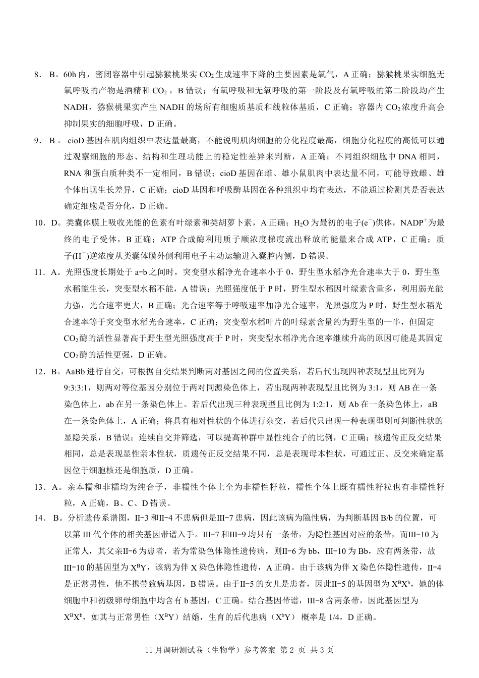
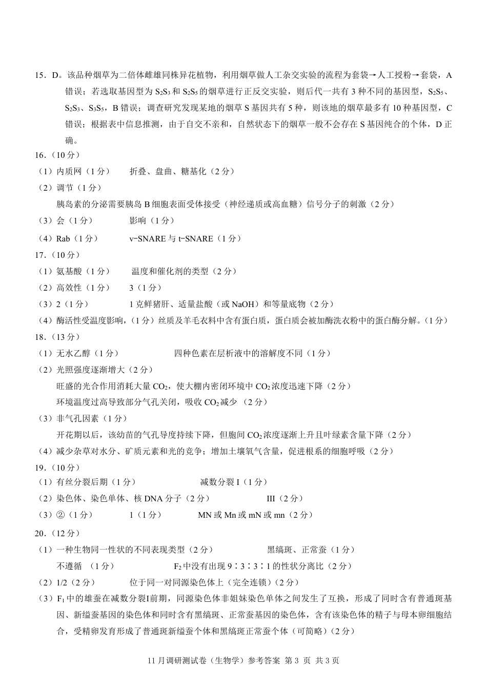
11 月调研测试卷(生物学)参考答案 第 1 页 共 3 页2025 年重庆市普通高中学业水平选择性考试11 月调研测试卷 生物学参考答案1~5 BCACD6~10 ADBBD11~15 ABABD1. B。构成人体血红蛋白的氨基酸的 R 基团中不含有 Fe3+,A 错误;酶的化学本质是蛋白质或 RNA,单体是氨基酸或核糖核苷酸,B 正确;蛋白质在线粒体内膜比外膜的含量高,...

1、当您付费下载文档后,您只拥有了使用权限,并不意味着购买了版权,文档只能用于自身使用,不得用于其他商业用途(如 [转卖]进行直接盈利或[编辑后售卖]进行间接盈利)。
2、本站所有内容均由合作方或网友上传,本站不对文档的完整性、权威性及其观点立场正确性做任何保证或承诺!文档内容仅供研究参考,付费前请自行鉴别。
3、如文档内容存在违规,或者侵犯商业秘密、侵犯著作权等,请点击“违规举报”。

1.电子资料成功下载后不支持退换,如发现资料有内容错误问题请联系客服,如若属实,我们会补偿您的损失

2.压缩包下载后请先用软件解压,再使用对应软件打开;软件版本较低时请及时更新

3.资料下载成功后可在60天以内免费重复下载


2025重庆康德半期考试生物答案.pdf

您可能关注的文档

爱学习驿站+ 关注
实名认证
内容提供者

爱学习驿站

确认删除?
回到顶部
QQ客服
  • 天空点击这里给我发消息