电脑桌面
添加学科云到电脑桌面
安装后可以在桌面快捷访问

河北省邢台市质检联盟2024-2025学年高三上学期期中考试英语试题_高三英语第二次月考评分细则.docx

河北省邢台市质检联盟2024-2025学年高三上学期期中考试英语试题_高三英语第二次月考评分细则.docx_第1页
1/3
河北省邢台市质检联盟2024-2025学年高三上学期期中考试英语试题_高三英语第二次月考评分细则.docx_第2页
2/3
河北省邢台市质检联盟2024-2025学年高三上学期期中考试英语试题_高三英语第二次月考评分细则.docx_第3页
3/3
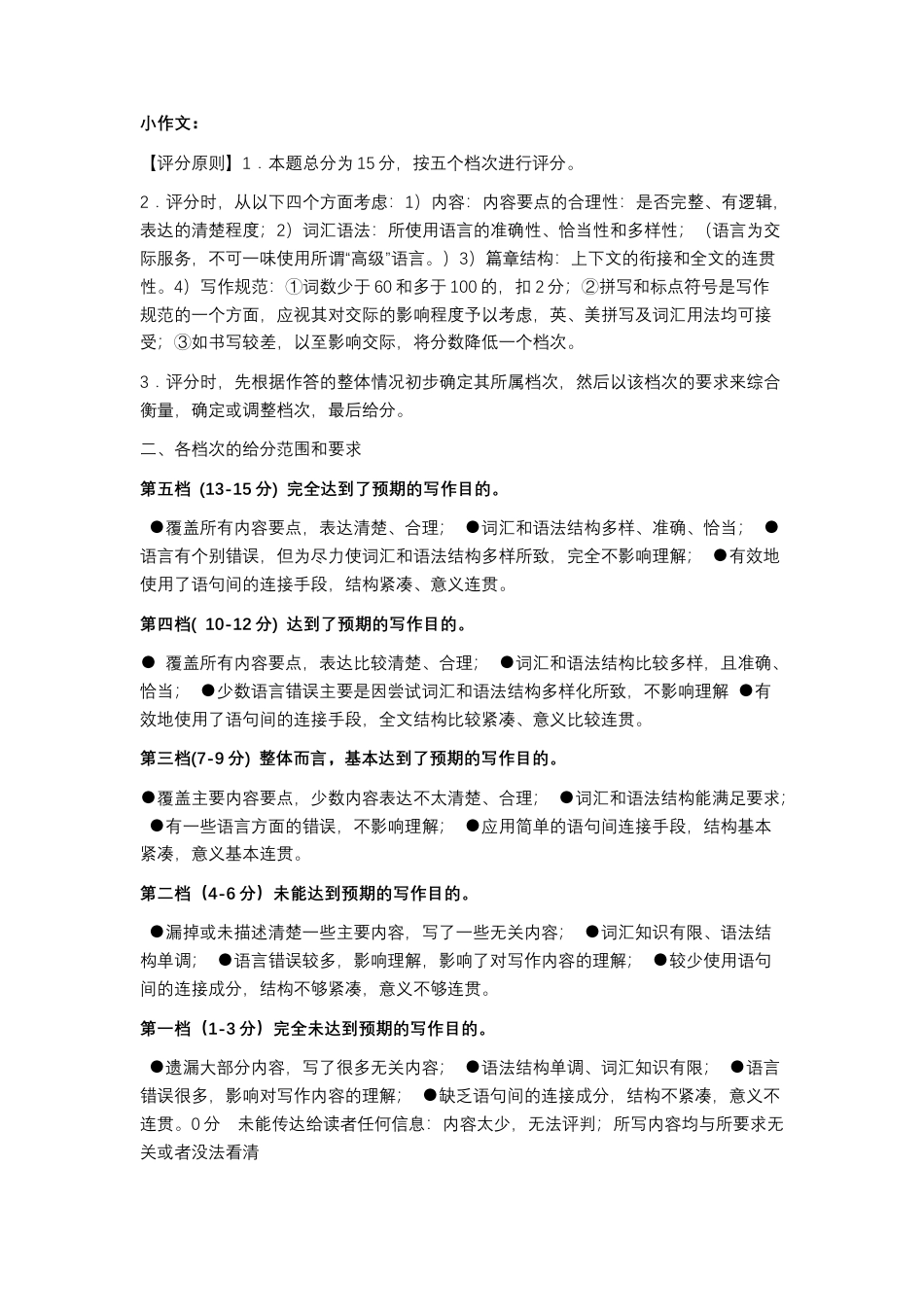
小作文:【评分原则】1.本题总分为 15 分,按五个档次进行评分。2.评分时,从以下四个方面考虑:1)内容:内容要点的合理性:是否完整、有逻辑,表达的清楚程度;2)词汇语法:所使用语言的准确性、恰当性和多样性;(语言为交际服务,不可一味使用所谓“高级”语言。)3)篇章结构:上下文的衔接和全文的连贯性。4)写作规范:①词数少于 60 和多于...

1、当您付费下载文档后,您只拥有了使用权限,并不意味着购买了版权,文档只能用于自身使用,不得用于其他商业用途(如 [转卖]进行直接盈利或[编辑后售卖]进行间接盈利)。
2、本站所有内容均由合作方或网友上传,本站不对文档的完整性、权威性及其观点立场正确性做任何保证或承诺!文档内容仅供研究参考,付费前请自行鉴别。
3、如文档内容存在违规,或者侵犯商业秘密、侵犯著作权等,请点击“违规举报”。

1.电子资料成功下载后不支持退换,如发现资料有内容错误问题请联系客服,如若属实,我们会补偿您的损失

2.压缩包下载后请先用软件解压,再使用对应软件打开;软件版本较低时请及时更新

3.资料下载成功后可在60天以内免费重复下载


河北省邢台市质检联盟2024-2025学年高三上学期期中考试英语试题_高三英语第二次月考评分细则.docx

您可能关注的文档

确认删除?
回到顶部
QQ客服
  • 天空点击这里给我发消息