电脑桌面
添加学科云到电脑桌面
安装后可以在桌面快捷访问

道法九年级上册-8.1 我们的梦想(练习)(解析版).docx

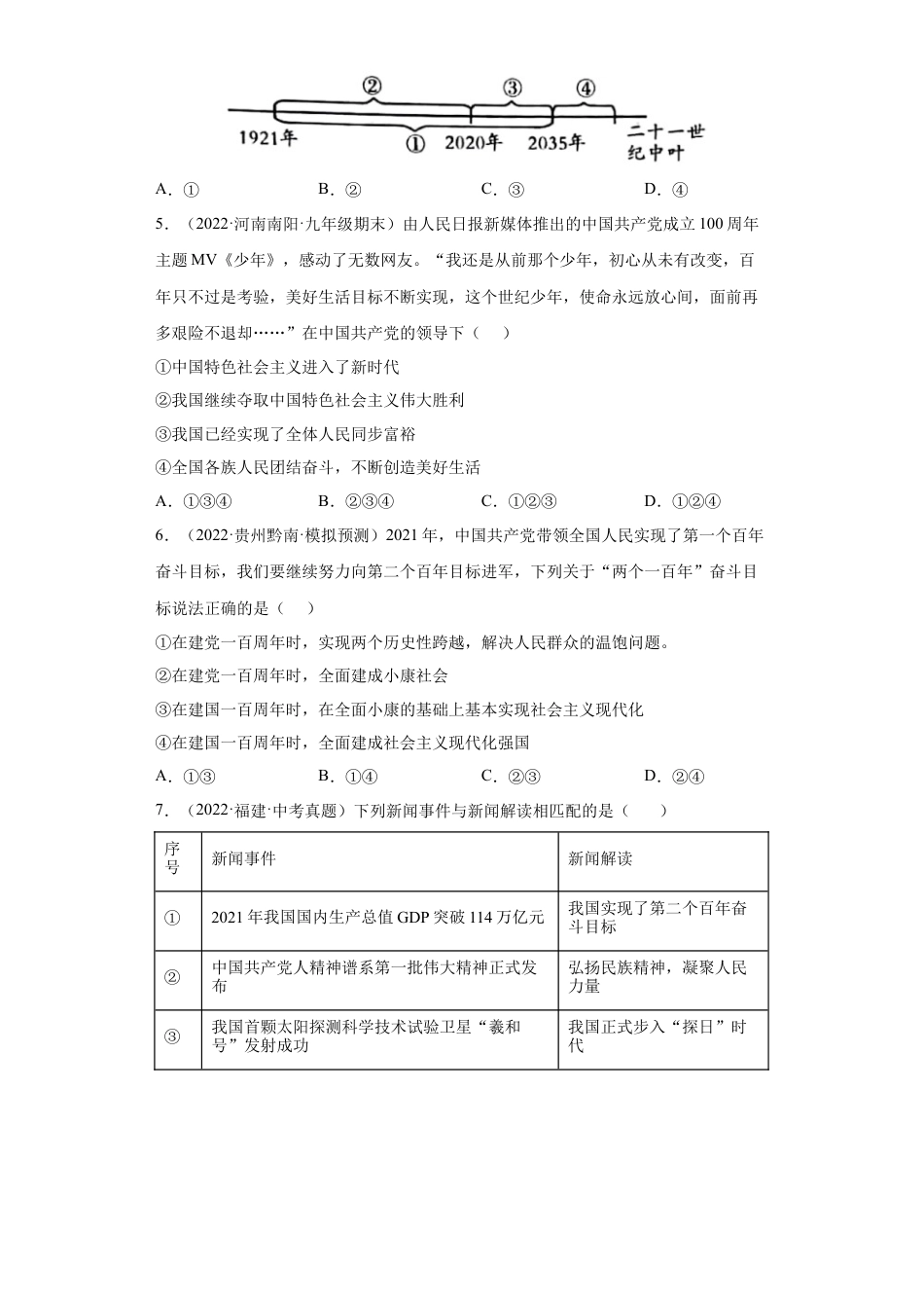
道法九年级上册-8.1 我们的梦想(练习)(解析版).docx_第1页
1/19
道法九年级上册-8.1 我们的梦想(练习)(解析版).docx_第2页
2/19
道法九年级上册-8.1 我们的梦想(练习)(解析版).docx_第3页
3/19
九年级上册道法第八课第一节:我们的梦想学校:___________姓名:___________班级:___________考号:___________一、单选题1.(2022·陕西·中考真题)“了不起!过去十年,中国大不同!”2022 年 5 月 12 日,中宣部举行“中国这十年”系列主题新闻发布会。下面是小秦根据发布会主要内容制作的柱状图。 同学们分析上面图表,得出了以下结论。你认...

1、当您付费下载文档后,您只拥有了使用权限,并不意味着购买了版权,文档只能用于自身使用,不得用于其他商业用途(如 [转卖]进行直接盈利或[编辑后售卖]进行间接盈利)。
2、本站所有内容均由合作方或网友上传,本站不对文档的完整性、权威性及其观点立场正确性做任何保证或承诺!文档内容仅供研究参考,付费前请自行鉴别。
3、如文档内容存在违规,或者侵犯商业秘密、侵犯著作权等,请点击“违规举报”。

1.电子资料成功下载后不支持退换,如发现资料有内容错误问题请联系客服,如若属实,我们会补偿您的损失

2.压缩包下载后请先用软件解压,再使用对应软件打开;软件版本较低时请及时更新

3.资料下载成功后可在60天以内免费重复下载


道法九年级上册-8.1 我们的梦想(练习)(解析版).docx

您可能关注的文档

爱学习驿站+ 关注
实名认证
内容提供者

爱学习驿站

确认删除?
回到顶部
QQ客服
  • 天空点击这里给我发消息