电脑桌面
添加学科云到电脑桌面
安装后可以在桌面快捷访问

四川省南充市高级中学2024-2025学年高一下学期5月月考试题 语文 Word版含答案_高2024级语文月考二参考答案(终).pdf

四川省南充市高级中学2024-2025学年高一下学期5月月考试题  语文  Word版含答案_高2024级语文月考二参考答案(终).pdf_第1页
1/4
四川省南充市高级中学2024-2025学年高一下学期5月月考试题  语文  Word版含答案_高2024级语文月考二参考答案(终).pdf_第2页
2/4
四川省南充市高级中学2024-2025学年高一下学期5月月考试题  语文  Word版含答案_高2024级语文月考二参考答案(终).pdf_第3页
3/4
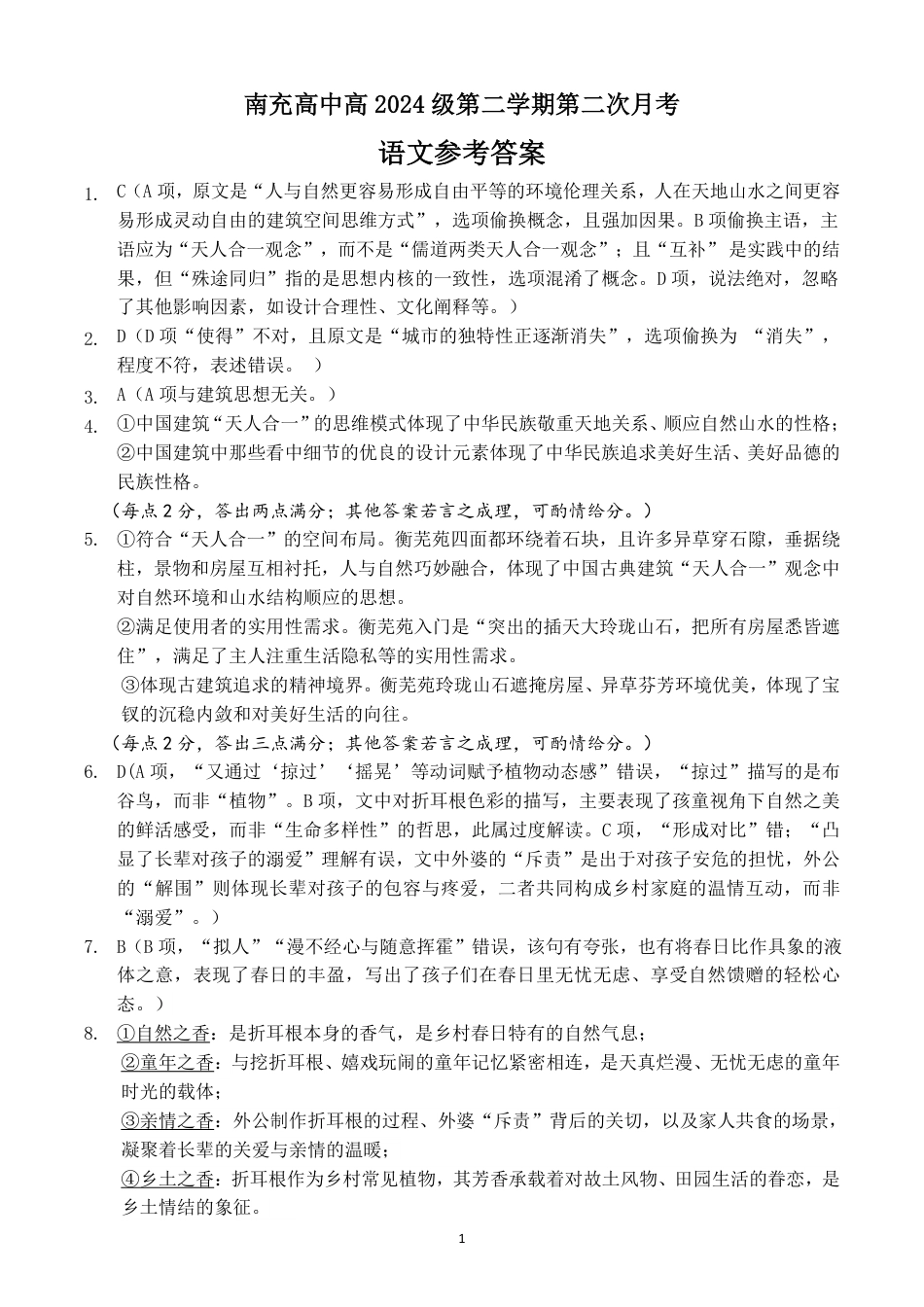
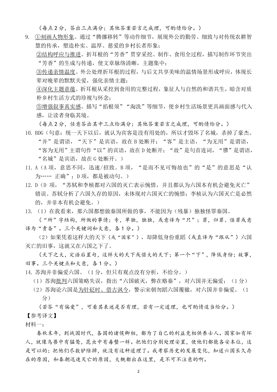
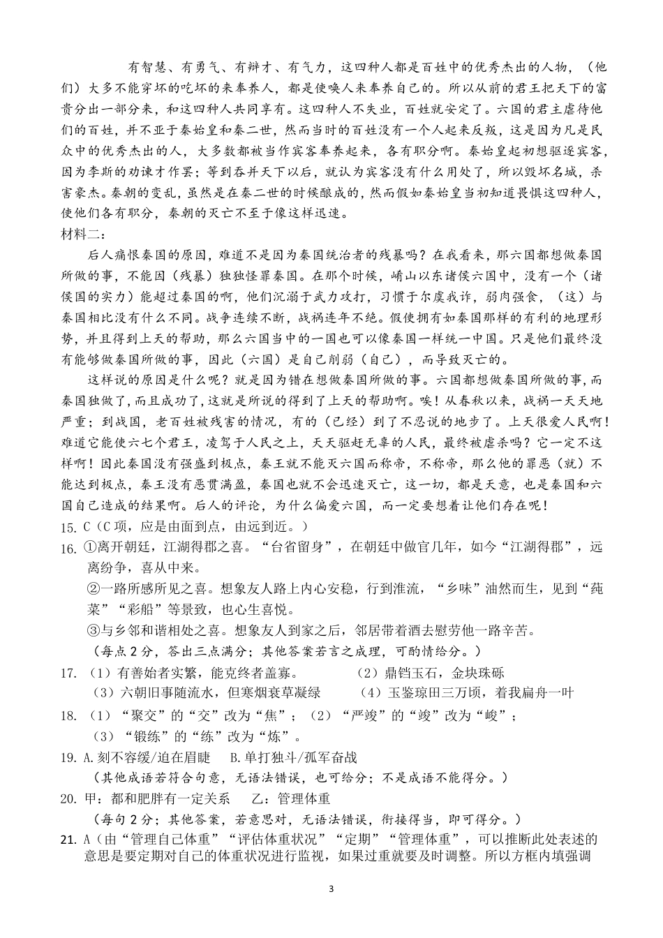
1南充高中高 2024 级第二学期第二次月考语文参考答案1. C(A 项,原文是“人与自然更容易形成自由平等的环境伦理关系,人在天地山水之间更容易形成灵动自由的建筑空间思维方式”,选项偷换概念,且强加因果。B 项偷换主语,主语应为“天人合一观念”,而不是“儒道两类天人合一观念”;且“互补” 是实践中的结果,但“殊途同归”指的是思想内核的一...

1、当您付费下载文档后,您只拥有了使用权限,并不意味着购买了版权,文档只能用于自身使用,不得用于其他商业用途(如 [转卖]进行直接盈利或[编辑后售卖]进行间接盈利)。
2、本站所有内容均由合作方或网友上传,本站不对文档的完整性、权威性及其观点立场正确性做任何保证或承诺!文档内容仅供研究参考,付费前请自行鉴别。
3、如文档内容存在违规,或者侵犯商业秘密、侵犯著作权等,请点击“违规举报”。

1.电子资料成功下载后不支持退换,如发现资料有内容错误问题请联系客服,如若属实,我们会补偿您的损失

2.压缩包下载后请先用软件解压,再使用对应软件打开;软件版本较低时请及时更新

3.资料下载成功后可在60天以内免费重复下载


四川省南充市高级中学2024-2025学年高一下学期5月月考试题 语文 Word版含答案_高2024级语文月考二参考答案(终).pdf

您可能关注的文档

确认删除?
回到顶部
QQ客服
  • 天空点击这里给我发消息