电脑桌面
添加学科云到电脑桌面
安装后可以在桌面快捷访问

17、八年级(下)期中物理模拟试卷(附答案解析版).docx

17、八年级(下)期中物理模拟试卷(附答案解析版).docx_第1页
1/17
17、八年级(下)期中物理模拟试卷(附答案解析版).docx_第2页
2/17
17、八年级(下)期中物理模拟试卷(附答案解析版).docx_第3页
3/17
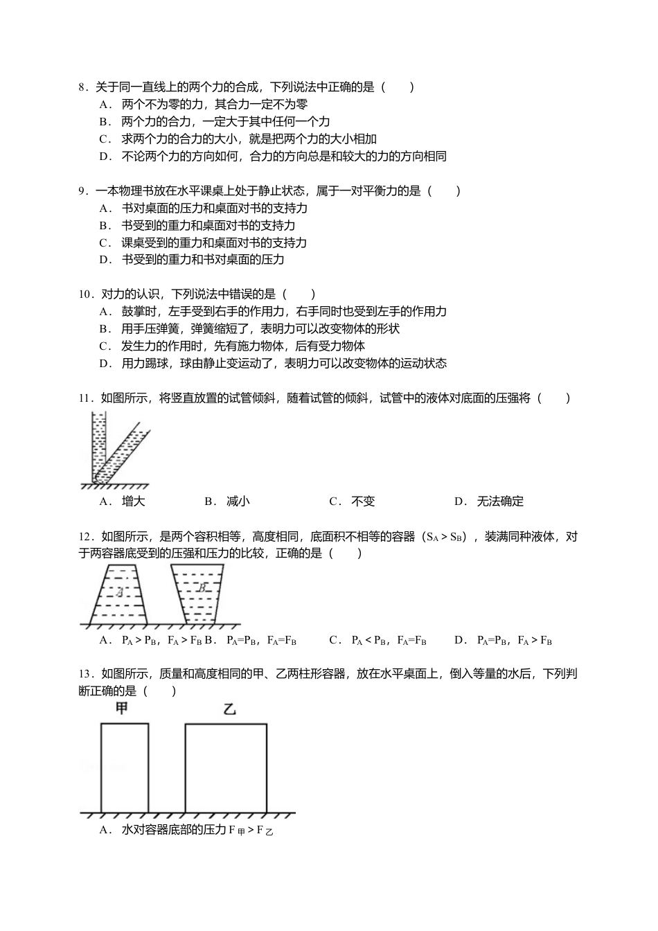
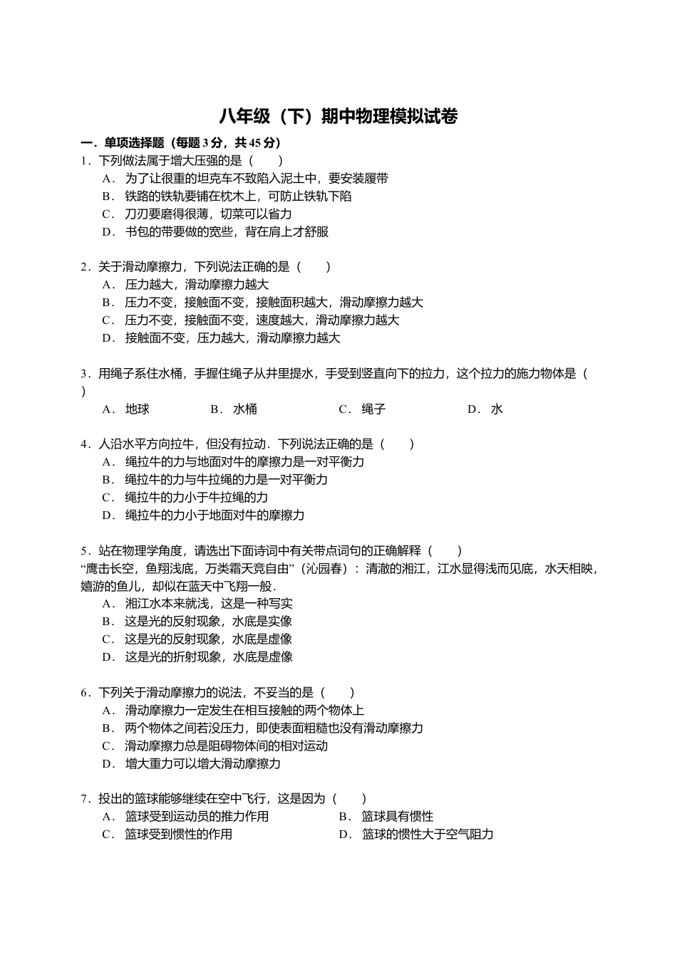
八年级(下)期中物理模拟试卷一.单项选择题(每题 3 分,共 45 分)1 .下列做法属于增大压强的是() A . 为了让很重的坦克车不致陷入泥土中,要安装履带 B . 铁路的铁轨要铺在枕木上,可防止铁轨下陷 C . 刀刃要磨得很薄,切菜可以省力 D . 书包的带要做的宽些,背在肩上才舒服 2 .关于滑动摩擦力,下列说法正确的是() A ...

1、当您付费下载文档后,您只拥有了使用权限,并不意味着购买了版权,文档只能用于自身使用,不得用于其他商业用途(如 [转卖]进行直接盈利或[编辑后售卖]进行间接盈利)。
2、本站所有内容均由合作方或网友上传,本站不对文档的完整性、权威性及其观点立场正确性做任何保证或承诺!文档内容仅供研究参考,付费前请自行鉴别。
3、如文档内容存在违规,或者侵犯商业秘密、侵犯著作权等,请点击“违规举报”。

1.电子资料成功下载后不支持退换,如发现资料有内容错误问题请联系客服,如若属实,我们会补偿您的损失

2.压缩包下载后请先用软件解压,再使用对应软件打开;软件版本较低时请及时更新

3.资料下载成功后可在60天以内免费重复下载


17、八年级(下)期中物理模拟试卷(附答案解析版).docx

您可能关注的文档

爱学习驿站+ 关注
实名认证
内容提供者

爱学习驿站

确认删除?
回到顶部
QQ客服
  • 天空点击这里给我发消息