电脑桌面
添加学科云到电脑桌面
安装后可以在桌面快捷访问

北京市第十一学校2022-2023学年九年级上学期物理12月份月考试题(含答案解析).docx

北京市第十一学校2022-2023学年九年级上学期物理12月份月考试题(含答案解析).docx_第1页
1/30
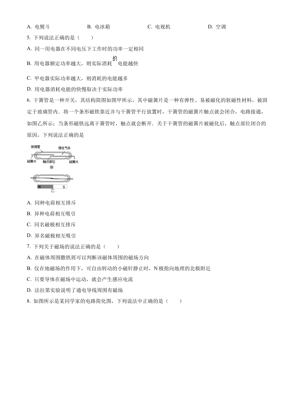
北京市第十一学校2022-2023学年九年级上学期物理12月份月考试题(含答案解析).docx_第2页
2/30
北京市第十一学校2022-2023学年九年级上学期物理12月份月考试题(含答案解析).docx_第3页
3/30
北京十一学校初三线上“一起练习”(一)物理一、单项选择题(下列各小题均有四个选项,其中只有一个选项符合题意。共 24 分,每小题2 分)1. 在国际单位制中,电功的单位是( )A. 欧姆()B. 焦耳(J)C. 安培(A)D. 瓦特(W)2. 如图所示,其中符合安全用电原则的是( )A 机壳没有接地B. 绝缘皮破损C. 多个大功率用电器同时使用一个插...

1、当您付费下载文档后,您只拥有了使用权限,并不意味着购买了版权,文档只能用于自身使用,不得用于其他商业用途(如 [转卖]进行直接盈利或[编辑后售卖]进行间接盈利)。
2、本站所有内容均由合作方或网友上传,本站不对文档的完整性、权威性及其观点立场正确性做任何保证或承诺!文档内容仅供研究参考,付费前请自行鉴别。
3、如文档内容存在违规,或者侵犯商业秘密、侵犯著作权等,请点击“违规举报”。

1.电子资料成功下载后不支持退换,如发现资料有内容错误问题请联系客服,如若属实,我们会补偿您的损失

2.压缩包下载后请先用软件解压,再使用对应软件打开;软件版本较低时请及时更新

3.资料下载成功后可在60天以内免费重复下载


北京市第十一学校2022-2023学年九年级上学期物理12月份月考试题(含答案解析).docx

您可能关注的文档

确认删除?
回到顶部
QQ客服
  • 天空点击这里给我发消息