电脑桌面
添加学科云到电脑桌面
安装后可以在桌面快捷访问

河南省实验中学2024-2025学年高二下学期第二次月考历史试卷(含答案).docx

河南省实验中学2024-2025学年高二下学期第二次月考历史试卷(含答案).docx_第1页
1/8
河南省实验中学2024-2025学年高二下学期第二次月考历史试卷(含答案).docx_第2页
2/8
河南省实验中学2024-2025学年高二下学期第二次月考历史试卷(含答案).docx_第3页
3/8
河南省实验中学 2024-2025 学年下期月考(二)试卷高二历史(时间:75 分钟,满分:100 分)一、单选题(本大题共 30 小题,每小题 2 分,共 60 分)1.随着聚落考古学、环境考古学、考古地理学兴起,学者们利用考古资料,探讨遗址(聚落)的选址 、时空分布、空间形态、演化模式等,取得了丰硕成果。对东北地区 229 处旧石器时代遗址的时空...

1、当您付费下载文档后,您只拥有了使用权限,并不意味着购买了版权,文档只能用于自身使用,不得用于其他商业用途(如 [转卖]进行直接盈利或[编辑后售卖]进行间接盈利)。
2、本站所有内容均由合作方或网友上传,本站不对文档的完整性、权威性及其观点立场正确性做任何保证或承诺!文档内容仅供研究参考,付费前请自行鉴别。
3、如文档内容存在违规,或者侵犯商业秘密、侵犯著作权等,请点击“违规举报”。

1.电子资料成功下载后不支持退换,如发现资料有内容错误问题请联系客服,如若属实,我们会补偿您的损失

2.压缩包下载后请先用软件解压,再使用对应软件打开;软件版本较低时请及时更新

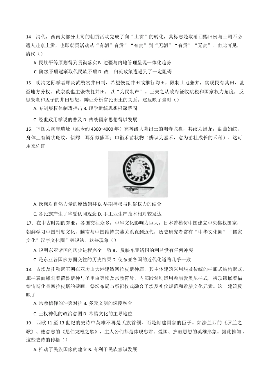
3.资料下载成功后可在60天以内免费重复下载


河南省实验中学2024-2025学年高二下学期第二次月考历史试卷(含答案).docx

您可能关注的文档

爱学习驿站+ 关注
实名认证
内容提供者

爱学习驿站

确认删除?
回到顶部
QQ客服
  • 天空点击这里给我发消息