电脑桌面
添加学科云到电脑桌面
安装后可以在桌面快捷访问

山东省德州市夏津第一中学2024-2025学年高一下学期第一次月考历史试题(含答案).docx

山东省德州市夏津第一中学2024-2025学年高一下学期第一次月考历史试题(含答案).docx_第1页
1/7
山东省德州市夏津第一中学2024-2025学年高一下学期第一次月考历史试题(含答案).docx_第2页
2/7
山东省德州市夏津第一中学2024-2025学年高一下学期第一次月考历史试题(含答案).docx_第3页
3/7
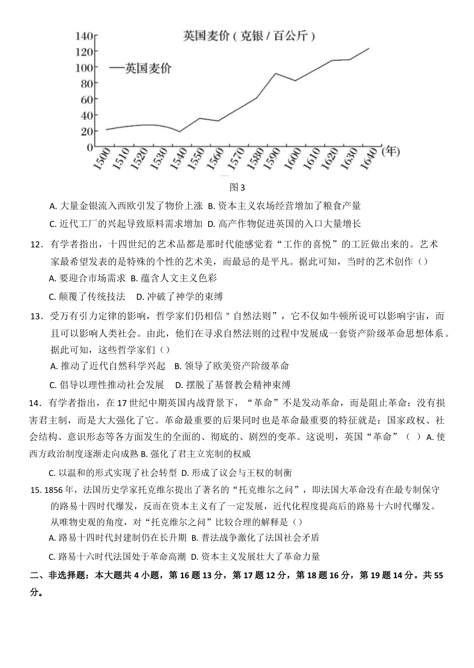
高一下学期历史第一次月考 时间:2025.2.28一、选择题:本大题共 15 小题,每小题 3 分,共 45 分。在每小题列出的四个选项中,只有一项是符合题目要求的。1.据考证,在公元前 24 世纪早期的楔形文字泥板上,记录了很多有关土地、房屋等不动产的买卖。稍晚时期,各种契约、债务条款以及相关争讼的文书也频频问世。这表明当时()A.私有经济有所...

1、当您付费下载文档后,您只拥有了使用权限,并不意味着购买了版权,文档只能用于自身使用,不得用于其他商业用途(如 [转卖]进行直接盈利或[编辑后售卖]进行间接盈利)。
2、本站所有内容均由合作方或网友上传,本站不对文档的完整性、权威性及其观点立场正确性做任何保证或承诺!文档内容仅供研究参考,付费前请自行鉴别。
3、如文档内容存在违规,或者侵犯商业秘密、侵犯著作权等,请点击“违规举报”。

1.电子资料成功下载后不支持退换,如发现资料有内容错误问题请联系客服,如若属实,我们会补偿您的损失

2.压缩包下载后请先用软件解压,再使用对应软件打开;软件版本较低时请及时更新

3.资料下载成功后可在60天以内免费重复下载


山东省德州市夏津第一中学2024-2025学年高一下学期第一次月考历史试题(含答案).docx

您可能关注的文档

确认删除?
回到顶部
QQ客服
  • 天空点击这里给我发消息