电脑桌面
添加学科云到电脑桌面
安装后可以在桌面快捷访问

【教学设计】4.2 视图-鲁教版(五四制)数学九年级上册.doc

【教学设计】4.2 视图-鲁教版(五四制)数学九年级上册.doc_第1页
1/3
【教学设计】4.2 视图-鲁教版(五四制)数学九年级上册.doc_第2页
2/3
【教学设计】4.2 视图-鲁教版(五四制)数学九年级上册.doc_第3页
3/3
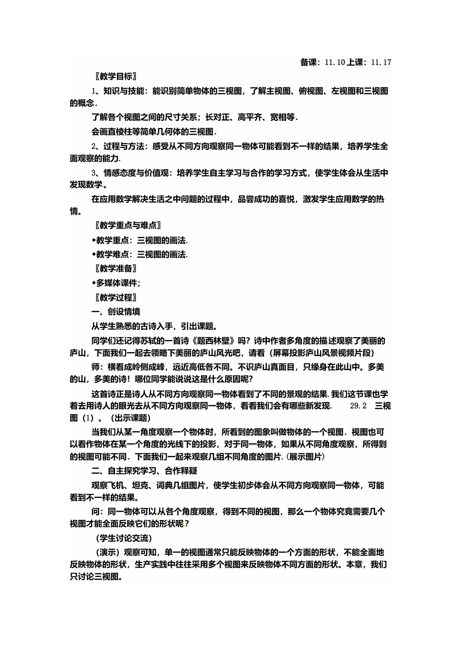
备课:11.10 上课:11.17〖教学目标〗1、知识与技能:能识别简单物体的三视图,了解主视图、俯视图、左视图和三视图的概念.了解各个视图之间的尺寸关系;长对正、高平齐、宽相等.会画直棱柱等简单几何体的三视图.2、过程与方法:感受从不同方向观察同一物体可能看到不一样的结果,培养学生全面观察的能力.3、情感态度与价值观:培养学生自主学习与合作...

1、当您付费下载文档后,您只拥有了使用权限,并不意味着购买了版权,文档只能用于自身使用,不得用于其他商业用途(如 [转卖]进行直接盈利或[编辑后售卖]进行间接盈利)。
2、本站所有内容均由合作方或网友上传,本站不对文档的完整性、权威性及其观点立场正确性做任何保证或承诺!文档内容仅供研究参考,付费前请自行鉴别。
3、如文档内容存在违规,或者侵犯商业秘密、侵犯著作权等,请点击“违规举报”。

1.电子资料成功下载后不支持退换,如发现资料有内容错误问题请联系客服,如若属实,我们会补偿您的损失

2.压缩包下载后请先用软件解压,再使用对应软件打开;软件版本较低时请及时更新

3.资料下载成功后可在60天以内免费重复下载


【教学设计】4.2 视图-鲁教版(五四制)数学九年级上册.doc

您可能关注的文档

星辰资料铺+ 关注
实名认证
内容提供者

星辰资料铺

确认删除?
回到顶部
QQ客服
  • 天空点击这里给我发消息