电脑桌面
添加学科云到电脑桌面
安装后可以在桌面快捷访问

山西省思而行2025年高考考前适应性测试(冲刺卷)化学答案.pdf

山西省思而行2025年高考考前适应性测试(冲刺卷)化学答案.pdf_第1页
1/4
山西省思而行2025年高考考前适应性测试(冲刺卷)化学答案.pdf_第2页
2/4
山西省思而行2025年高考考前适应性测试(冲刺卷)化学答案.pdf_第3页
3/4
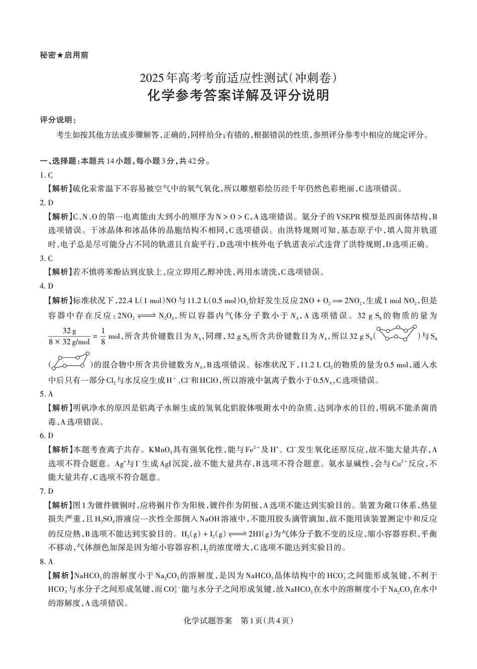
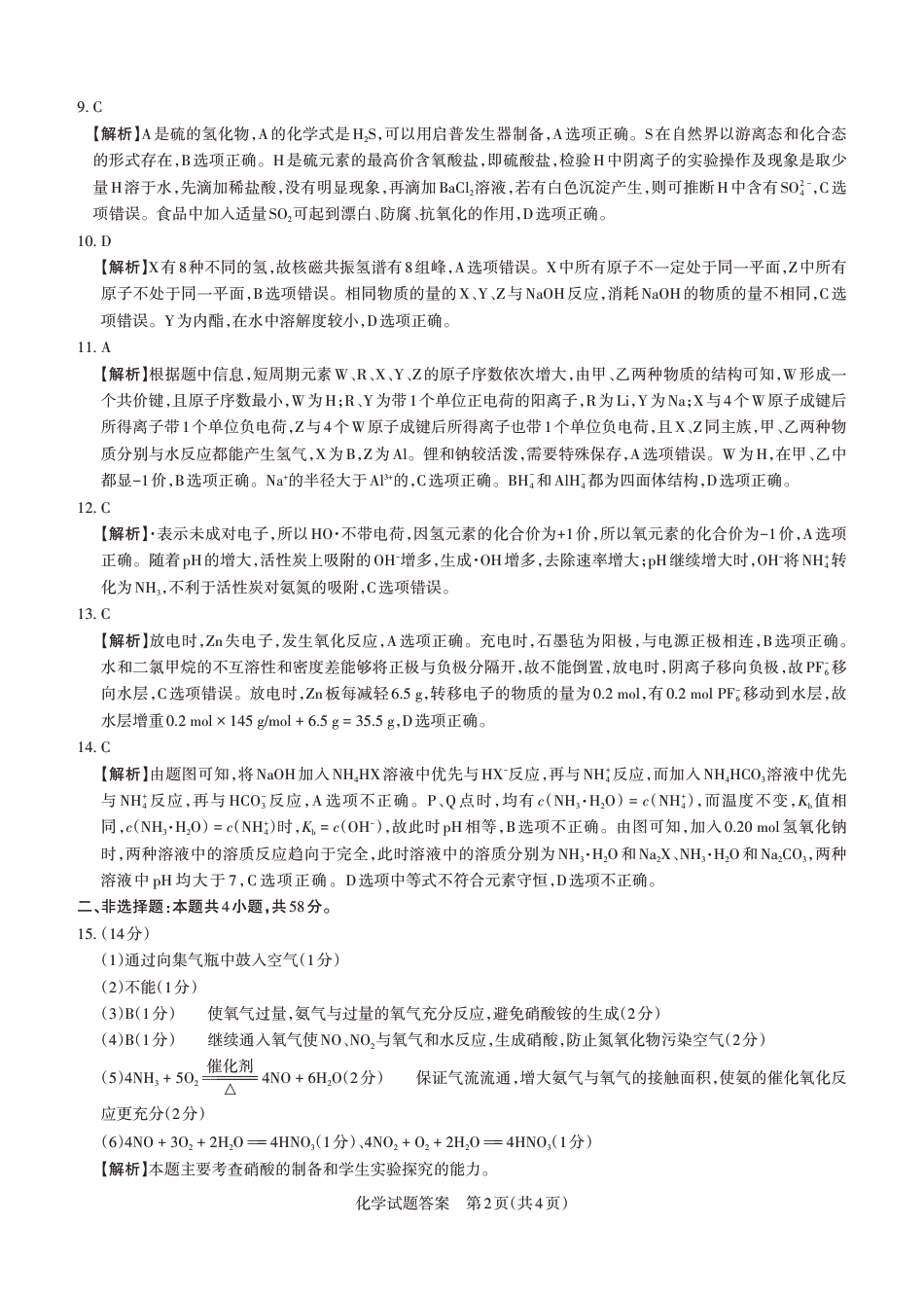
秘密★启用前化学试题答案第1页(共4页)评分说明:考生如按其他方法或步骤解答,正确的,同样给分;有错的,根据错误的性质,参照评分参考中相应的规定评分。一、选择题:本题共14小题,每小题3分,共42分。1. C【解析】硫化汞常温下不容易被空气中的氧气氧化,所以雕塑彩绘历经千年仍然色彩艳丽,C选项错误。2. D【解析】C、N、O 的第一电离能由大到...

1、当您付费下载文档后,您只拥有了使用权限,并不意味着购买了版权,文档只能用于自身使用,不得用于其他商业用途(如 [转卖]进行直接盈利或[编辑后售卖]进行间接盈利)。
2、本站所有内容均由合作方或网友上传,本站不对文档的完整性、权威性及其观点立场正确性做任何保证或承诺!文档内容仅供研究参考,付费前请自行鉴别。
3、如文档内容存在违规,或者侵犯商业秘密、侵犯著作权等,请点击“违规举报”。

1.电子资料成功下载后不支持退换,如发现资料有内容错误问题请联系客服,如若属实,我们会补偿您的损失

2.压缩包下载后请先用软件解压,再使用对应软件打开;软件版本较低时请及时更新

3.资料下载成功后可在60天以内免费重复下载


山西省思而行2025年高考考前适应性测试(冲刺卷)化学答案.pdf

您可能关注的文档

爱学习驿站+ 关注
实名认证
内容提供者

爱学习驿站

确认删除?
回到顶部
QQ客服
  • 天空点击这里给我发消息