电脑桌面
添加学科云到电脑桌面
安装后可以在桌面快捷访问

湖北部分名校 2025 届高三1月联考(云学联盟)_地理答案.pdf

湖北部分名校 2025 届高三1月联考(云学联盟)_地理答案.pdf_第1页
1/2
湖北部分名校 2025 届高三1月联考(云学联盟)_地理答案.pdf_第2页
2/2
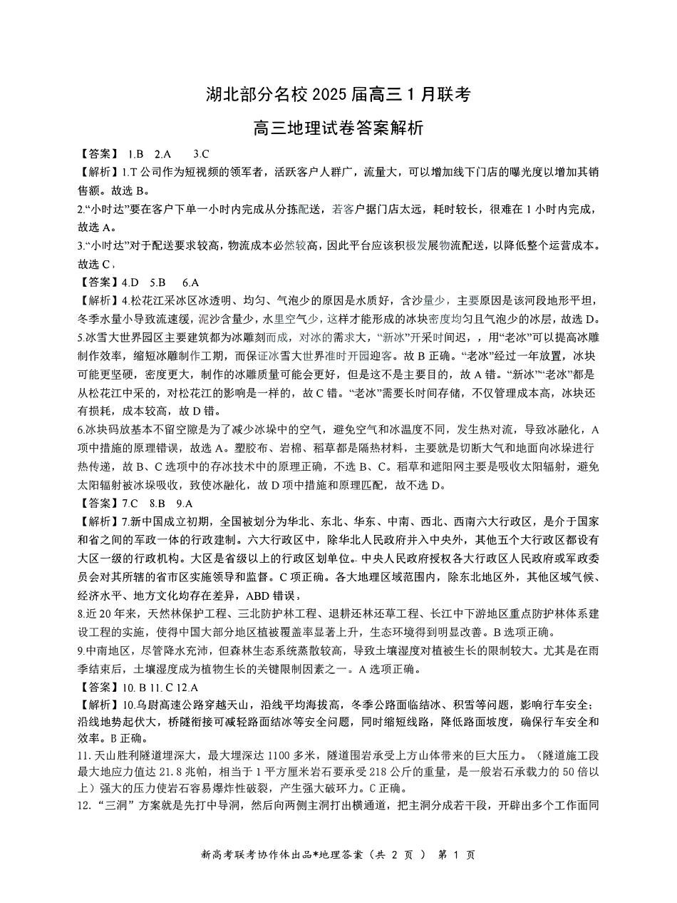
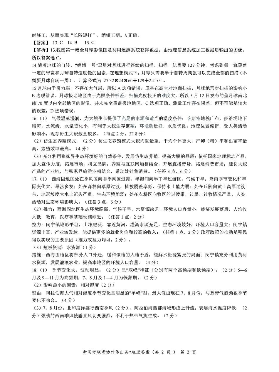
湖北部分名校2025届高三1月联考高三地理试卷答案解析【答案】 1B 2A3.C【解析】1.T公司作为短视频的领军者,活跃客户人群广,流量大,可以增加线下门店的曝光度以增加其销售额。故选B。2.“小时达”要在客户下单一小时内完成从分拣配送,若客户据门店太远,耗时较长,很难在 1小时内完成,故选A。3.“小时达”对于配送要求较高,物流成本必然较高,因此...

1、当您付费下载文档后,您只拥有了使用权限,并不意味着购买了版权,文档只能用于自身使用,不得用于其他商业用途(如 [转卖]进行直接盈利或[编辑后售卖]进行间接盈利)。
2、本站所有内容均由合作方或网友上传,本站不对文档的完整性、权威性及其观点立场正确性做任何保证或承诺!文档内容仅供研究参考,付费前请自行鉴别。
3、如文档内容存在违规,或者侵犯商业秘密、侵犯著作权等,请点击“违规举报”。

1.电子资料成功下载后不支持退换,如发现资料有内容错误问题请联系客服,如若属实,我们会补偿您的损失

2.压缩包下载后请先用软件解压,再使用对应软件打开;软件版本较低时请及时更新

3.资料下载成功后可在60天以内免费重复下载


湖北部分名校 2025 届高三1月联考(云学联盟)_地理答案.pdf

您可能关注的文档

爱学习驿站+ 关注
实名认证
内容提供者

爱学习驿站

确认删除?
回到顶部
QQ客服
  • 天空点击这里给我发消息