电脑桌面
添加学科云到电脑桌面
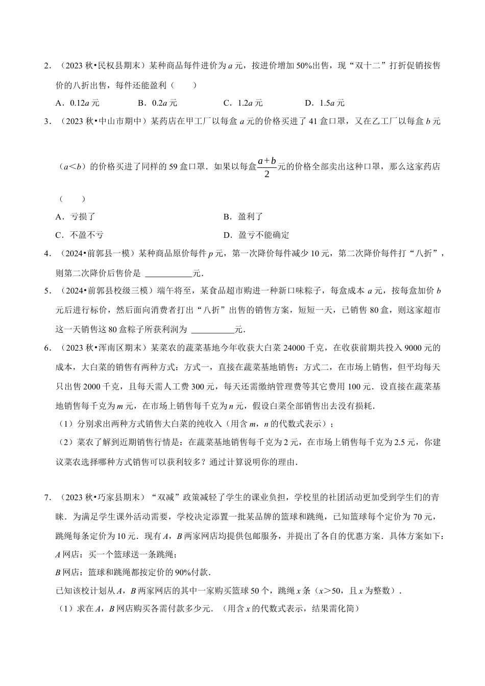
安装后可以在桌面快捷访问

初中七年级数学上册-专题 整式的加减的实际应用(6大题型提分练)(无答案).docx

初中七年级数学上册-专题 整式的加减的实际应用(6大题型提分练)(无答案).docx_第1页
1/18
初中七年级数学上册-专题 整式的加减的实际应用(6大题型提分练)(无答案).docx_第2页
2/18
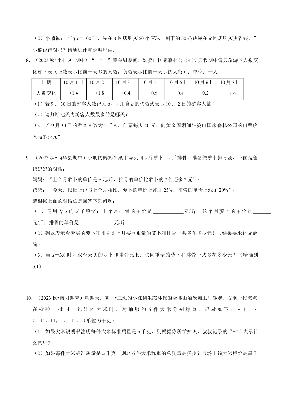
初中七年级数学上册-专题 整式的加减的实际应用(6大题型提分练)(无答案).docx_第3页
3/18
(浙教版)七年级上册数学《第 4 章 代数式》专题 整式的加减的实际应用题型一 与销售有关的问题1.(2024•安州区开学)张老板以每颗 a 元的单价买进水蜜桃 100 颗,现以每颗比单价多 20%的价格卖出80 颗后,再以每颗比单价低 b 元的价格将剩下的 20 颗卖出,则全部水蜜桃共卖( )A.[80a+20(a﹣b)]元B.[80(1+20%)a+20b]元C.[100...

1、当您付费下载文档后,您只拥有了使用权限,并不意味着购买了版权,文档只能用于自身使用,不得用于其他商业用途(如 [转卖]进行直接盈利或[编辑后售卖]进行间接盈利)。
2、本站所有内容均由合作方或网友上传,本站不对文档的完整性、权威性及其观点立场正确性做任何保证或承诺!文档内容仅供研究参考,付费前请自行鉴别。
3、如文档内容存在违规,或者侵犯商业秘密、侵犯著作权等,请点击“违规举报”。

1.电子资料成功下载后不支持退换,如发现资料有内容错误问题请联系客服,如若属实,我们会补偿您的损失

2.压缩包下载后请先用软件解压,再使用对应软件打开;软件版本较低时请及时更新

3.资料下载成功后可在60天以内免费重复下载


初中七年级数学上册-专题 整式的加减的实际应用(6大题型提分练)(无答案).docx

确认删除?
回到顶部
QQ客服
  • 天空点击这里给我发消息