电脑桌面
添加学科云到电脑桌面
安装后可以在桌面快捷访问

北师大版九下中考知识点-第6讲 一元二次方程.docx

北师大版九下中考知识点-第6讲 一元二次方程.docx_第1页
1/1
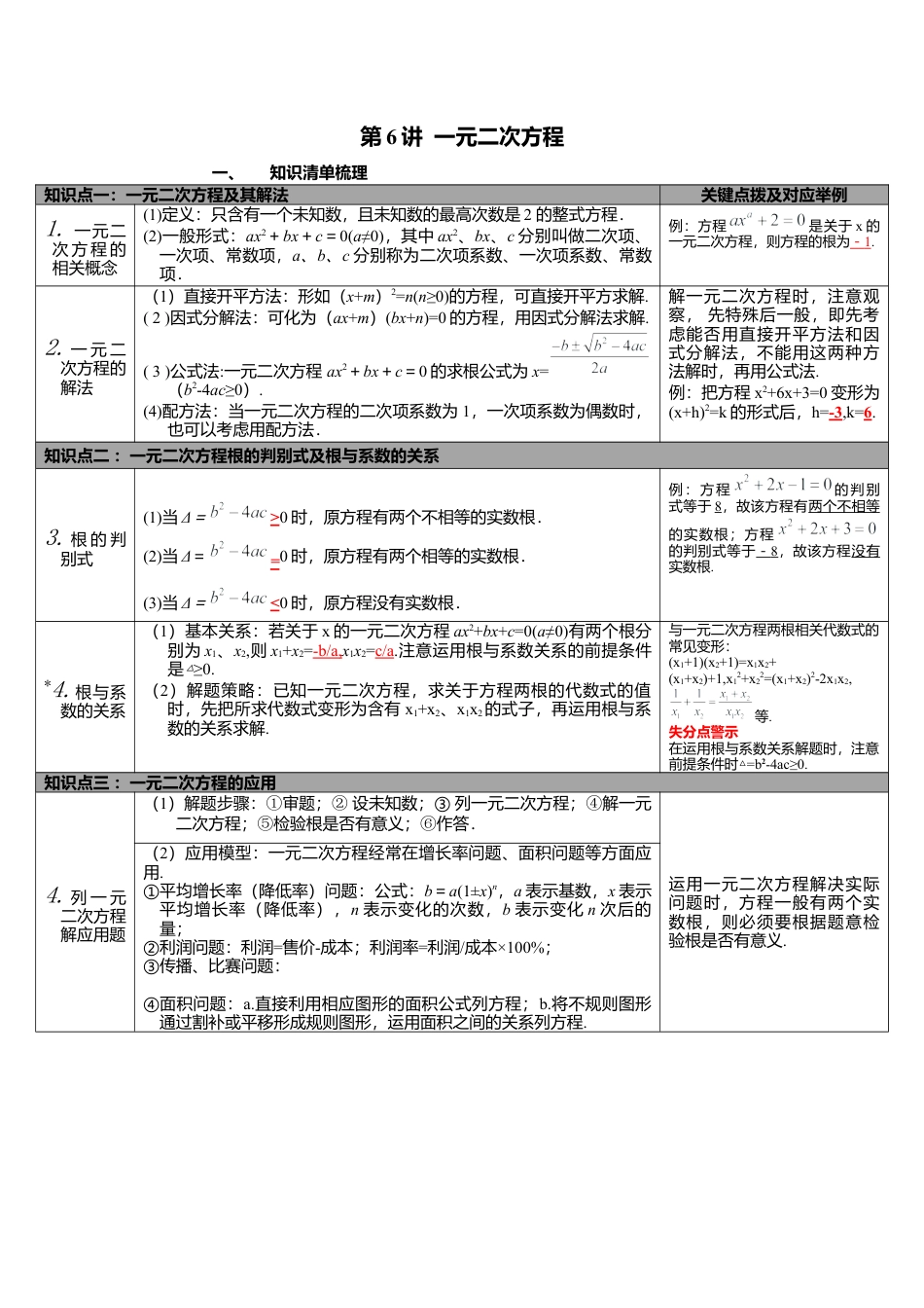
第 6 讲 一元二次方程一、知识清单梳理 知识点一:一元二次方程及其解法关键点拨及对应举例1. 一元二次 方 程 的相关概念(1)定义:只含有一个未知数,且未知数的最高次数是 2 的整式方程.(2)一般形式:ax2+bx+c=0(a≠0),其中 ax2、bx、c 分别叫做二次项、一次项、常数项,a、b、c 分别称为二次项系数、一次项系数、常数项.例:方程是关...

1、当您付费下载文档后,您只拥有了使用权限,并不意味着购买了版权,文档只能用于自身使用,不得用于其他商业用途(如 [转卖]进行直接盈利或[编辑后售卖]进行间接盈利)。
2、本站所有内容均由合作方或网友上传,本站不对文档的完整性、权威性及其观点立场正确性做任何保证或承诺!文档内容仅供研究参考,付费前请自行鉴别。
3、如文档内容存在违规,或者侵犯商业秘密、侵犯著作权等,请点击“违规举报”。

1.电子资料成功下载后不支持退换,如发现资料有内容错误问题请联系客服,如若属实,我们会补偿您的损失

2.压缩包下载后请先用软件解压,再使用对应软件打开;软件版本较低时请及时更新

3.资料下载成功后可在60天以内免费重复下载


北师大版九下中考知识点-第6讲 一元二次方程.docx

您可能关注的文档

爱学习驿站+ 关注
实名认证
内容提供者

爱学习驿站

确认删除?
回到顶部
QQ客服
  • 天空点击这里给我发消息