电脑桌面
添加学科云到电脑桌面
安装后可以在桌面快捷访问

河北省保定市名校联盟2024-2025学年高一下学期4月期中考试 生物 Word版含答案.docx

河北省保定市名校联盟2024-2025学年高一下学期4月期中考试 生物 Word版含答案.docx_第1页
1/8
河北省保定市名校联盟2024-2025学年高一下学期4月期中考试 生物 Word版含答案.docx_第2页
2/8
河北省保定市名校联盟2024-2025学年高一下学期4月期中考试 生物 Word版含答案.docx_第3页
3/8
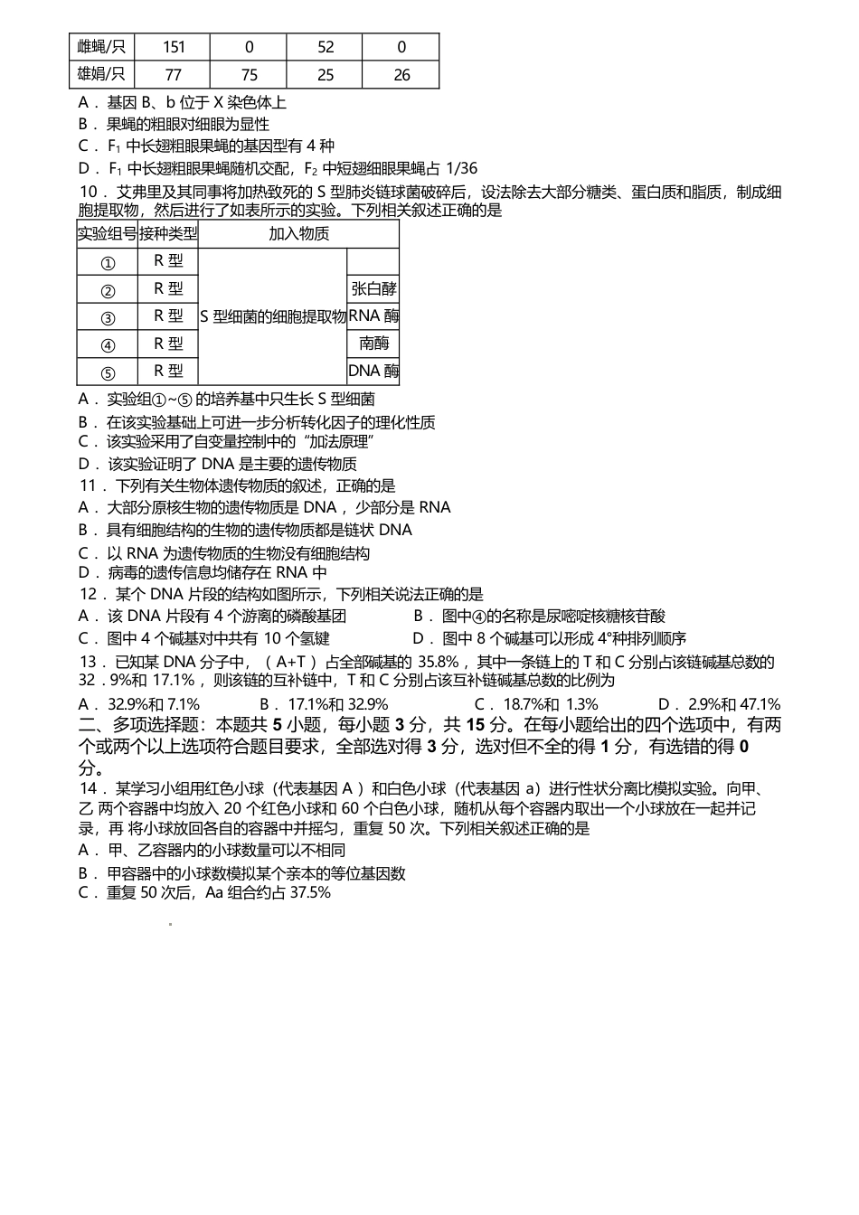
注意事项:高一下学期期中考试 生物学本试卷满分 100 分,考试用时 75 分钟。1 .答题前,考生务必将自己的姓名、考生号、考场号、座位号填写在答题卡上。2 .回答选择题时,选出每小题答案后,用铅笔把答题卡上对应题目的答案标号涂黑。如需改 动,用橡皮擦干净后,再选涂其他答案标号。回答非选择题时,将答案写在答题卡上。写在 本试卷上无效...

1、当您付费下载文档后,您只拥有了使用权限,并不意味着购买了版权,文档只能用于自身使用,不得用于其他商业用途(如 [转卖]进行直接盈利或[编辑后售卖]进行间接盈利)。
2、本站所有内容均由合作方或网友上传,本站不对文档的完整性、权威性及其观点立场正确性做任何保证或承诺!文档内容仅供研究参考,付费前请自行鉴别。
3、如文档内容存在违规,或者侵犯商业秘密、侵犯著作权等,请点击“违规举报”。

1.电子资料成功下载后不支持退换,如发现资料有内容错误问题请联系客服,如若属实,我们会补偿您的损失

2.压缩包下载后请先用软件解压,再使用对应软件打开;软件版本较低时请及时更新

3.资料下载成功后可在60天以内免费重复下载


河北省保定市名校联盟2024-2025学年高一下学期4月期中考试 生物 Word版含答案.docx

您可能关注的文档

确认删除?
回到顶部
QQ客服
  • 天空点击这里给我发消息