电脑桌面
添加学科云到电脑桌面
安装后可以在桌面快捷访问

江西省南昌市第二中学2024-2025学年高一下学期3月月考试题 政治 Word版含答案.docx

江西省南昌市第二中学2024-2025学年高一下学期3月月考试题 政治 Word版含答案.docx_第1页
1/6
江西省南昌市第二中学2024-2025学年高一下学期3月月考试题 政治 Word版含答案.docx_第2页
2/6
江西省南昌市第二中学2024-2025学年高一下学期3月月考试题 政治 Word版含答案.docx_第3页
3/6
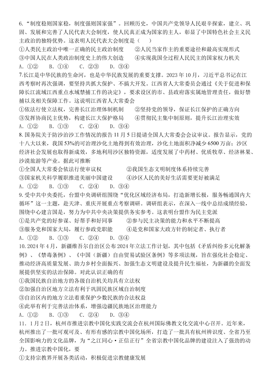
南昌二中 2024-2025 学年度高一政治第一次月考(考试时长:75 分钟 卷面分数:100 分)命题人:一、单选题(每小题 3 分,16 小题,共 48 分)1.习近平总书记说:“邓小平同志领导了伟大历史转折”,“带领党和人民成功开创了我国改革开放和社会主义现代化建设新时期,开创中国特色社会主义”。关于改革开放,下列说法正确的是①是坚持和发展中...

1、当您付费下载文档后,您只拥有了使用权限,并不意味着购买了版权,文档只能用于自身使用,不得用于其他商业用途(如 [转卖]进行直接盈利或[编辑后售卖]进行间接盈利)。
2、本站所有内容均由合作方或网友上传,本站不对文档的完整性、权威性及其观点立场正确性做任何保证或承诺!文档内容仅供研究参考,付费前请自行鉴别。
3、如文档内容存在违规,或者侵犯商业秘密、侵犯著作权等,请点击“违规举报”。

1.电子资料成功下载后不支持退换,如发现资料有内容错误问题请联系客服,如若属实,我们会补偿您的损失

2.压缩包下载后请先用软件解压,再使用对应软件打开;软件版本较低时请及时更新

3.资料下载成功后可在60天以内免费重复下载


江西省南昌市第二中学2024-2025学年高一下学期3月月考试题 政治 Word版含答案.docx

您可能关注的文档

确认删除?
回到顶部
QQ客服
  • 天空点击这里给我发消息