电脑桌面
添加学科云到电脑桌面
安装后可以在桌面快捷访问

道德与法治八年级上-5.3 善用法律(同步练习)(原卷版).docx

道德与法治八年级上-5.3 善用法律(同步练习)(原卷版).docx_第1页
1/4
道德与法治八年级上-5.3 善用法律(同步练习)(原卷版).docx_第2页
2/4
道德与法治八年级上-5.3 善用法律(同步练习)(原卷版).docx_第3页
3/4
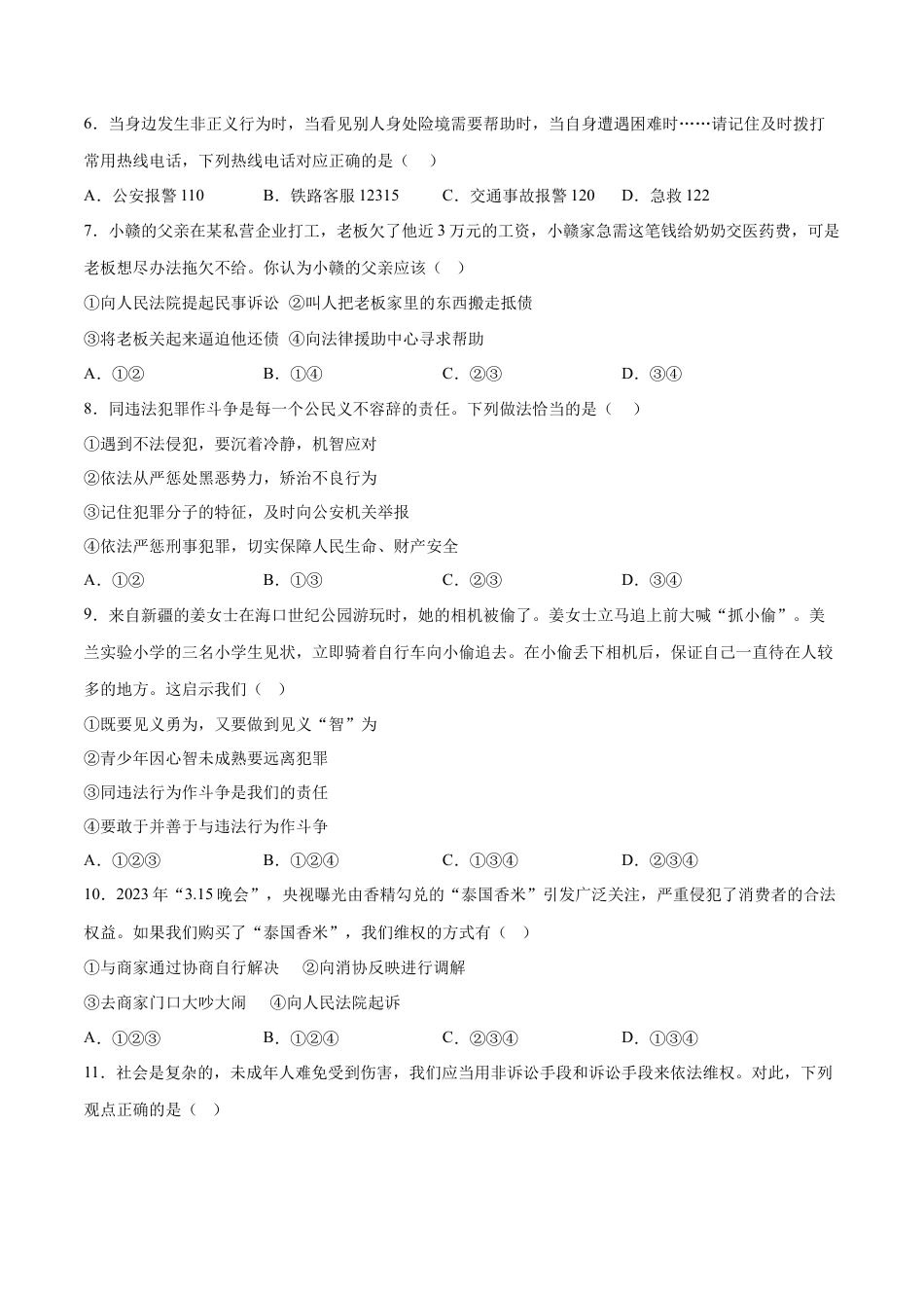
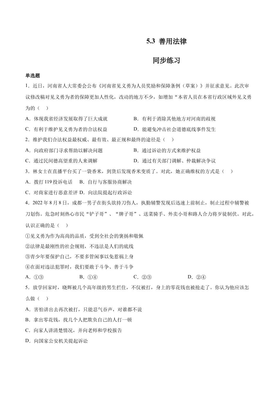
5.3 善用法律 同步练习单选题1.近日,河南省人大常委会公布《河南省见义勇为人员奖励和保障条例(草案)》并征求意见。此次审议修改稿对见义勇为者的保障更加人性化,改动的地方不少,如增加“本省人员在本省行政区域外见义勇为的( )A.体现我省经济发展取得了巨大成就B.有利于消除其他地方对河南的歧视C.有利于维护见义勇为者的合法权益D.能避免...

1、当您付费下载文档后,您只拥有了使用权限,并不意味着购买了版权,文档只能用于自身使用,不得用于其他商业用途(如 [转卖]进行直接盈利或[编辑后售卖]进行间接盈利)。
2、本站所有内容均由合作方或网友上传,本站不对文档的完整性、权威性及其观点立场正确性做任何保证或承诺!文档内容仅供研究参考,付费前请自行鉴别。
3、如文档内容存在违规,或者侵犯商业秘密、侵犯著作权等,请点击“违规举报”。

1.电子资料成功下载后不支持退换,如发现资料有内容错误问题请联系客服,如若属实,我们会补偿您的损失

2.压缩包下载后请先用软件解压,再使用对应软件打开;软件版本较低时请及时更新

3.资料下载成功后可在60天以内免费重复下载


道德与法治八年级上-5.3 善用法律(同步练习)(原卷版).docx

您可能关注的文档

爱学习驿站+ 关注
实名认证
内容提供者

爱学习驿站

确认删除?
回到顶部
QQ客服
  • 天空点击这里给我发消息