电脑桌面
添加学科云到电脑桌面
安装后可以在桌面快捷访问

北师大版七年级数学上册第5章《一元一次方程》同步练习及答案—5.4应用一元一次方程:打折销售2.doc

北师大版七年级数学上册第5章《一元一次方程》同步练习及答案—5.4应用一元一次方程:打折销售2.doc_第1页
1/3
北师大版七年级数学上册第5章《一元一次方程》同步练习及答案—5.4应用一元一次方程:打折销售2.doc_第2页
2/3
北师大版七年级数学上册第5章《一元一次方程》同步练习及答案—5.4应用一元一次方程:打折销售2.doc_第3页
3/3
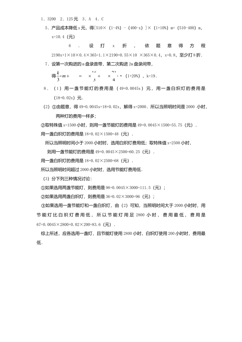
北师大版七年级数学上册第 5 章《一元一次方程》同步练习及—答案5.4 应用一元一次方程:打折销售(2)基础检测1.一商店把彩电按标价的 9 折出售,仍可获利 20%,若该彩电的进价是 2400 元,则彩电的标价为_______元.2.一家商店将某种服装按成本价提高 40%后标价,又以 8 折(即按标价的 80%优惠卖出)销售,结果每件服装仍可获利 15 元...

1、当您付费下载文档后,您只拥有了使用权限,并不意味着购买了版权,文档只能用于自身使用,不得用于其他商业用途(如 [转卖]进行直接盈利或[编辑后售卖]进行间接盈利)。
2、本站所有内容均由合作方或网友上传,本站不对文档的完整性、权威性及其观点立场正确性做任何保证或承诺!文档内容仅供研究参考,付费前请自行鉴别。
3、如文档内容存在违规,或者侵犯商业秘密、侵犯著作权等,请点击“违规举报”。

1.电子资料成功下载后不支持退换,如发现资料有内容错误问题请联系客服,如若属实,我们会补偿您的损失

2.压缩包下载后请先用软件解压,再使用对应软件打开;软件版本较低时请及时更新

3.资料下载成功后可在60天以内免费重复下载


北师大版七年级数学上册第5章《一元一次方程》同步练习及答案—5.4应用一元一次方程:打折销售2.doc

您可能关注的文档

星辰资料铺+ 关注
实名认证
内容提供者

星辰资料铺

确认删除?
回到顶部
QQ客服
  • 天空点击这里给我发消息