电脑桌面
添加学科云到电脑桌面
安装后可以在桌面快捷访问

常州市2025-2026学年第一学期高三期末质量调研历史(含答案解析).docx

常州市2025-2026学年第一学期高三期末质量调研历史(含答案解析).docx_第1页
1/8
常州市2025-2026学年第一学期高三期末质量调研历史(含答案解析).docx_第2页
2/8
常州市2025-2026学年第一学期高三期末质量调研历史(含答案解析).docx_第3页
3/8
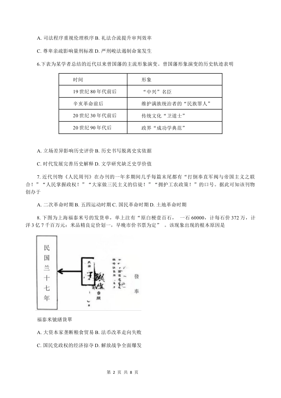
第 1 页 共 8 页常州市 2025 一 2026 学年第一学期高三期末质量调研历史2026 年 1 月一、选择题:本大题共 16 题,每题 3 分,共计 48 分。在每题列出的四个选项中,只有一项最符合题目要求。1. 距今 8100 年—7500 年的江苏澡阳鲍家遗址,长期饱水环境使陶器、石器、骨器、木器、玉器,以及大量动、植物遗存得以保存,填补了环太湖...

1、当您付费下载文档后,您只拥有了使用权限,并不意味着购买了版权,文档只能用于自身使用,不得用于其他商业用途(如 [转卖]进行直接盈利或[编辑后售卖]进行间接盈利)。
2、本站所有内容均由合作方或网友上传,本站不对文档的完整性、权威性及其观点立场正确性做任何保证或承诺!文档内容仅供研究参考,付费前请自行鉴别。
3、如文档内容存在违规,或者侵犯商业秘密、侵犯著作权等,请点击“违规举报”。

1.电子资料成功下载后不支持退换,如发现资料有内容错误问题请联系客服,如若属实,我们会补偿您的损失

2.压缩包下载后请先用软件解压,再使用对应软件打开;软件版本较低时请及时更新

3.资料下载成功后可在60天以内免费重复下载


常州市2025-2026学年第一学期高三期末质量调研历史(含答案解析).docx

您可能关注的文档

确认删除?
回到顶部
QQ客服
  • 天空点击这里给我发消息