电脑桌面
添加学科云到电脑桌面
安装后可以在桌面快捷访问

湖南省长沙市长郡中学2026届高三上学期月考(三)历史试题(含答案)_历史试卷(26长郡三 ).docx

湖南省长沙市长郡中学2026届高三上学期月考(三)历史试题(含答案)_历史试卷(26长郡三 ).docx_第1页
1/7
湖南省长沙市长郡中学2026届高三上学期月考(三)历史试题(含答案)_历史试卷(26长郡三 ).docx_第2页
2/7
湖南省长沙市长郡中学2026届高三上学期月考(三)历史试题(含答案)_历史试卷(26长郡三 ).docx_第3页
3/7
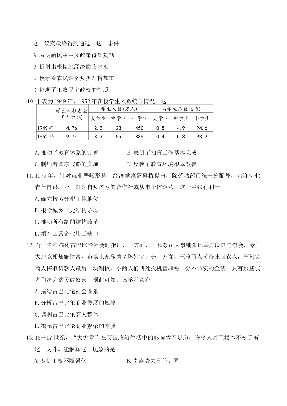
长郡中学 2026 届高三月考试卷(三)历史得分: 本试题卷分选择题和非选择题两部分,共 8 页。时量 75 分钟,满分 100 分。第Ⅰ卷 选择题(共 48 分)一、选择题(本大题共 16 小题,每小题 3 分,共 48 分。在每小题列出的四个选项中,只有一项是符合题意的)1.某学习小组在研究“华夏文明起源时”提出疑问:史书中记载了许多诸侯,并不属于...

1、当您付费下载文档后,您只拥有了使用权限,并不意味着购买了版权,文档只能用于自身使用,不得用于其他商业用途(如 [转卖]进行直接盈利或[编辑后售卖]进行间接盈利)。
2、本站所有内容均由合作方或网友上传,本站不对文档的完整性、权威性及其观点立场正确性做任何保证或承诺!文档内容仅供研究参考,付费前请自行鉴别。
3、如文档内容存在违规,或者侵犯商业秘密、侵犯著作权等,请点击“违规举报”。

1.电子资料成功下载后不支持退换,如发现资料有内容错误问题请联系客服,如若属实,我们会补偿您的损失

2.压缩包下载后请先用软件解压,再使用对应软件打开;软件版本较低时请及时更新

3.资料下载成功后可在60天以内免费重复下载


湖南省长沙市长郡中学2026届高三上学期月考(三)历史试题(含答案)_历史试卷(26长郡三 ).docx

您可能关注的文档

确认删除?
回到顶部
QQ客服
  • 天空点击这里给我发消息