电脑桌面
添加学科云到电脑桌面
安装后可以在桌面快捷访问

初中数学九年级上册-22.2 二次函数与一元二次方程2.docx

初中数学九年级上册-22.2  二次函数与一元二次方程2.docx_第1页
1/4
初中数学九年级上册-22.2  二次函数与一元二次方程2.docx_第2页
2/4
初中数学九年级上册-22.2  二次函数与一元二次方程2.docx_第3页
3/4
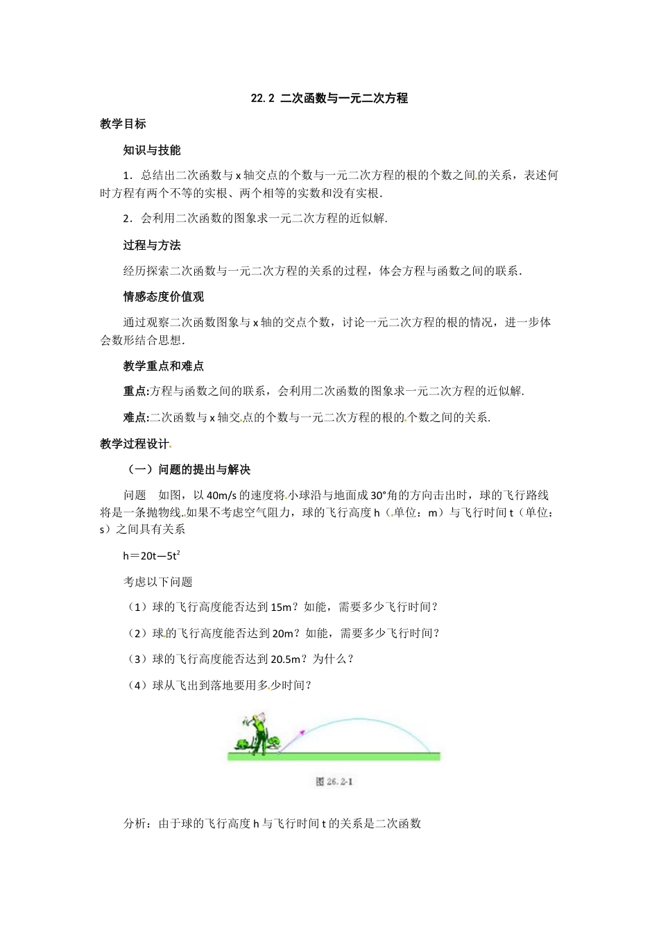
22.2 二次函数与一元二次方程 教学目标知识与技能1.总结出二次函数与 x 轴交点的个数与一元二次方程的根的个数之间的关系,表述何时方程有两个不等的实根、两个相等的实数和没有实根.2.会利用二次函数的图象求一元二次方程的近似解.过程与方法经历探索二次函数与一元二次方程的关系的过程,体会方程与函数之间的联系.情感态度价值观通过观察二次函...

1、当您付费下载文档后,您只拥有了使用权限,并不意味着购买了版权,文档只能用于自身使用,不得用于其他商业用途(如 [转卖]进行直接盈利或[编辑后售卖]进行间接盈利)。
2、本站所有内容均由合作方或网友上传,本站不对文档的完整性、权威性及其观点立场正确性做任何保证或承诺!文档内容仅供研究参考,付费前请自行鉴别。
3、如文档内容存在违规,或者侵犯商业秘密、侵犯著作权等,请点击“违规举报”。

1.电子资料成功下载后不支持退换,如发现资料有内容错误问题请联系客服,如若属实,我们会补偿您的损失

2.压缩包下载后请先用软件解压,再使用对应软件打开;软件版本较低时请及时更新

3.资料下载成功后可在60天以内免费重复下载


初中数学九年级上册-22.2 二次函数与一元二次方程2.docx

爱学习驿站+ 关注
实名认证
内容提供者

爱学习驿站

确认删除?
回到顶部
QQ客服
  • 天空点击这里给我发消息