电脑桌面
添加学科云到电脑桌面
安装后可以在桌面快捷访问

2025-2026学年苏少版小学美术二年级上册-诱人的瓜果(教学设计).docx

2025-2026学年苏少版小学美术二年级上册-诱人的瓜果(教学设计).docx_第1页
1/12
2025-2026学年苏少版小学美术二年级上册-诱人的瓜果(教学设计).docx_第2页
2/12
2025-2026学年苏少版小学美术二年级上册-诱人的瓜果(教学设计).docx_第3页
3/12
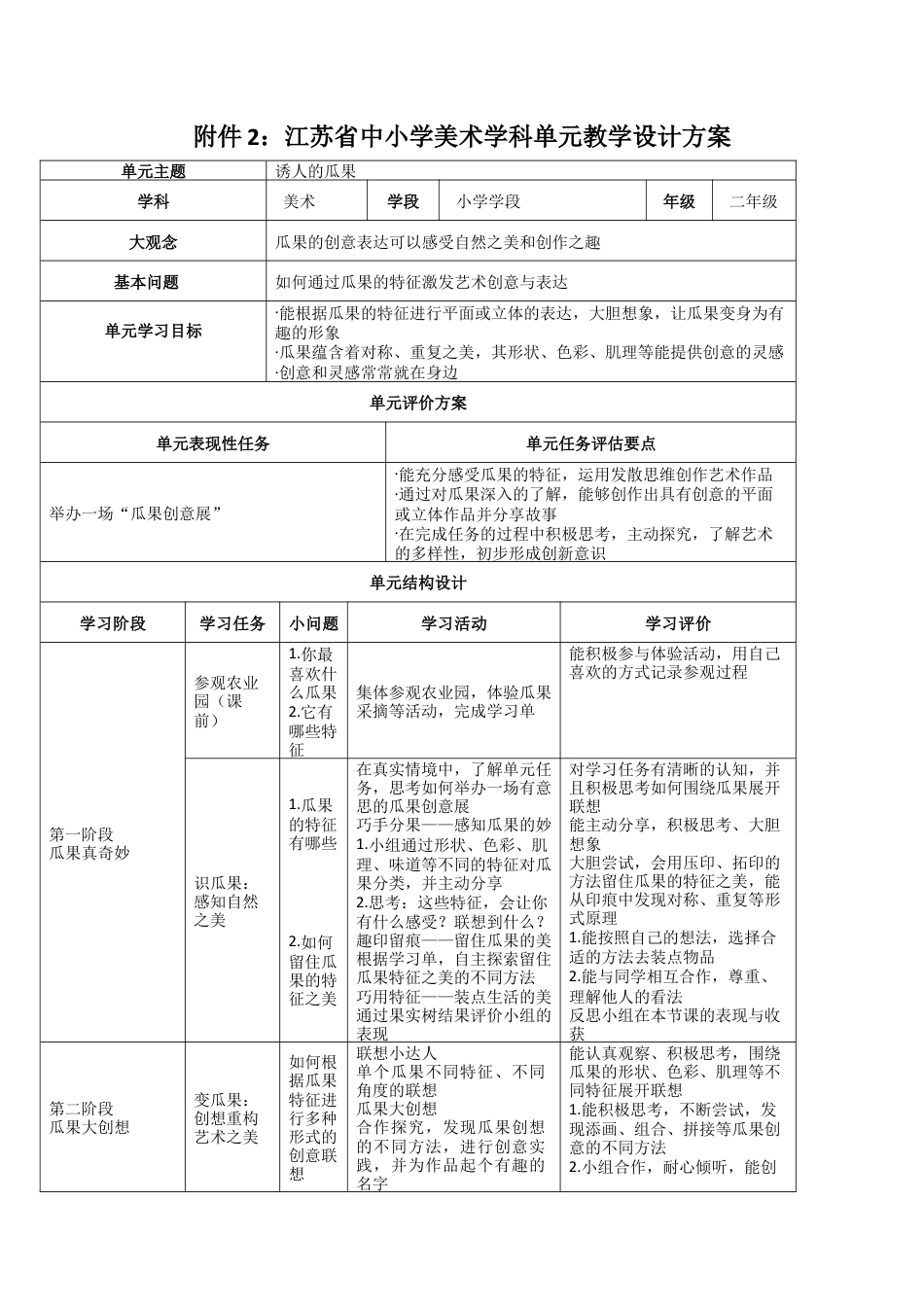
附件 2:江苏省中小学美术学科单元教学设计方案单元主题诱人的瓜果学科 美术学段 小学学段年级 二年级大观念瓜果的创意表达可以感受自然之美和创作之趣基本问题如何通过瓜果的特征激发艺术创意与表达单元学习目标·能根据瓜果的特征进行平面或立体的表达,大胆想象,让瓜果变身为有趣的形象·瓜果蕴含着对称、重复之美,其形状、色彩、肌理等能提供创...

1、当您付费下载文档后,您只拥有了使用权限,并不意味着购买了版权,文档只能用于自身使用,不得用于其他商业用途(如 [转卖]进行直接盈利或[编辑后售卖]进行间接盈利)。
2、本站所有内容均由合作方或网友上传,本站不对文档的完整性、权威性及其观点立场正确性做任何保证或承诺!文档内容仅供研究参考,付费前请自行鉴别。
3、如文档内容存在违规,或者侵犯商业秘密、侵犯著作权等,请点击“违规举报”。

1.电子资料成功下载后不支持退换,如发现资料有内容错误问题请联系客服,如若属实,我们会补偿您的损失

2.压缩包下载后请先用软件解压,再使用对应软件打开;软件版本较低时请及时更新

3.资料下载成功后可在60天以内免费重复下载


2025-2026学年苏少版小学美术二年级上册-诱人的瓜果(教学设计).docx

您可能关注的文档

确认删除?
回到顶部
QQ客服
  • 天空点击这里给我发消息