电脑桌面
添加学科云到电脑桌面
安装后可以在桌面快捷访问

湖北省江汉油田(仙桃市、潜江市、天门市)2021年中考道德与法治真题(原卷版).doc

湖北省江汉油田(仙桃市、潜江市、天门市)2021年中考道德与法治真题(原卷版).doc_第1页
1/7
湖北省江汉油田(仙桃市、潜江市、天门市)2021年中考道德与法治真题(原卷版).doc_第2页
2/7
湖北省江汉油田(仙桃市、潜江市、天门市)2021年中考道德与法治真题(原卷版).doc_第3页
3/7
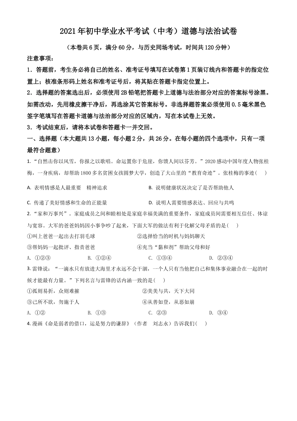
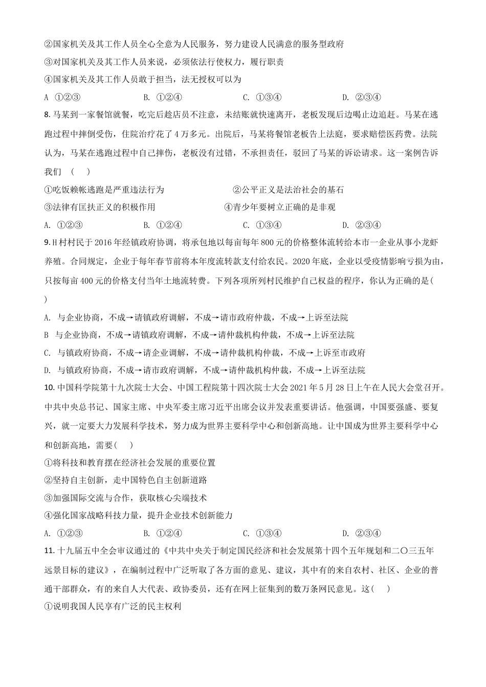
2021 年初中学业水平考试(中考)道德与法治试卷(本卷共 6 页,满分 60 分,与历史同场考试,时间共 120 分钟)注意事项:1.答题前,考生务必将自己的姓名、准考证号填写在试卷第 1 页装订线内和答题卡的指定位置上;核准条形码上姓名和准考证号后,将其贴在答题卡指定位置上。2.选择题的答案选出后,必须使用 2B 铅笔把答题卡上道德与法治...

1、当您付费下载文档后,您只拥有了使用权限,并不意味着购买了版权,文档只能用于自身使用,不得用于其他商业用途(如 [转卖]进行直接盈利或[编辑后售卖]进行间接盈利)。
2、本站所有内容均由合作方或网友上传,本站不对文档的完整性、权威性及其观点立场正确性做任何保证或承诺!文档内容仅供研究参考,付费前请自行鉴别。
3、如文档内容存在违规,或者侵犯商业秘密、侵犯著作权等,请点击“违规举报”。

1.电子资料成功下载后不支持退换,如发现资料有内容错误问题请联系客服,如若属实,我们会补偿您的损失

2.压缩包下载后请先用软件解压,再使用对应软件打开;软件版本较低时请及时更新

3.资料下载成功后可在60天以内免费重复下载


湖北省江汉油田(仙桃市、潜江市、天门市)2021年中考道德与法治真题(原卷版).doc

星辰资料铺+ 关注
实名认证
内容提供者

星辰资料铺

确认删除?
回到顶部
QQ客服
  • 天空点击这里给我发消息