电脑桌面
添加学科云到电脑桌面
安装后可以在桌面快捷访问

网球室内课单元教学设计.docx

网球室内课单元教学设计.docx_第1页
1/7
网球室内课单元教学设计.docx_第2页
2/7
网球室内课单元教学设计.docx_第3页
3/7
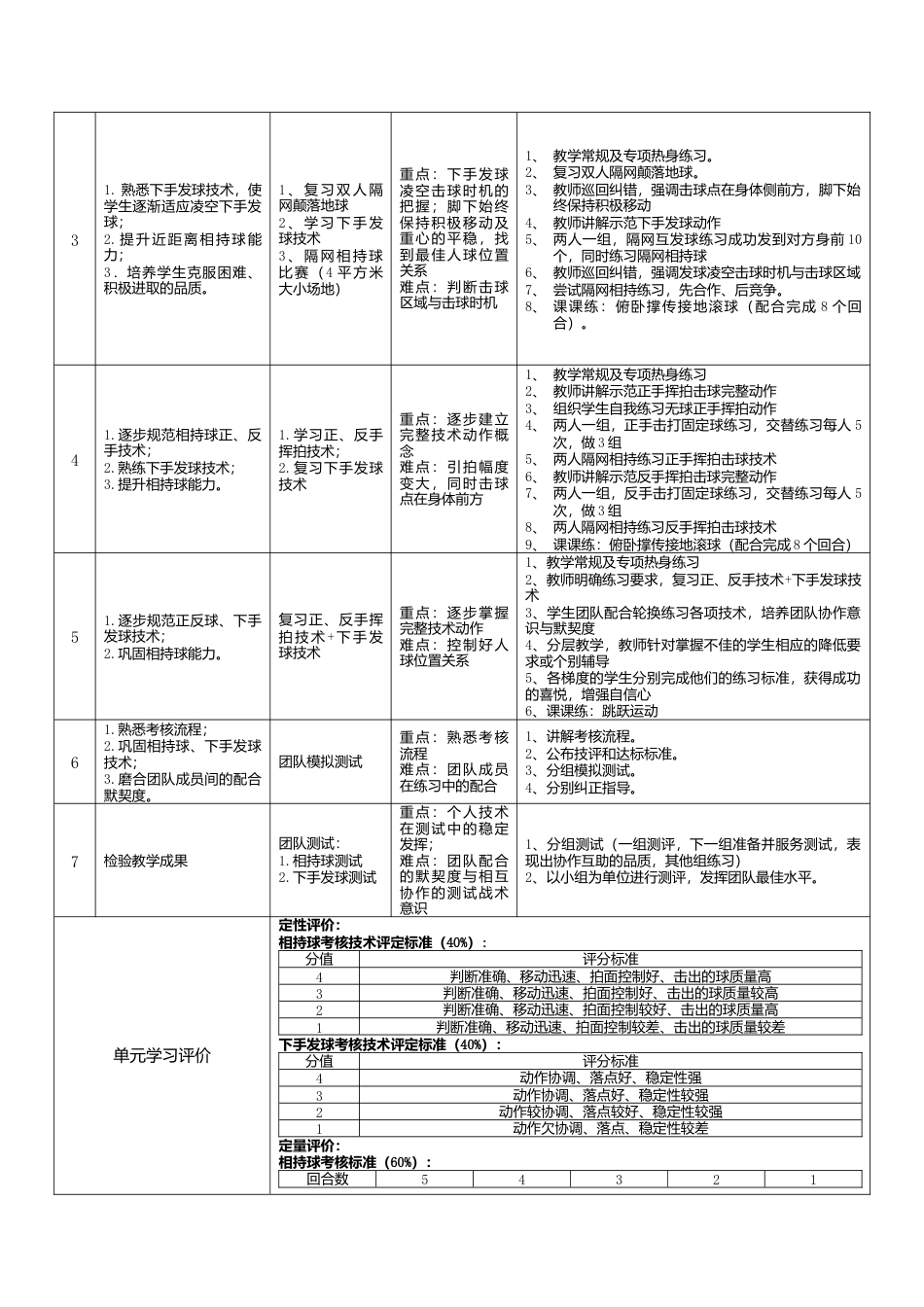
网球单元计划的设计说明一、单元设计思想:网球运动过去被人们认为是贵族运动,但随着经济的不断发展越来越受人们的喜爱。“本单元以 认识网球、体验网球、学习网球和实”践网球 为设计思想,针对七年级学生身心发展规律和网球技能形成的阶段性特征等,面向全体学生,关注学生的不同需求,激发学生的学习兴趣,以培养学生自主参与活动为重点,介绍了网球...

1、当您付费下载文档后,您只拥有了使用权限,并不意味着购买了版权,文档只能用于自身使用,不得用于其他商业用途(如 [转卖]进行直接盈利或[编辑后售卖]进行间接盈利)。
2、本站所有内容均由合作方或网友上传,本站不对文档的完整性、权威性及其观点立场正确性做任何保证或承诺!文档内容仅供研究参考,付费前请自行鉴别。
3、如文档内容存在违规,或者侵犯商业秘密、侵犯著作权等,请点击“违规举报”。

1.电子资料成功下载后不支持退换,如发现资料有内容错误问题请联系客服,如若属实,我们会补偿您的损失

2.压缩包下载后请先用软件解压,再使用对应软件打开;软件版本较低时请及时更新

3.资料下载成功后可在60天以内免费重复下载


网球室内课单元教学设计.docx

星辰资料铺+ 关注
实名认证
内容提供者

星辰资料铺

确认删除?
回到顶部
QQ客服
  • 天空点击这里给我发消息