电脑桌面
添加学科云到电脑桌面
安装后可以在桌面快捷访问

化学答案A·2025年1月高一上期末联考.pdf

化学答案A·2025年1月高一上期末联考.pdf_第1页
1/4
化学答案A·2025年1月高一上期末联考.pdf_第2页
2/4
化学答案A·2025年1月高一上期末联考.pdf_第3页
3/4
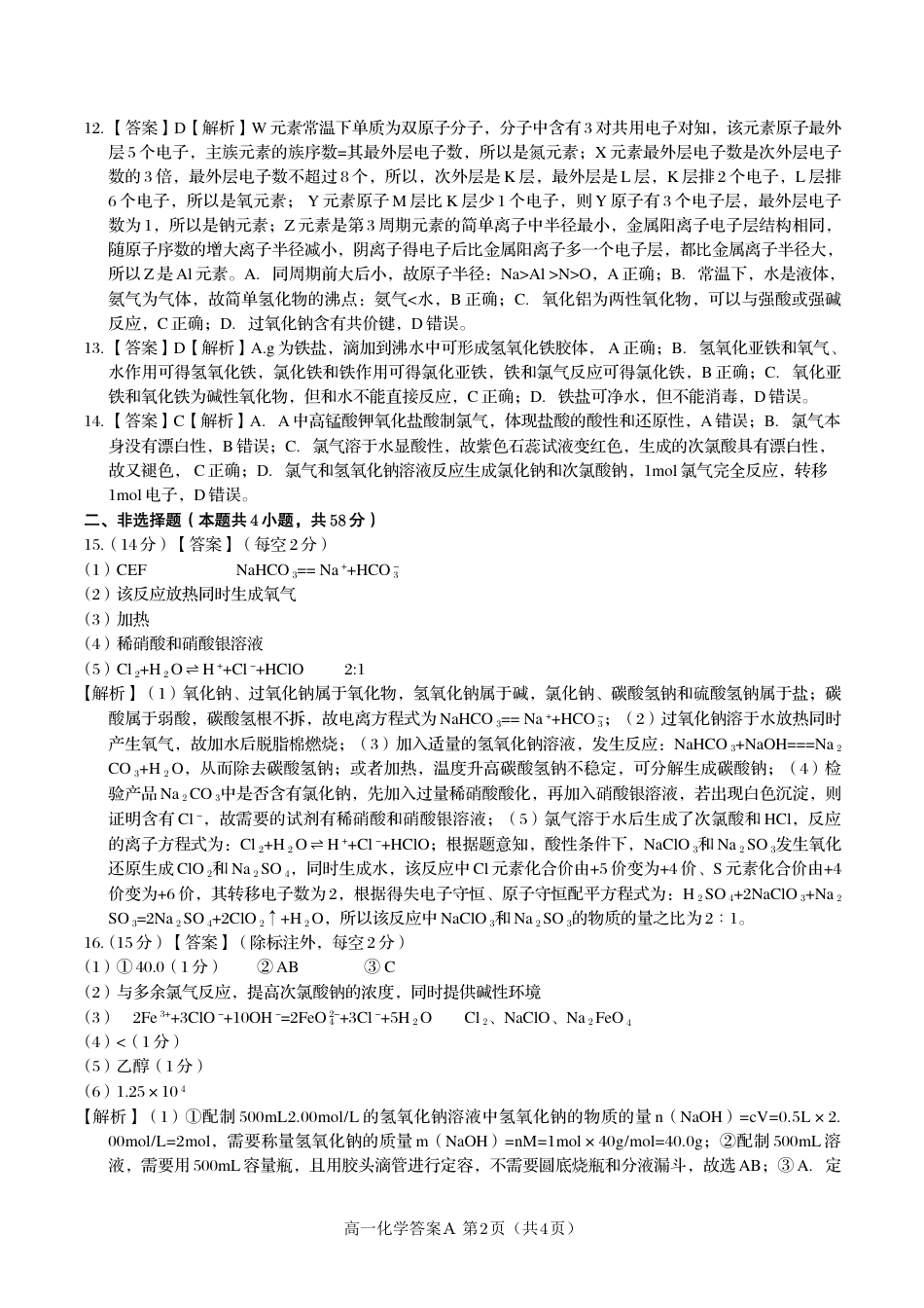
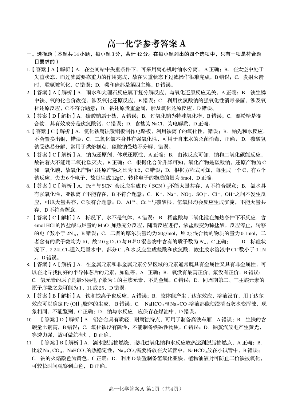
高一化学参考答案 A一、选择题(本题共 14 小题,每小题 3 分,共计 42 分。在每小题列出的四个选项中,只有一项是符合题目要求的)1.【答案】A【解析】A.在空间站中失重条件下,可采用离心机时油水分离, A 正确;B.在太空中处于失重状态,而过滤需要靠重力的作用完成,故在失重状态下过滤操作很难完成,B 错误;C.发射火箭时,联氨被氧化,...

1、当您付费下载文档后,您只拥有了使用权限,并不意味着购买了版权,文档只能用于自身使用,不得用于其他商业用途(如 [转卖]进行直接盈利或[编辑后售卖]进行间接盈利)。
2、本站所有内容均由合作方或网友上传,本站不对文档的完整性、权威性及其观点立场正确性做任何保证或承诺!文档内容仅供研究参考,付费前请自行鉴别。
3、如文档内容存在违规,或者侵犯商业秘密、侵犯著作权等,请点击“违规举报”。

1.电子资料成功下载后不支持退换,如发现资料有内容错误问题请联系客服,如若属实,我们会补偿您的损失

2.压缩包下载后请先用软件解压,再使用对应软件打开;软件版本较低时请及时更新

3.资料下载成功后可在60天以内免费重复下载


化学答案A·2025年1月高一上期末联考.pdf

您可能关注的文档

星辰资料铺+ 关注
实名认证
内容提供者

星辰资料铺

确认删除?
回到顶部
QQ客服
  • 天空点击这里给我发消息