电脑桌面
添加学科云到电脑桌面
安装后可以在桌面快捷访问

河南省郑州市十校2024-2025学年高一上学期期中联考生物试卷 Word版无答案.docx

河南省郑州市十校2024-2025学年高一上学期期中联考生物试卷  Word版无答案.docx_第1页
1/8
河南省郑州市十校2024-2025学年高一上学期期中联考生物试卷  Word版无答案.docx_第2页
2/8
河南省郑州市十校2024-2025学年高一上学期期中联考生物试卷  Word版无答案.docx_第3页
3/8
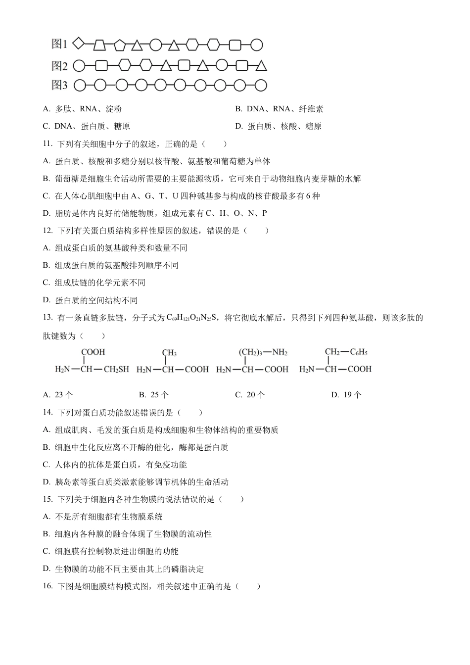
2024-2025 学年上期高一年级期中联考试题生物学科考试时间:90 分钟 分值:100 分注意事项:本试卷分试题卷和答题卡两部分。考生应首先阅读试题卷上的文字信息,然后在答题卡上作答(答题注意事项见答题卡)。在试题卷上作答无效。一、单选题(共 25 个小题,每小题只有一个选项最符合题意,每小题 2 分,合计 50 分)。1. 下列关于细胞学说及...

1、当您付费下载文档后,您只拥有了使用权限,并不意味着购买了版权,文档只能用于自身使用,不得用于其他商业用途(如 [转卖]进行直接盈利或[编辑后售卖]进行间接盈利)。
2、本站所有内容均由合作方或网友上传,本站不对文档的完整性、权威性及其观点立场正确性做任何保证或承诺!文档内容仅供研究参考,付费前请自行鉴别。
3、如文档内容存在违规,或者侵犯商业秘密、侵犯著作权等,请点击“违规举报”。

1.电子资料成功下载后不支持退换,如发现资料有内容错误问题请联系客服,如若属实,我们会补偿您的损失

2.压缩包下载后请先用软件解压,再使用对应软件打开;软件版本较低时请及时更新

3.资料下载成功后可在60天以内免费重复下载


河南省郑州市十校2024-2025学年高一上学期期中联考生物试卷 Word版无答案.docx

您可能关注的文档

确认删除?
回到顶部
QQ客服
  • 天空点击这里给我发消息