电脑桌面
添加学科云到电脑桌面
安装后可以在桌面快捷访问

瑜伽教学教案(课时教案).docx

瑜伽教学教案(课时教案).docx_第1页
1/46
瑜伽教学教案(课时教案).docx_第2页
2/46
瑜伽教学教案(课时教案).docx_第3页
3/46
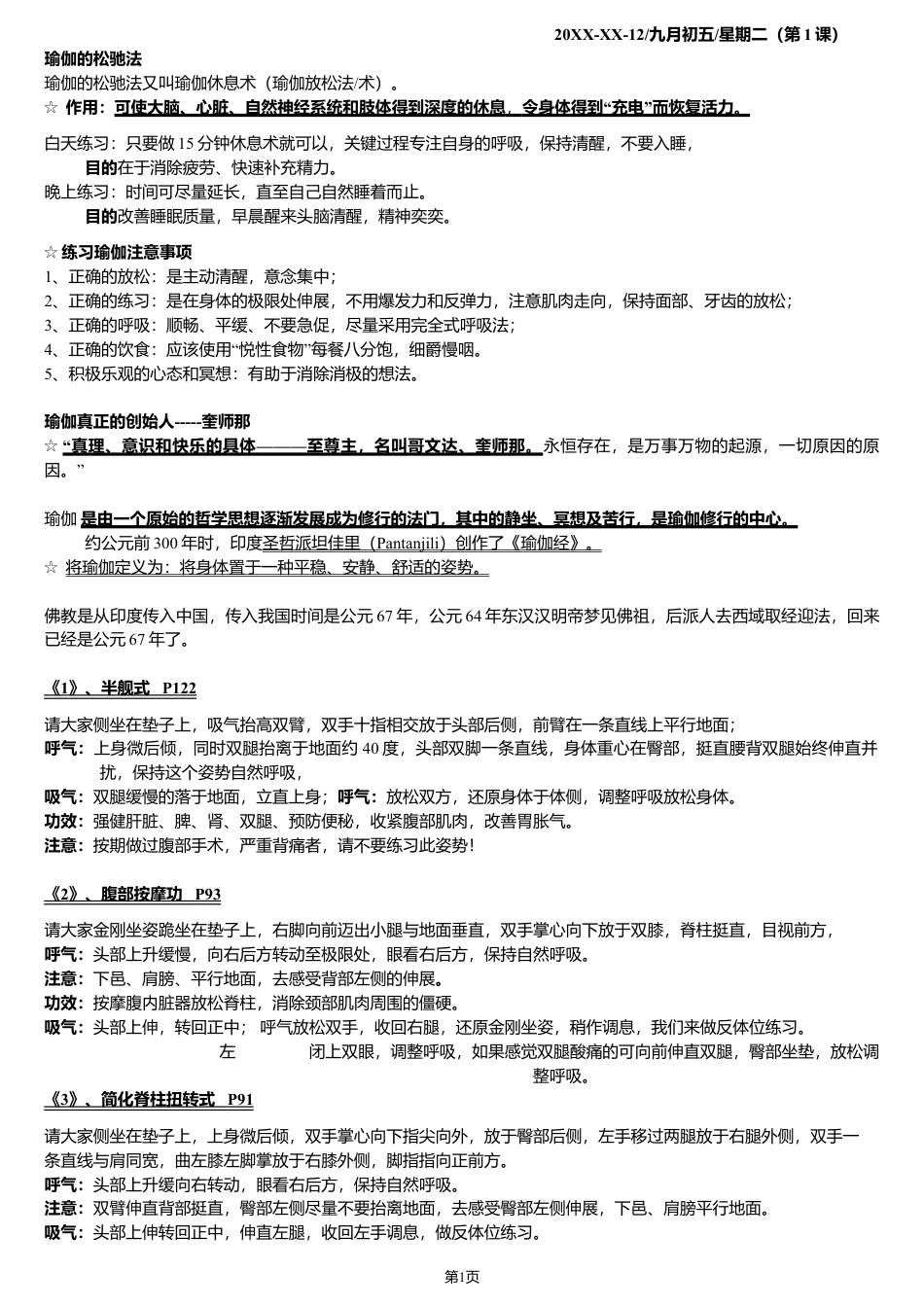
第1页20XX-XX-12/九月初五/星期二(第 1 课)瑜伽的松驰法瑜伽的松驰法又叫瑜伽休息术(瑜伽放松法/术)。 ☆ 作用:可使大脑、心脏、自然神经系统和肢体得到深度的休息 , “”令身体得到 充电 而恢复活力。 白天练习:只要做 15 分钟休息术就可以,关键过程专注自身的呼吸,保持清醒,不要入睡, 目的在于消除疲劳、快速补充精力。晚上练习...

1、当您付费下载文档后,您只拥有了使用权限,并不意味着购买了版权,文档只能用于自身使用,不得用于其他商业用途(如 [转卖]进行直接盈利或[编辑后售卖]进行间接盈利)。
2、本站所有内容均由合作方或网友上传,本站不对文档的完整性、权威性及其观点立场正确性做任何保证或承诺!文档内容仅供研究参考,付费前请自行鉴别。
3、如文档内容存在违规,或者侵犯商业秘密、侵犯著作权等,请点击“违规举报”。

1.电子资料成功下载后不支持退换,如发现资料有内容错误问题请联系客服,如若属实,我们会补偿您的损失

2.压缩包下载后请先用软件解压,再使用对应软件打开;软件版本较低时请及时更新

3.资料下载成功后可在60天以内免费重复下载


瑜伽教学教案(课时教案).docx

星辰资料铺+ 关注
实名认证
内容提供者

星辰资料铺

确认删除?
回到顶部
QQ客服
  • 天空点击这里给我发消息