电脑桌面
添加学科云到电脑桌面
安装后可以在桌面快捷访问

八年级数学上册(北京版)单元知识复习-第十一章 实数和二次根式(知识清单)(答案版).docx

八年级数学上册(北京版)单元知识复习-第十一章 实数和二次根式(知识清单)(答案版).docx_第1页
1/29
八年级数学上册(北京版)单元知识复习-第十一章 实数和二次根式(知识清单)(答案版).docx_第2页
2/29
八年级数学上册(北京版)单元知识复习-第十一章 实数和二次根式(知识清单)(答案版).docx_第3页
3/29
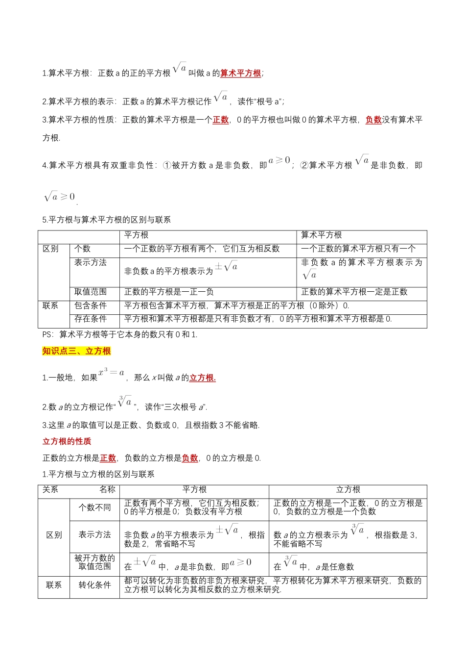
第十一章 实数和二次根式知识点一、平方根1.平方根:如果,那么 x 叫做 a 的平方根,也叫做二次方根 . (1)在中,因为,所以;(2)检验 x 是不是 a 的平方根,只需验证是不是等于 a 就可以了.2.平方根的表示:正数 a 的正的平方根记作,负的平方根记作,正数 a 的两个平方根记作,读作“正、负根号 a”.3.一个数的平方根平方后仍然等...

1、当您付费下载文档后,您只拥有了使用权限,并不意味着购买了版权,文档只能用于自身使用,不得用于其他商业用途(如 [转卖]进行直接盈利或[编辑后售卖]进行间接盈利)。
2、本站所有内容均由合作方或网友上传,本站不对文档的完整性、权威性及其观点立场正确性做任何保证或承诺!文档内容仅供研究参考,付费前请自行鉴别。
3、如文档内容存在违规,或者侵犯商业秘密、侵犯著作权等,请点击“违规举报”。

1.电子资料成功下载后不支持退换,如发现资料有内容错误问题请联系客服,如若属实,我们会补偿您的损失

2.压缩包下载后请先用软件解压,再使用对应软件打开;软件版本较低时请及时更新

3.资料下载成功后可在60天以内免费重复下载


八年级数学上册(北京版)单元知识复习-第十一章 实数和二次根式(知识清单)(答案版).docx

您可能关注的文档

星辰资料铺+ 关注
实名认证
内容提供者

星辰资料铺

确认删除?
回到顶部
QQ客服
  • 天空点击这里给我发消息