电脑桌面
添加学科云到电脑桌面
安装后可以在桌面快捷访问

历史答案·2025年1月高一上期末联考.pdf

历史答案·2025年1月高一上期末联考.pdf_第1页
1/3
历史答案·2025年1月高一上期末联考.pdf_第2页
2/3
历史答案·2025年1月高一上期末联考.pdf_第3页
3/3
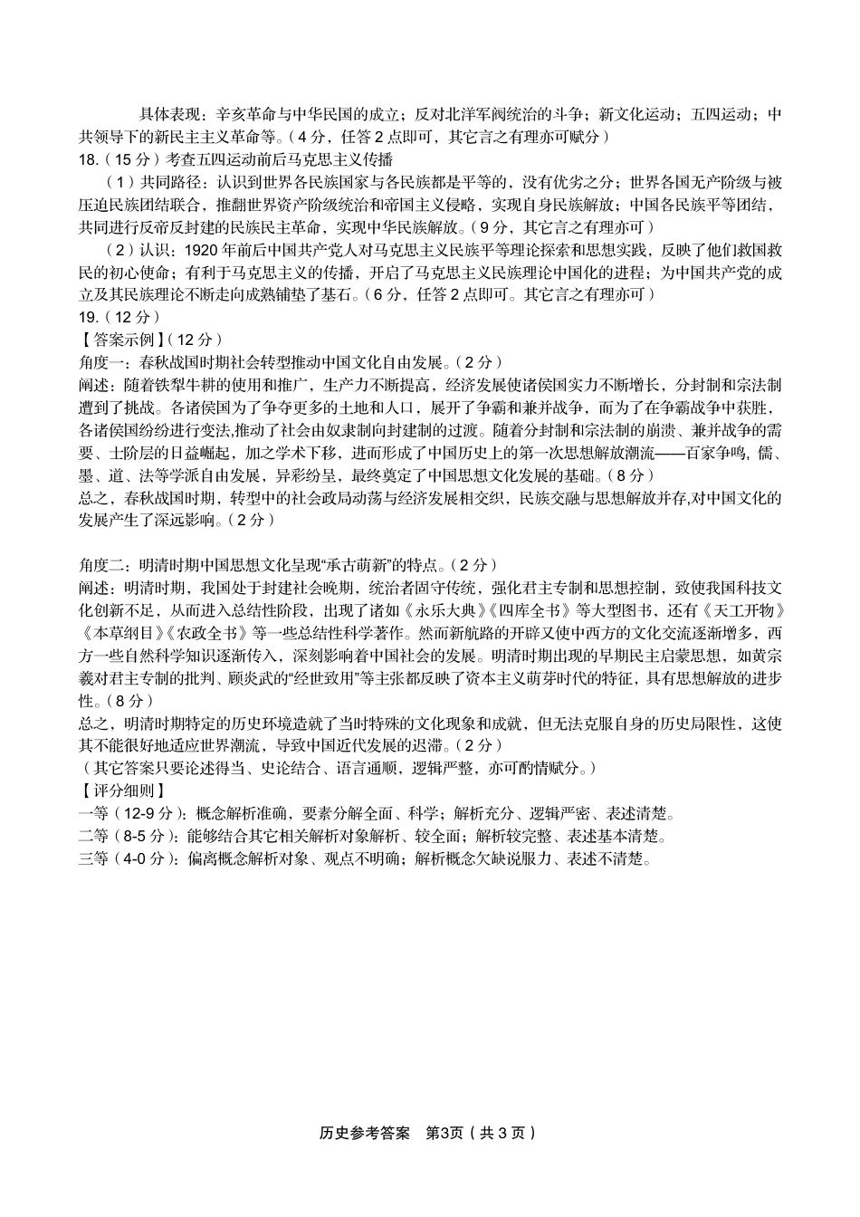
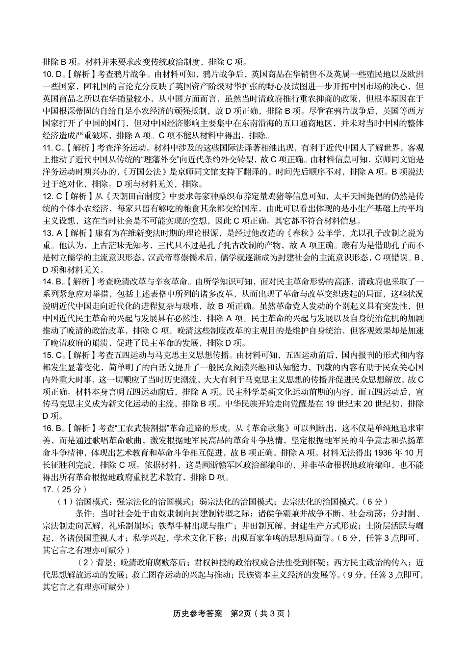
历史参考答案 第1页(共 3 页) 高一历史参考答案 题号 1 2 3 4 5 6 7 8 9 10 答案 B B A A A B D D D D 题号 11 12 13 14 15 16 答案 C C A B C B 1. B。【解析】考查中华文明的起源与发展。由材料可知,“大一统”思想观念历经五帝时代萌发到西周时期初步发展,根植于久远的历史传统,故 B 项正确。材料没...

1、当您付费下载文档后,您只拥有了使用权限,并不意味着购买了版权,文档只能用于自身使用,不得用于其他商业用途(如 [转卖]进行直接盈利或[编辑后售卖]进行间接盈利)。
2、本站所有内容均由合作方或网友上传,本站不对文档的完整性、权威性及其观点立场正确性做任何保证或承诺!文档内容仅供研究参考,付费前请自行鉴别。
3、如文档内容存在违规,或者侵犯商业秘密、侵犯著作权等,请点击“违规举报”。

1.电子资料成功下载后不支持退换,如发现资料有内容错误问题请联系客服,如若属实,我们会补偿您的损失

2.压缩包下载后请先用软件解压,再使用对应软件打开;软件版本较低时请及时更新

3.资料下载成功后可在60天以内免费重复下载


历史答案·2025年1月高一上期末联考.pdf

您可能关注的文档

星辰资料铺+ 关注
实名认证
内容提供者

星辰资料铺

确认删除?
回到顶部
QQ客服
  • 天空点击这里给我发消息