电脑桌面
添加学科云到电脑桌面
安装后可以在桌面快捷访问

山东省枣庄市滕州市2024-2025学年高一上学期11月期中生物试题 Word版无答案.docx

山东省枣庄市滕州市2024-2025学年高一上学期11月期中生物试题  Word版无答案.docx_第1页
1/9
山东省枣庄市滕州市2024-2025学年高一上学期11月期中生物试题  Word版无答案.docx_第2页
2/9
山东省枣庄市滕州市2024-2025学年高一上学期11月期中生物试题  Word版无答案.docx_第3页
3/9
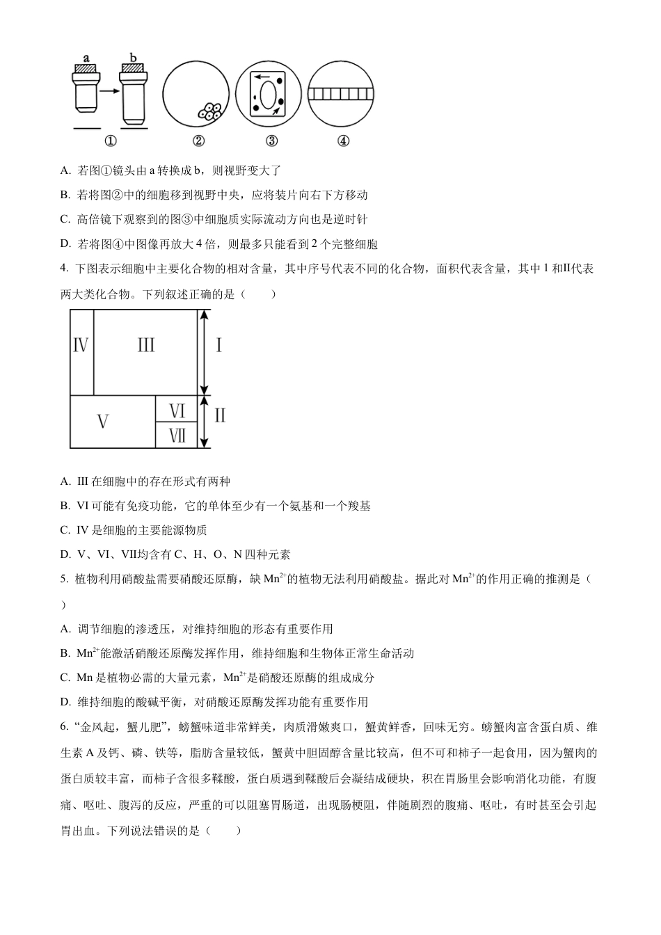
2024~2025 学年度第一学期期中质量检测高一生物试题2024.11本试卷分第Ⅰ卷(选择题)和第Ⅱ卷(非选择题)两部分,共 100 分,考试时间 90 分钟。注意事项:1.答卷前,考生务必用 2B 铅笔和 0.5 毫米黑色签字笔(中性笔)将姓名、准考证号、考试科目、试卷类型填涂在答题卡规定的位置上。2.第Ⅰ卷每小题选出答案后,用 2B 铅笔把答题卡上对应的...

1、当您付费下载文档后,您只拥有了使用权限,并不意味着购买了版权,文档只能用于自身使用,不得用于其他商业用途(如 [转卖]进行直接盈利或[编辑后售卖]进行间接盈利)。
2、本站所有内容均由合作方或网友上传,本站不对文档的完整性、权威性及其观点立场正确性做任何保证或承诺!文档内容仅供研究参考,付费前请自行鉴别。
3、如文档内容存在违规,或者侵犯商业秘密、侵犯著作权等,请点击“违规举报”。

1.电子资料成功下载后不支持退换,如发现资料有内容错误问题请联系客服,如若属实,我们会补偿您的损失

2.压缩包下载后请先用软件解压,再使用对应软件打开;软件版本较低时请及时更新

3.资料下载成功后可在60天以内免费重复下载


山东省枣庄市滕州市2024-2025学年高一上学期11月期中生物试题 Word版无答案.docx

您可能关注的文档

确认删除?
回到顶部
QQ客服
  • 天空点击这里给我发消息