电脑桌面
添加学科云到电脑桌面
安装后可以在桌面快捷访问

数学七年级上册(鲁教版)专题04 实数(期末复习讲义)(解析版).docx

数学七年级上册(鲁教版)专题04 实数(期末复习讲义)(解析版).docx_第1页
1/73
数学七年级上册(鲁教版)专题04 实数(期末复习讲义)(解析版).docx_第2页
2/73
数学七年级上册(鲁教版)专题04 实数(期末复习讲义)(解析版).docx_第3页
3/73
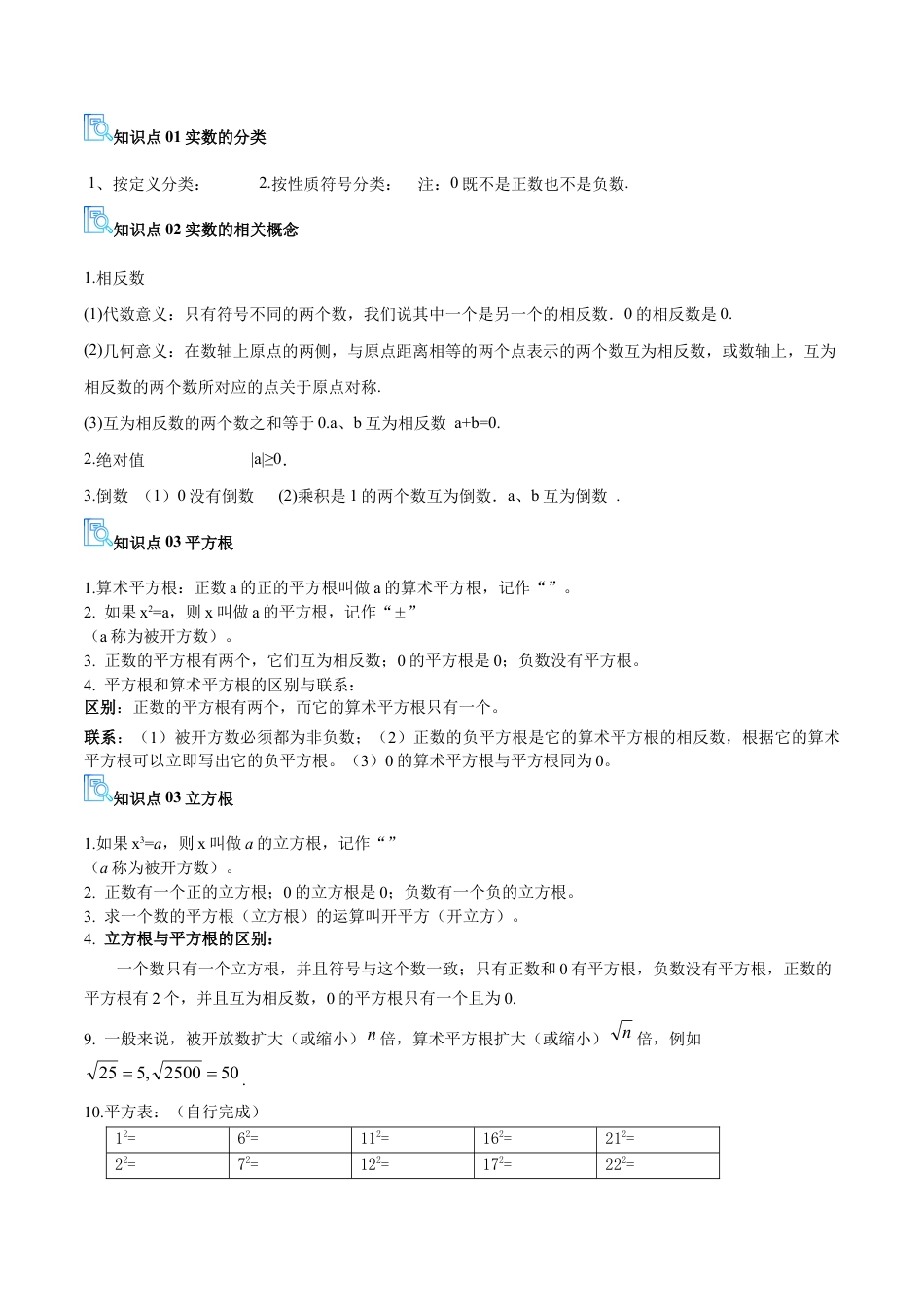
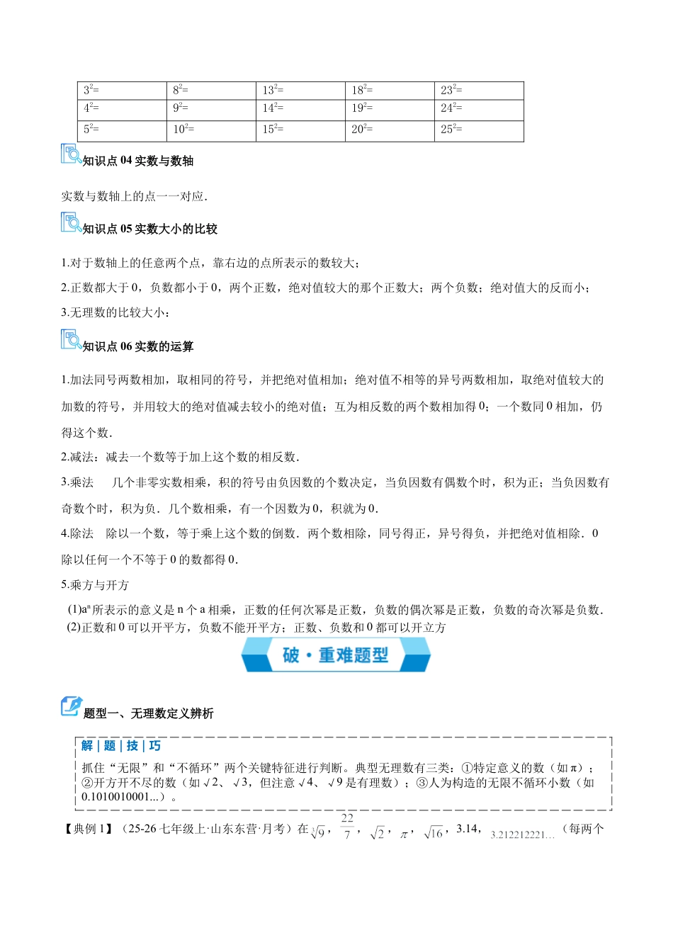
专题 04 实数(期末复习讲义)知识模块核心考点复习目标考情规律1. 无理数与实数概念1. 无理数:无限不循环小数(如 π、√2)。2. 实数:有理数与无理数的统称。3. 实数与数轴上的点一一对应。1. 能辨析无理数,理解实数的定义与分类。2. 理解实数与数轴的对应关系。选择题、填空题高频考点。主要考查:①从 π、带根号(非完全平方数)、构造...

1、当您付费下载文档后,您只拥有了使用权限,并不意味着购买了版权,文档只能用于自身使用,不得用于其他商业用途(如 [转卖]进行直接盈利或[编辑后售卖]进行间接盈利)。
2、本站所有内容均由合作方或网友上传,本站不对文档的完整性、权威性及其观点立场正确性做任何保证或承诺!文档内容仅供研究参考,付费前请自行鉴别。
3、如文档内容存在违规,或者侵犯商业秘密、侵犯著作权等,请点击“违规举报”。

1.电子资料成功下载后不支持退换,如发现资料有内容错误问题请联系客服,如若属实,我们会补偿您的损失

2.压缩包下载后请先用软件解压,再使用对应软件打开;软件版本较低时请及时更新

3.资料下载成功后可在60天以内免费重复下载


数学七年级上册(鲁教版)专题04 实数(期末复习讲义)(解析版).docx

您可能关注的文档

星辰资料铺+ 关注
实名认证
内容提供者

星辰资料铺

确认删除?
回到顶部
QQ客服
  • 天空点击这里给我发消息