电脑桌面
添加学科云到电脑桌面
安装后可以在桌面快捷访问

课题4.4.2 化合价-九年级化学上册同步分层作业(人教版).docx

课题4.4.2 化合价-九年级化学上册同步分层作业(人教版).docx_第1页
1/5
课题4.4.2 化合价-九年级化学上册同步分层作业(人教版).docx_第2页
2/5
课题4.4.2 化合价-九年级化学上册同步分层作业(人教版).docx_第3页
3/5
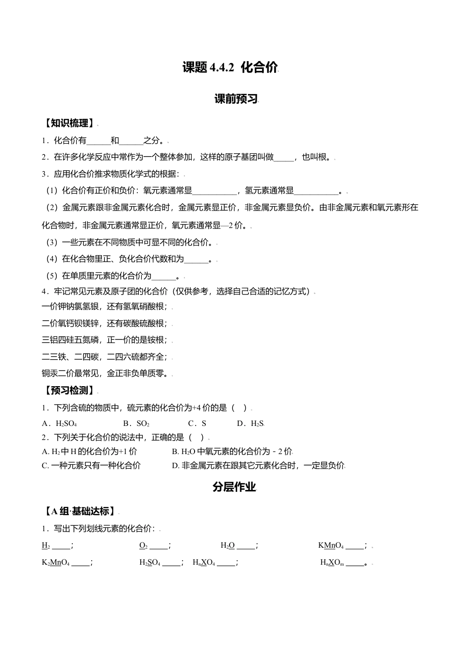
课题 4.4.2 化合价课前预习【知识梳理】1.化合价有______和______之分。2.在许多化学反应中常作为一个整体参加,这样的原子基团叫做_____,也叫根。3.应用化合价推求物质化学式的根据:(1)化合价有正价和负价:氧元素通常显___________,氢元素通常显___________。(2)金属元素跟非金属元素化合时,金属元素显正价,非金属元素显负价。由非金属元...

1、当您付费下载文档后,您只拥有了使用权限,并不意味着购买了版权,文档只能用于自身使用,不得用于其他商业用途(如 [转卖]进行直接盈利或[编辑后售卖]进行间接盈利)。
2、本站所有内容均由合作方或网友上传,本站不对文档的完整性、权威性及其观点立场正确性做任何保证或承诺!文档内容仅供研究参考,付费前请自行鉴别。
3、如文档内容存在违规,或者侵犯商业秘密、侵犯著作权等,请点击“违规举报”。

1.电子资料成功下载后不支持退换,如发现资料有内容错误问题请联系客服,如若属实,我们会补偿您的损失

2.压缩包下载后请先用软件解压,再使用对应软件打开;软件版本较低时请及时更新

3.资料下载成功后可在60天以内免费重复下载


课题4.4.2 化合价-九年级化学上册同步分层作业(人教版).docx

您可能关注的文档

爱学习驿站+ 关注
实名认证
内容提供者

爱学习驿站

确认删除?
回到顶部
QQ客服
  • 天空点击这里给我发消息